INFO: Dieses Forum nutzt Cookies...
Cookies sind für den Betrieb des Forums unverzichtbar. Mit der Nutzung des Forums erklärst Du dich damit einverstanden, dass wir Cookies verwenden.

Es wird in jedem Fall ein Cookie gesetzt um diesen Hinweis nicht mehr zu erhalten. Desweiteren setzen wir Google Adsense und Google Analytics ein.


Antwort schreiben 

Visa Struktur für Read/Write so richtig? - Ansteuerung überRS232 -



Wenn dein Problem oder deine Frage geklärt worden ist, markiere den Beitrag als "Lösung",
indem du auf den "Lösung" Button rechts unter dem entsprechenden Beitrag klickst. Vielen Dank!

08.02.2007, 15:04 (Dieser Beitrag wurde zuletzt bearbeitet: 08.02.2007 15:12 von Silence.)
Beitrag #1

Silence Offline
LVF-Grünschnabel
*


Beiträge: 31
Registriert seit: Jan 2007

6.1
-
kA

34119
Deutschland
Visa Struktur für Read/Write so richtig? - Ansteuerung überRS232 -
Hy

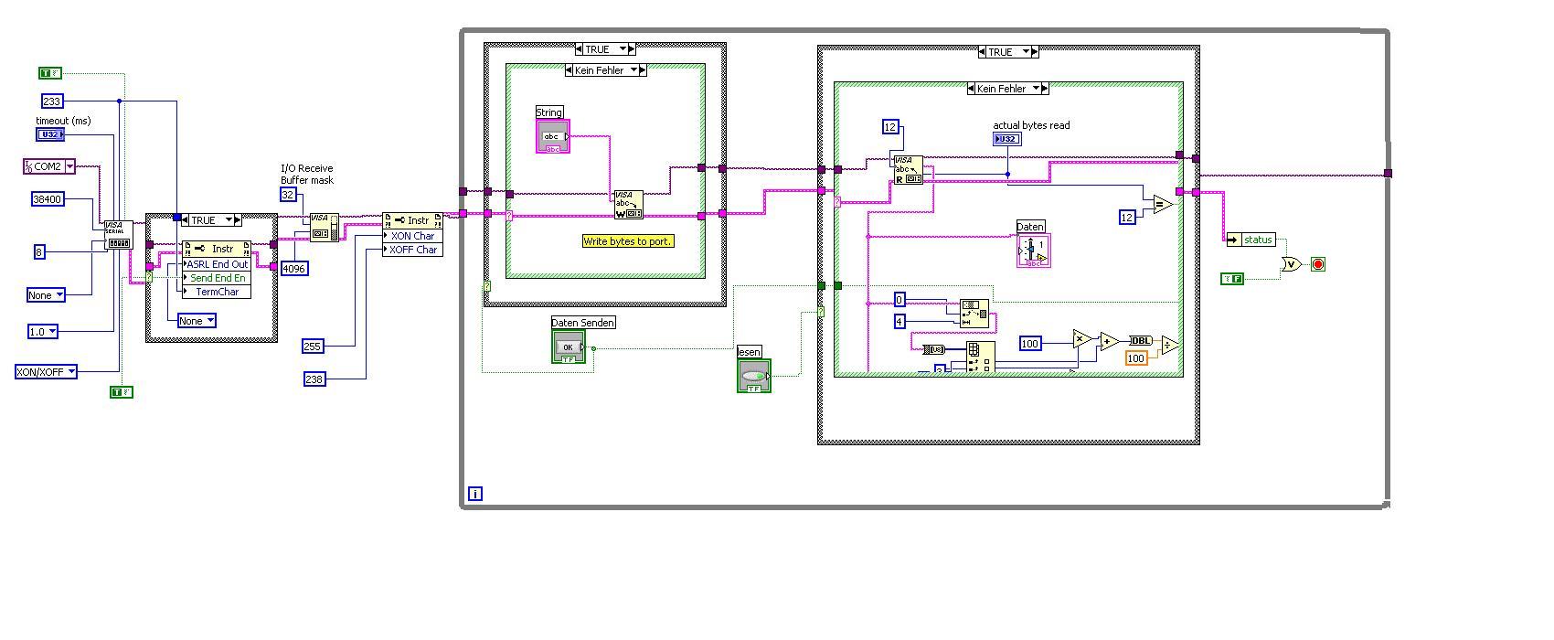
Ich möchte senden und empfangen per RS232. Das ganze funktioniert auch aber setzt manchmal einfach aus oder geht garnicht. Leitungen u.s.w. sind alle ok. Die Kommunikation per Terminal ist ohne jede Probleme und Com1-Com2 also LabVIEW -> Terminal zeigt mir das es an LabVIEW liegt.

Hab ich evtl falsche Strukturen gewählt? bin neu dabei... das empfange läuft meistes gut wenn dann dann auch stabil. das senden von daten klappt fast nie. der Button wird kurz grau aber nix passiert, egal ob lesen an oder aus ist...

Also die While schleife soll immer laufen, und per schalter wähle ich ob ich schreiben oder lesen an/aus haben will..

P.S.: in dem Sende Fenster sind noch 2 case schleifen für schreiben in Excel bzw und ein Schieberegister aber das dürfte ja kein Einfluss haben!


Angehängte Datei(en) Thumbnail(s)
   
Alle Beiträge dieses Benutzers finden
Diese Nachricht in einer Antwort zitieren to top
Anzeige
08.02.2007, 15:36 (Dieser Beitrag wurde zuletzt bearbeitet: 08.02.2007 16:06 von Silence.)
Beitrag #2

Silence Offline
LVF-Grünschnabel
*


Beiträge: 31
Registriert seit: Jan 2007

6.1
-
kA

34119
Deutschland
Visa Struktur für Read/Write so richtig? - Ansteuerung überRS232 -
hab noch folgendes Problem festgestellt:

1. kann scheinbar nur senden, wenn ich schon empfange. ohne Daten zu empfangen kann ich nicht senden
2. wenn ich während des Empfangs sende, verschiebt sich die Reihenfoolge meiner daten in den Blocks trotz XON/OFF, das ganze geht erst weg wenn ich LabVIEW komplett schließe!

EDIT: Konnte folgende Fehlermeldung beim NUR senden von 0h01 finden. Nur was soll das bedeuten?
EDIT2: Beim herabsetzen der "timeout" am VISA wurde das ganze besser als jetzt springen die Werte lustig hin/weg...

Die Werte sollen konstant stehen bleiben bis der nächste vom RS232 kommt...


Angehängte Datei(en) Thumbnail(s)
   
Alle Beiträge dieses Benutzers finden
Diese Nachricht in einer Antwort zitieren to top
08.02.2007, 17:01
Beitrag #3

pinguin Offline
LVF-Gelegenheitsschreiber
**


Beiträge: 79
Registriert seit: May 2005

8.2 Full Development
2004
kA

3000
Belgium
Visa Struktur für Read/Write so richtig? - Ansteuerung überRS232 -
' schrieb:hab noch folgendes Problem festgestellt:

1. kann scheinbar nur senden, wenn ich schon empfange. ohne Daten zu empfangen kann ich nicht senden
2. wenn ich während des Empfangs sende, verschiebt sich die Reihenfoolge meiner daten in den Blocks trotz XON/OFF, das ganze geht erst weg wenn ich LabVIEW komplett schließe!

EDIT: Konnte folgende Fehlermeldung beim NUR senden von 0h01 finden. Nur was soll das bedeuten?
EDIT2: Beim herabsetzen der "timeout" am VISA wurde das ganze besser als jetzt springen die Werte lustig hin/weg...

Die Werte sollen konstant stehen bleiben bis der nächste vom RS232 kommt...

Hi,

ich habe mit der seriellen Schnittstelle noch nicht viel gearbeitet - deswegen kann ich dir nicht konkret helfen. Aber ich denke, aus meiner Erfahrung heraus kann ich dir 2 Tips geben:

1. Fuege deiner While-Schleife eine kurze Wartezeit hinzu (z.B. 20ms). Durch das Warten muss der Prozessor nach jedem Schleifendurchlauf kurz hochzaehlen. Dies reduziert massiv die Prozessorlast, verlangsamt aber deine Anwendung nicht.

2. Auf deinem Bild sehe ich nicht, wo du den VISA Timeout eingestellt hast. Ich wuerde diesen aber eher zu hoch als zu niedrig einstellen. 40-50s sind durchaus moeglich. Auch der Timeout stoert deinen Programmablauf nicht, kann aber die Zeit der Hardware geben, die sie benoetigt um die Kommunikation durchzufuehren.

Viele Gruesse,
Mirko
Webseite des Benutzers besuchen Alle Beiträge dieses Benutzers finden
Diese Nachricht in einer Antwort zitieren to top
09.02.2007, 08:31 (Dieser Beitrag wurde zuletzt bearbeitet: 09.02.2007 08:34 von Silence.)
Beitrag #4

Silence Offline
LVF-Grünschnabel
*


Beiträge: 31
Registriert seit: Jan 2007

6.1
-
kA

34119
Deutschland
Visa Struktur für Read/Write so richtig? - Ansteuerung überRS232 -
ok danke erstmal.

zu1) noch einmal eine Verständnissfrage zu Timeout & Warteschleife. Also meine Daten kommen je nach Einstellung in Intervallen von 0.5s bis zu 2s. Die "Verzögerung" lege ich einfach in die While Schleife und gebe eine Kontstante rein. d.h. die läuft immer einmal durch und wartet dann X-Zeit. Wird während die Zeit der Datenpuffer der Visa trotzdem gefüllt und er arbeitet das dann ab ober verlier ich dann Werte? Das Verzögerung muss natürlich mind 2x pro Messwerteingangsintervall durchlaufen damit ich nix verpasse.

Was ist das Timeout an der Visa? Ich habe es als "Messdauer" verstanden, die die Visa läuft und dann wieder angeht oder ist es genau andersrum?

zu 2) Timeout hab ich zwischen 100 und 10000 varriert. bei 1000 läufts gut aber Werte flackern. Was genau bewirkt das TIMEOUT?
Alle Beiträge dieses Benutzers finden
Diese Nachricht in einer Antwort zitieren to top
09.02.2007, 09:31 (Dieser Beitrag wurde zuletzt bearbeitet: 09.02.2007 09:35 von pinguin.)
Beitrag #5

pinguin Offline
LVF-Gelegenheitsschreiber
**


Beiträge: 79
Registriert seit: May 2005

8.2 Full Development
2004
kA

3000
Belgium
Visa Struktur für Read/Write so richtig? - Ansteuerung überRS232 -
' schrieb:zu1) noch einmal eine Verständnissfrage zu Timeout & Warteschleife. Also meine Daten kommen je nach Einstellung in Intervallen von 0.5s bis zu 2s. Die "Verzögerung" lege ich einfach in die While Schleife und gebe eine Kontstante rein. d.h. die läuft immer einmal durch und wartet dann X-Zeit. Wird während die Zeit der Datenpuffer der Visa trotzdem gefüllt und er arbeitet das dann ab ober verlier ich dann Werte? Das Verzögerung muss natürlich mind 2x pro Messwerteingangsintervall durchlaufen damit ich nix verpasse.

Was ist das Timeout an der Visa? Ich habe es als "Messdauer" verstanden, die die Visa läuft und dann wieder angeht oder ist es genau andersrum?

zu 2) Timeout hab ich zwischen 100 und 10000 varriert. bei 1000 läufts gut aber Werte flackern. Was genau bewirkt das TIMEOUT?

zu 1: Die Verzoegerung (Wait) legst du in deine Schleife. Die Konstante, die du anschliesst, ist die Wartezeit in Millisekunden. Bei z.B. 10-20(ms) sollte es keine nennenswerten Beeinflussungen im Programmablauf geben. Deine Intervalle liegen ja bei > 500ms. Wie schon gesagt: Waehrend der Verzoegerung zaehlt der Prozessor hoch - die Schleifenausfuehrung wird fuer diesen Vorgang angehalten. Werte solltest du in der sehr kurzen Zeit also nicht verlieren.

zu 2: Der Timeout gibt an, wie lange dein Geraet bzw. deine Hardware Zeit hat, einen Befehl auszufuehren - LabVIEW wartet maximal so lange bis es zum naechsten Befehl weiterspringt. Wird der Befehl schneller ausgefuehrt als in der Timeoutzeit angegeben geht der Programmablauf normal weiter. Ein hoher Timeout verlangsamt nicht die Befehlsausfuehrung in deinen VIs. Ich selbst verwende v.a. bei aelteren/langsamen Geraeten Timeouts von 40000 und mehr - einfach um den Betrieb zuverlaessig zu bekommen. Ein zu knapper Timeout kann u.U. nicht immer ausreichend sein.

Viele Gruesse,
Mirko
Webseite des Benutzers besuchen Alle Beiträge dieses Benutzers finden
Diese Nachricht in einer Antwort zitieren to top
09.02.2007, 09:56
Beitrag #6

Silence Offline
LVF-Grünschnabel
*


Beiträge: 31
Registriert seit: Jan 2007

6.1
-
kA

34119
Deutschland
Visa Struktur für Read/Write so richtig? - Ansteuerung überRS232 -
super die Erklärung hatte ich gesucht! Also taste ich einfach 10x oder mehr ab und wähle so entsprechend die While Verzögerung. Das mit dem Timeout ist zwar gut aber irgendwann liege ich ja auch wieder am "Rand" von dem Zeitintervall, was macht er wenn während eines Empfangs das Timeout eintritt? Werden nach dem Timeout alles Werte neu initialisiert? Kann ich das Timeout nicht einfach deaktivieren? Habe bis jetzt keine Möglichkeit gefunden...
Alle Beiträge dieses Benutzers finden
Diese Nachricht in einer Antwort zitieren to top
Anzeige
09.02.2007, 10:05 (Dieser Beitrag wurde zuletzt bearbeitet: 09.02.2007 10:12 von Silence.)
Beitrag #7

Silence Offline
LVF-Grünschnabel
*


Beiträge: 31
Registriert seit: Jan 2007

6.1
-
kA

34119
Deutschland
Visa Struktur für Read/Write so richtig? - Ansteuerung überRS232 -
und es tritt folgender Fehler auf:

Ich sende immer:

FF 0102 0304 0506 0708 0910 0000 EE

FF = XON
EE = XOFF

EE & FF werden ja abgeschnitten und nehme dann die 6 Hex Felder als Daten auf. Wenn ich jedoch einmal etwas gesendet habe, nimmt er es in der falschen Reihenfolge auf!! trotz XON & XOFF!

also aus:

0102 0304 0506 0708 0910 0000

wird

0102 0304 0506 0708 0000 0910

wieso? im Terminal programm kommen immer noch die selben Werte an wie vorher! Nur komplettes schließen von LV hilft um das zu korrigieren!!

EDIT: bei jedem weiteren senden wandert der Wert eins nach vorne bzw es gibt ein Fehler bei VISA READ im nächsten Schleifendurchlauf. Muss ich nach dem Senden irgendwas zurücksetzten? hab in der While schleife eine Verzögerung von 399msek
Alle Beiträge dieses Benutzers finden
Diese Nachricht in einer Antwort zitieren to top
09.02.2007, 11:25
Beitrag #8

Silence Offline
LVF-Grünschnabel
*


Beiträge: 31
Registriert seit: Jan 2007

6.1
-
kA

34119
Deutschland
Visa Struktur für Read/Write so richtig? - Ansteuerung überRS232 -
mir ist etwas aufgefallen:

Senden muss ich: 01 04 03

dabei entsteht der oben genannte Fehler.

Wenn ich jeweils einzeln 8 Bit sende klappt es!Also sende in 3 Schritten. das dauert aber aber jeweils fast 1 Sekunde! wieso das? das müsste doch innerhalb von paar ms fertig sein!
Alle Beiträge dieses Benutzers finden
Diese Nachricht in einer Antwort zitieren to top
09.02.2007, 11:45
Beitrag #9

Y-P Offline
☻ᴥᴥᴥ☻ᴥᴥᴥ☻
LVF-Team

Beiträge: 12.612
Registriert seit: Feb 2006

Developer Suite Core -> LabVIEW 2015 Prof.
2006
EN

71083
Deutschland
Visa Struktur für Read/Write so richtig? - Ansteuerung überRS232 -
Hallo Silence,

ich war so frei, den Thementitel zu erweitern. Wenn es Dir nicht gefällt, dann mache ich es wieder rückgängig.
So ist es aber meiner Meinung nach klarer.....

Gruß Markus

--------------------------------------------------------------------------
Bitte stellt mir keine Fragen über PM, dafür ist das Forum da - andere haben vielleicht auch Interesse an der Antwort !!
--------------------------------------------------------------------------
Alle Beiträge dieses Benutzers finden
Diese Nachricht in einer Antwort zitieren to top
09.02.2007, 12:27 (Dieser Beitrag wurde zuletzt bearbeitet: 09.02.2007 13:10 von Silence.)
Beitrag #10

Silence Offline
LVF-Grünschnabel
*


Beiträge: 31
Registriert seit: Jan 2007

6.1
-
kA

34119
Deutschland
Visa Struktur für Read/Write so richtig? - Ansteuerung überRS232 -
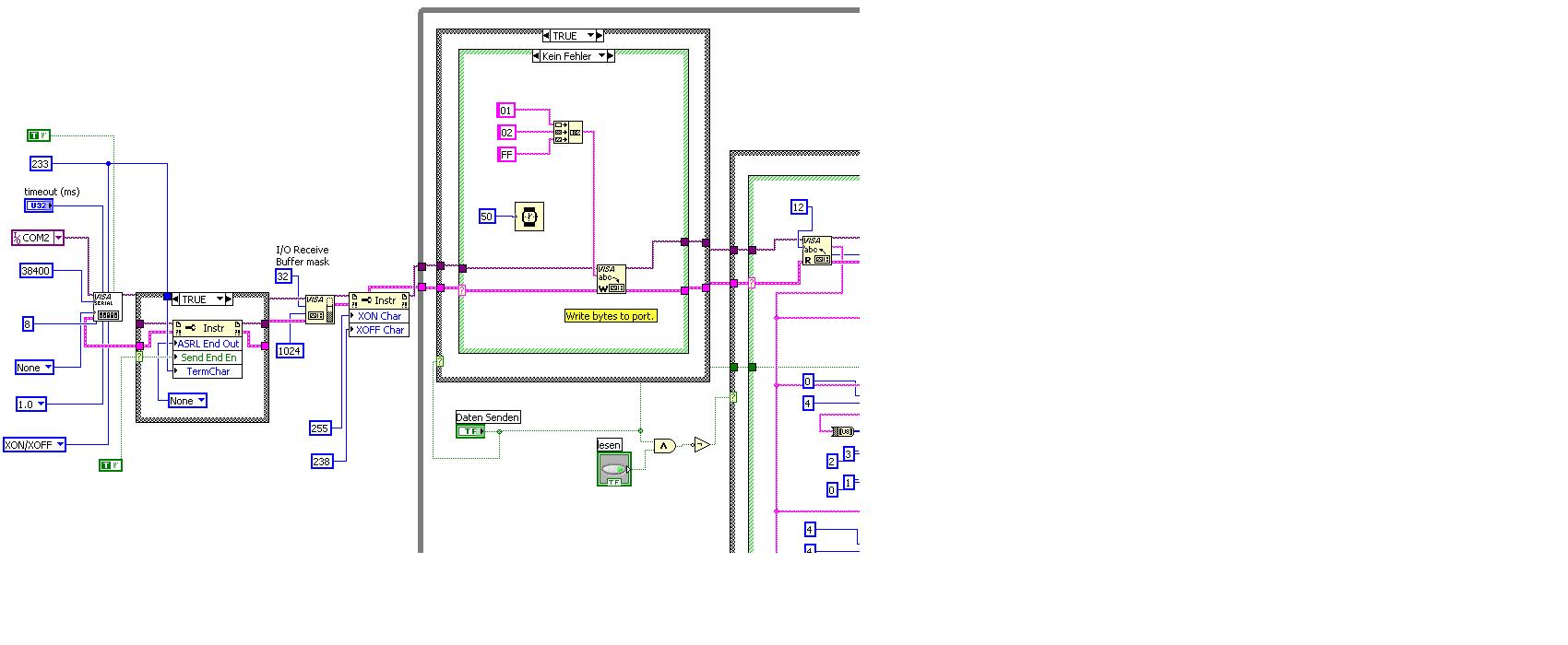
hier noch mal mein Blockdigramm. wobei ich bemerken musste, das meine AN/Aus Buttons keine Wirkung haben und durch den Steuerkanal der VISA überbrückt werden.

Da ich dauerhaft Signale empfange, sendet er nur , wenn es zufällig dazwischen liegt. ansonsten schreibt er es in den Schreibbuffer und wartet damit bis zum nächsten mal wo er dann den Buffer auf einmal sendet!

Wie kann man explizit Schreiben an/aus stellen? Nur mit einer Case Struktur klappt es scheinbar nicht oder?


Angehängte Datei(en) Thumbnail(s)
   
Alle Beiträge dieses Benutzers finden
Diese Nachricht in einer Antwort zitieren to top
30
Antwort schreiben 


Möglicherweise verwandte Themen...
Themen Verfasser Antworten Views Letzter Beitrag
  VISA Read und Bytes at Port tanka 9 15.175 28.08.2019 08:10
Letzter Beitrag: Lucki
  Komische Zeitverzögerung bei VISA write Parallelport dehmelp 8 7.356 20.07.2017 12:29
Letzter Beitrag: dehmelp
  VISA Read Fehler 1073807302 Stefan1101 4 8.557 29.08.2016 10:13
Letzter Beitrag: Stefan1101
  Serial Port mit Continuous Serial Read Write Hoang Nguyen 2 8.575 15.04.2016 10:35
Letzter Beitrag: Hoang Nguyen
  VISA Read mit Keithley 6487 dauert lange jusaca 3 6.364 28.01.2016 11:12
Letzter Beitrag: jusaca
  1x COM-Port, 2 x Write & 2x Read Jann 19 17.660 10.12.2015 14:17
Letzter Beitrag: jg

Gehe zu: