INFO: Dieses Forum nutzt Cookies...
Cookies sind für den Betrieb des Forums unverzichtbar. Mit der Nutzung des Forums erklärst Du dich damit einverstanden, dass wir Cookies verwenden.

Es wird in jedem Fall ein Cookie gesetzt um diesen Hinweis nicht mehr zu erhalten. Desweiteren setzen wir Google Adsense und Google Analytics ein.


Antwort schreiben 

X-Achse (Zeit) unregelmäßig formatieren.



Wenn dein Problem oder deine Frage geklärt worden ist, markiere den Beitrag als "Lösung",
indem du auf den "Lösung" Button rechts unter dem entsprechenden Beitrag klickst. Vielen Dank!

15.08.2011, 11:17
Beitrag #1

Hubert R. Offline
LVF-Gelegenheitsschreiber
**


Beiträge: 198
Registriert seit: Jul 2011

2019 64bit
2011
DE


Deutschland
X-Achse (Zeit) unregelmäßig formatieren.
Hallo zusammen,
ich verwende LV9 und bin Neueinsteiger. Ich stehe vor folgendem:
ich bekomme aus einen Messgerät Werte geliefert (TCP). So zirka alle 40 ms. Da Windows kein Echtzeitbetriebssystem ist schwankt diese Zeit zwischen 30-50ms (manchmal auch mehr) . Im Signalverlaufsgraph werden dann die Messwerte mit der Gießkanne über den Faktor 40 dann verteilt. Dieses entspricht aber nicht dem Zeitpunkt der Messung. Wie bekomme ich nun die Messwerte richtig den Zeitwerten der X-Achse zugeordnet?

Ich habe ein Beispiel VI angehängt. In der inneren While Schleife erstelle ich die Messwerte und simuliere den unterschiedlichen Zeitintervall zwischen den Messungen. Wie kann ich nun die Messwerte zeitlich richtig anordnen?

Gruß Hubert
Alle Beiträge dieses Benutzers finden
Diese Nachricht in einer Antwort zitieren to top
Anzeige
15.08.2011, 11:30
Beitrag #2

macmarvin Offline
CLA
***


Beiträge: 445
Registriert seit: Sep 2006

2014
2004
EN

81373
Deutschland
RE: X-Achse (Zeit) unregelmäßig formatieren.
Da ist leider kein VI angehängt.
Das klingt eher nach einer Aufgabe für den XYGraph.
Alle Beiträge dieses Benutzers finden
Diese Nachricht in einer Antwort zitieren to top
15.08.2011, 11:42
Beitrag #3

Hubert R. Offline
LVF-Gelegenheitsschreiber
**


Beiträge: 198
Registriert seit: Jul 2011

2019 64bit
2011
DE


Deutschland
RE: X-Achse (Zeit) unregelmäßig formatieren.
Danke für die Info, habe es auch gerade gemerkt jetzt so hoffe ich mit VI.


Angehängte Datei(en)
2009 .vi  test-x-achse.vi (Größe: 20,61 KB / Downloads: 246)
Alle Beiträge dieses Benutzers finden
Diese Nachricht in einer Antwort zitieren to top
15.08.2011, 11:58
Beitrag #4

GerdW Offline
______________
LVF-Team

Beiträge: 17.533
Registriert seit: May 2009

LV2019 (LV2021)
1995
DE_EN

10×××
Deutschland
RE: X-Achse (Zeit) unregelmäßig formatieren.
Hallo Hubert,

ja, man kann FOR-Loops auch mittels WhileLoops simulieren - muss es aber nicht...
Anbei dein Beispiel, jetzt mit XY-Graph...


Angehängte Datei(en)
2009 .vi  test-x-achse.vi (Größe: 19,8 KB / Downloads: 243)

Alle Beiträge dieses Benutzers finden
Diese Nachricht in einer Antwort zitieren to top
15.08.2011, 12:58
Beitrag #5

Hubert R. Offline
LVF-Gelegenheitsschreiber
**


Beiträge: 198
Registriert seit: Jul 2011

2019 64bit
2011
DE


Deutschland
RE: X-Achse (Zeit) unregelmäßig formatieren.
Danke Gerd für die Info.
Ich habe nun mein VI von Signalverlaufsgraph nach XY-Graph umgestellt und funktioniert so weit. Die While Schleife habe ich gewählt, weil der Messvorgang zwischen ein paar Sekunden bis einige Minuten dauern kann. Mit der While Schleife habe ich die Möglichkeit den Messvorgang abzubrechen. Allerdings konfiguriere ich in einem Sub-Vi dem Signalverlaufsgraph mit vielen Eigenschaftsknoten. Die Referenz ID des XY-Graph die ich nun an das Sub-Vi übergeben will wird nicht mehr akzeptiert. Ich bekomme die Fehlermeldung Klassenkonflikt. Gibt es eine einfache Möglichkeit die bestehen Eigenschaftsknoten zu verwenden oder muss ich alle per Hand austauschen?

Gruß Hubert
Alle Beiträge dieses Benutzers finden
Diese Nachricht in einer Antwort zitieren to top
15.08.2011, 13:01 (Dieser Beitrag wurde zuletzt bearbeitet: 15.08.2011 13:03 von GerdW.)
Beitrag #6

GerdW Offline
______________
LVF-Team

Beiträge: 17.533
Registriert seit: May 2009

LV2019 (LV2021)
1995
DE_EN

10×××
Deutschland
RE: X-Achse (Zeit) unregelmäßig formatieren.
Hallo Hubert,

ein XY-Graph ist kein Signalverlaufsgraph, also passt die Referenz (bzw. deren Typ) nicht mehr...
Du kannst aber den Typ der Referenz ändern (Rechtsklick->VI-Server-Klasse wählen). Oder du ersetzt das Referenz-Control mit einer vom XY-Graph erstellten Referenz!

Zitat:Mit der While Schleife habe ich die Möglichkeit den Messvorgang abzubrechen.
Bei der FOR-Loop auch: siehe Hilfe!

Alle Beiträge dieses Benutzers finden
Diese Nachricht in einer Antwort zitieren to top
Anzeige
15.08.2011, 13:54
Beitrag #7

Hubert R. Offline
LVF-Gelegenheitsschreiber
**


Beiträge: 198
Registriert seit: Jul 2011

2019 64bit
2011
DE


Deutschland
RE: X-Achse (Zeit) unregelmäßig formatieren.
Hallo Gerd,
erstmal danke für den Tipp mit der For Schleife. Die ist mir lieber als die While da ich denke das die Schieberegister mehr Rechenzeit beanspruchen. So nun noch mal zurück zur Referenz. Ich habe das VI von dir ergänzt, mit einem Sub-Vi in dem ich dem Signalverlaufgraph auf der Y-Achse min. und max. Werte zuweise. Nun möchte ich aber nur die Referenz vom Signalverlaufgraph zum XY-Graph austauschen. Um die min. und max. auf dem XY-Graph anzuwenden. Dabei entsteht die Fehlermeldung. So wie du es beschrieben hast habe ich es probiert aber ohne Erfolg. Allerdings bin ich mir nicht sicher, ob ich Dich richtig verstanden habe.

Gruß Hubert


Angehängte Datei(en)
2009 .vi  test-x-achse[1].vi (Größe: 19,67 KB / Downloads: 220)

2009 .vi  sub-vi.vi (Größe: 13,61 KB / Downloads: 200)
Alle Beiträge dieses Benutzers finden
Diese Nachricht in einer Antwort zitieren to top
15.08.2011, 13:59 (Dieser Beitrag wurde zuletzt bearbeitet: 15.08.2011 14:01 von GerdW.)
Beitrag #8

GerdW Offline
______________
LVF-Team

Beiträge: 17.533
Registriert seit: May 2009

LV2019 (LV2021)
1995
DE_EN

10×××
Deutschland
RE: X-Achse (Zeit) unregelmäßig formatieren.
Hallo Hubert,

anbei deine VIs...

Zitat:da ich denke das die Schieberegister mehr Rechenzeit beanspruchen
Ich denke da anders...

Zitat:So wie du es beschrieben hast habe ich es probiert aber ohne Erfolg.
Ich habe:
- von der XY-Graph-Referenz per Rechtsklick ein Bedienelement erzeugt.
- dieses Bedienelement ins subVI kopiert und dort angeschlossen (die alte Referenz dabei gelöscht)
- im subVI den Connector wieder korrigiert
- im HauptVI die richtige Referenz angeschlossen
Fertig!

Der andere Weg wäre:
- Rechtsklick auf Referenz-Bedienelement: ->VI Server-Klasse auswählen ->Allgemein->GObject->Element->GraphDiagram-> und hier das passende auswählen...


Angehängte Datei(en)
2009 .vi  sub-vi.vi (Größe: 13,24 KB / Downloads: 209)

2009 .vi  test-x-achse[1].vi (Größe: 17,1 KB / Downloads: 221)

Alle Beiträge dieses Benutzers finden
Diese Nachricht in einer Antwort zitieren to top
15.08.2011, 14:42
Beitrag #9

Lucki Offline
Tech.Exp.2.Klasse
LVF-Team

Beiträge: 7.699
Registriert seit: Mar 2006

LV 2016-18 prof.
1995
DE

01108
Deutschland
RE: X-Achse (Zeit) unregelmäßig formatieren.
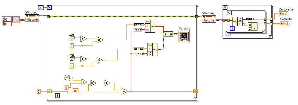
Natürlich kann man alles immer mit dem XY-Graphen machen. Unregelmäßige Zeitabstände lassen sich aber auch sehr gut mit dem Signalverlaufsdiagramm darstellen. Das ist hier das Einfachste - wenngleich man sich erst mal an das skurrile Eingangsdaten-Format gewöhnen muß.

   


2009 .vi  test-x-achse.vi (Größe: 14,11 KB / Downloads: 262)
Alle Beiträge dieses Benutzers finden
Diese Nachricht in einer Antwort zitieren to top
15.08.2011, 15:20
Beitrag #10

Hubert R. Offline
LVF-Gelegenheitsschreiber
**


Beiträge: 198
Registriert seit: Jul 2011

2019 64bit
2011
DE


Deutschland
RE: X-Achse (Zeit) unregelmäßig formatieren.
@Gerd
Hallo Gerd,
jetzt läuft es. Ich möchte mich, für Deine Bemühung bedanken.

@Lucki
Danke auch Dir für das Beispiel. Ich werde dieses auf jeden Fall testen.

Off Topic
Kennt Ihr einen Link in dem beschrieben steht was besser ist? Also While mit Schieberegister oder For. Besser = weniger Rechenbelastung bzw. schneller.

Gruß Hubert
Alle Beiträge dieses Benutzers finden
Diese Nachricht in einer Antwort zitieren to top
30
Antwort schreiben 


Möglicherweise verwandte Themen...
Themen Verfasser Antworten Views Letzter Beitrag
  X-Achse an Nullpunkt von Y-Achse verankert IchSelbst 9 12.095 09.11.2008 16:55
Letzter Beitrag: IchSelbst
  XY-Graph, ein Signal X-Achse, mehrere Signale Y-Achse Mr.T 3 7.882 13.12.2005 22:56
Letzter Beitrag: dreton

Gehe zu: