|
05.03.2015, 23:21
Beitrag #1
|
|
|
|
|
06.03.2015, 00:10
(Dieser Beitrag wurde zuletzt bearbeitet: 06.03.2015 00:12 von Holy.)
Beitrag #2
|
|
|
|
|
|
06.03.2015, 22:24
Beitrag #3
|
|
|
|
|
|
07.03.2015, 01:23
Beitrag #4
|
|
|
|
|
|
07.03.2015, 18:36
Beitrag #5
|
BNT
LVF-Freak
   
Beiträge: 745
Registriert seit: Aug 2008
5.0 - 22Q3
1999
EN
64291
Deutschland
|
RE: Interpolation beliebiger X/Y-Daten

Hast Du Dir schon einmal das Beispiel B Spline Fitting Demo.vi angesehen?
Gruß Holger
|
|
|
|
08.03.2015, 13:37
(Dieser Beitrag wurde zuletzt bearbeitet: 08.03.2015 13:43 von Lucki.)
Beitrag #6
|
Lucki
Tech.Exp.2.Klasse
Beiträge: 7.699
Registriert seit: Mar 2006
LV 2016-18 prof.
1995
DE
01108
Deutschland
|
RE: Interpolation beliebiger X/Y-Daten

(07.03.2015 18:36 )BNT schrieb: Hast Du Dir schon einmal das Beispiel B Spline Fitting Demo.vi angesehen?
Ich denke, das ist zusammen mit dem VI von Holy die ultimative Lösung. Mit Herumspielen an den beiden Parametern des Fitting-VIs kann man sich entscheiden, ob die Kurve eher durch jeden Originalpunkkt gehen soll, oder ob man mehr Wert auf Glätte legt.
Beispiel:
Ich habe jetzt auch keine Lust, das VI von Holy 8.0- kompatibel zu machen, sa daß ich jetzt mit V12 weitermachen muss. (wenn jemand das VI von Holy 8.0-kompatibel macht, ändere ich auch meins)
XY-Graph.vi (Größe: 15,53 KB / Downloads: 286)
|
|
|
|
|
09.03.2015, 11:21
Beitrag #7
|
|
|
|
|
|
09.03.2015, 20:09
Beitrag #8
|
Lucki
Tech.Exp.2.Klasse
Beiträge: 7.699
Registriert seit: Mar 2006
LV 2016-18 prof.
1995
DE
01108
Deutschland
|
RE: Interpolation beliebiger X/Y-Daten
Danke ebenfalls - für das Grünmachen meines Beitrages natürlich . 
Aber mir war da noch etwas eingefallen, und wenn ich es schon nicht mache, dann will ich es wenigstens sagen.
Die Interpolationspunkte von Holy werden ja gebraucht, damit die Spline-gefittete Kurve aus genügend vielen Punkten besteht. Andernfalls wäre sie nicht schön rund, sondern eckig.
Ab da es keine Messpunkte sind, sollten sie beim Fitting nicht mit gewichtet werden. Man brauchte also noch einen Array für den Eingang "Gewichtung". Länge des Arrays wie die aufgeblähen x- und y- Arrays. Wert =1, wenn es sich am Index i um einen Messwert handelt, Wert = 0, wenn es ein interpolierter Wert ist.
Gruß Ludwig
|
|
|
|
|
10.03.2015, 11:58
Beitrag #9
|
|
|
|
|
10.03.2015, 13:13
(Dieser Beitrag wurde zuletzt bearbeitet: 10.03.2015 13:24 von Lucki.)
|
Lucki
Tech.Exp.2.Klasse
Beiträge: 7.699
Registriert seit: Mar 2006
LV 2016-18 prof.
1995
DE
01108
Deutschland
|
RE: Interpolation beliebiger X/Y-Daten
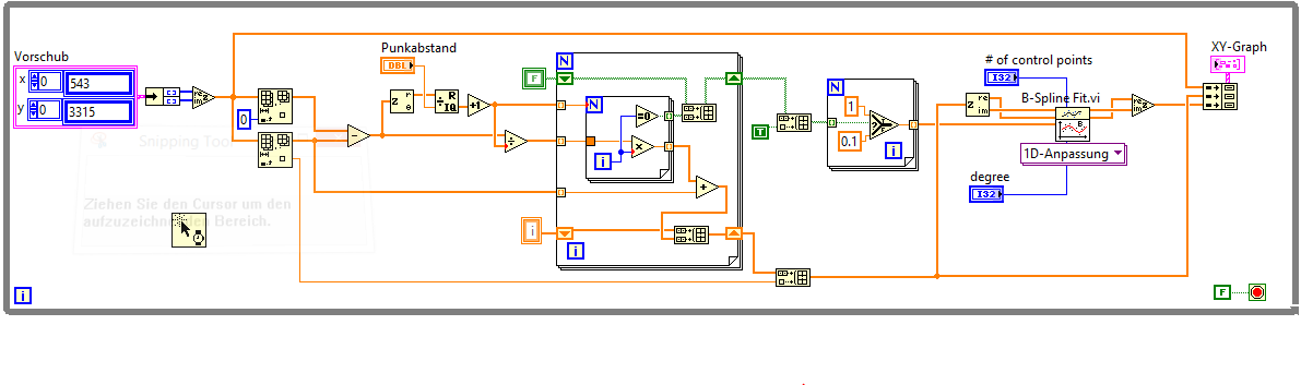
Habe mal heute als Morgensport noch etwas gemacht. Gewichtung Null im Spline-Fit VI anzugeben geht nicht, also habe ich 0.1 für die Zwischenpunkte und 1 für die Messwerte genommen.
Der Erstellung der Zwischenpunkte von Holy ist nicht das Gelbe vom Ei. Es wird eine konstante Punktdichte in Bezug auf die X-Koordinate erzeug, d.h wenn ein Abschnitt senkrecht verläuft, gibt es überhaup keine Punkte, in reiner x-Richtung sind sie hingegen sehr dicht. Besser ist eine richtungsunabhängige konstante Punktdichte entlang des Kurvenverlaufs. Habe das mal geändert.
Habe das VI nicht kommentiert. Aber Du kannst ja fragen. Ist V11 OK?
XY-Fit.vi (Größe: 14,69 KB / Downloads: 305)
|
|
|
|
| |