INFO: Dieses Forum nutzt Cookies...
Cookies sind für den Betrieb des Forums unverzichtbar. Mit der Nutzung des Forums erklärst Du dich damit einverstanden, dass wir Cookies verwenden.

Es wird in jedem Fall ein Cookie gesetzt um diesen Hinweis nicht mehr zu erhalten. Desweiteren setzen wir Google Adsense und Google Analytics ein.


Antwort schreiben 

Labview NXT Projekt Vorstellung



Wenn dein Problem oder deine Frage geklärt worden ist, markiere den Beitrag als "Lösung",
indem du auf den "Lösung" Button rechts unter dem entsprechenden Beitrag klickst. Vielen Dank!

11.11.2015, 23:32 (Dieser Beitrag wurde zuletzt bearbeitet: 11.11.2015 23:49 von neXt.ru.)
Beitrag #1

neXt.ru Offline
LVF-Grünschnabel
*


Beiträge: 11
Registriert seit: Oct 2015

2013-2014
-
DE_EN

32XXX
Deutschland
Labview NXT Projekt Vorstellung
""Wie verschiebe ich das Thema, wollte es eigentlich in einem anderen Bereich einstellen..?""

So wie versprochen melde ich mich, wenn ich etwas brauchbares vorzuweisen habe und das habe ich in der Tat :-)...

Nach ungezählten Tutorials, PDF´s und Büchern in den verschiedensten Sprachen....sehr sehr kurzen Nächten und vielen Rückschlägen, komme ich mittlerweile sehr gut mit Labview zurecht. Meine VI´s sehen auch nach richtigen Programmen und einer ordentlichen Struktur aus, also so im großen und ganzen hat sich die Mühe endlich gelohnt.

Ich habe nicht nur den Roboter programmiert, sondern dank des Wissens Tongue noch weitere Programme die mir bei der Fehleranalyse und Optimierung der Programmierung sehr geholfen haben.

Zu meinen Persönlichen Highlights des VI´s gehören folgende, wovon mir einige wirklich den letzten Nerv geraubt haben Big Grin

- Da der Ultraschallsensor ungenauer wird, um so weiter das Objekt entfernt ist konnte ich keinen festen Multiplikator nehmen, um aus der Entfernung die Motorumdrehungen zum Objekt auszurechnen. Daher habe ich sehr viel gemessen und Protokolliert und aus den Werten eine Formel erstellt, mit dem das VI die genaue Umdrehungen ausrechnet.

- Meine Cases waren am anfang sehr simpel aufgebaut, daher passierte es oft das sich Schleifen wiederholten, die sich einfach nicht wiederholen durften z.b wenn schon ein Ball gefunden wurde, durfte der Greifer nicht noch einmal zugreifen, auch wenn aus einem anderen Case wieder in dieses geschaltet wurde. Sowas umzusetzen fand ich anfangs so kompliziert das ich über die meisten Lösungen wirklich lachen muss, da sie so Simpel sind und meistens nur eine Abfrage beinhalten, die ich mit etwas anderem verbunden habe.

Ich würde am liebsten jedes Problem und die Lösung und meine Überlegungen dazu schreiben, das würde allerdings leider den Rahmen sprengen.

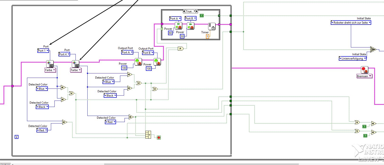
Anbei mal ein Bild Vom VI, hoffe das es auch auch für die Profi´s, nach einer Ordentliche Struktur aussieht, bin für jede Verbesserung dankbar.

   

Der Roboter....

   

Und hier nen Video, wie das in etwa funktioniert...in Full HD und Dolby Digital ;-). Das ist das kürzeste was ich gefunden habe, eigentlich sieht das viel spannender aus, besonders dann, wenn ich jemandem darum bitte den Ball irgendwo ganz fies zu plazieren.



Alle Beiträge dieses Benutzers finden
Diese Nachricht in einer Antwort zitieren to top
Anzeige
12.11.2015, 09:06 (Dieser Beitrag wurde zuletzt bearbeitet: 12.11.2015 09:07 von jg.)
Beitrag #2

jg Offline
CLA & CLED
LVF-Team

Beiträge: 15.864
Registriert seit: Jun 2005

20xx / 8.x
1999
EN

Franken...
Deutschland
RE: Labview NXT Projekt Vorstellung
Im Großen und Ganzen sieht der Screenshot übersichtlich aus.

Trotzdem einige kleine Kritikpunkte:
- unnötige Knicke in den Drähten, nach Möglichkeit Drähte immer von links nach rechts führen.
- ein Draht geht nach der Case Struktur komplett woanders weiter
- Rube-Goldberg, wozu ein Vergleich Boolean=True?

Gruß, Jens

Wer die erhabene Weisheit der Mathematik tadelt, nährt sich von Verwirrung. (Leonardo da Vinci)

!! BITTE !! stellt mir keine Fragen über PM, dafür ist das Forum da - andere haben vielleicht auch Interesse an der Antwort!

Einführende Links zu LabVIEW, s. GerdWs Signatur.
Alle Beiträge dieses Benutzers finden
Diese Nachricht in einer Antwort zitieren to top
12.11.2015, 12:39
Beitrag #3

neXt.ru Offline
LVF-Grünschnabel
*


Beiträge: 11
Registriert seit: Oct 2015

2013-2014
-
DE_EN

32XXX
Deutschland
RE: Labview NXT Projekt Vorstellung
Ok, danke..[/code]

Zitat:- unnötige Knicke in den Drähten, nach Möglichkeit Drähte immer von links nach rechts führen.

Du meinst sicher die 4 Quadrate die aus der Case Schleife gehen ? Werde ich ändern danke.

Zitat:ein Draht geht nach der Case Struktur komplett woanders weiter

Ja da kommt noch ein Schieberegister, ist leider nur nen Ausschnitt da das ganze VI nicht auf den Bildschirm passt.

Zitat:Rube-Goldberg, wozu ein Vergleich Boolean=True?

Oh nein Big Grin, ganz vergessen das mal rauszunehmen das stammt noch aus den Anfängen.

Ich lade später mal die anderen hoch, hoffe bei denen kannst du auch mal drüber gucken :-)
Alle Beiträge dieses Benutzers finden
Diese Nachricht in einer Antwort zitieren to top
12.11.2015, 12:49
Beitrag #4

jg Offline
CLA & CLED
LVF-Team

Beiträge: 15.864
Registriert seit: Jun 2005

20xx / 8.x
1999
EN

Franken...
Deutschland
RE: Labview NXT Projekt Vorstellung
(12.11.2015 12:39 )neXt.ru schrieb:  
Zitat:ein Draht geht nach der Case Struktur komplett woanders weiter

Ja da kommt noch ein Schieberegister, ist leider nur nen Ausschnitt da das ganze VI nicht auf den Bildschirm passt.
Tipp-Fehler, ich meinte die While-Loop hier:
   
Gruß, Jens

Wer die erhabene Weisheit der Mathematik tadelt, nährt sich von Verwirrung. (Leonardo da Vinci)

!! BITTE !! stellt mir keine Fragen über PM, dafür ist das Forum da - andere haben vielleicht auch Interesse an der Antwort!

Einführende Links zu LabVIEW, s. GerdWs Signatur.
Alle Beiträge dieses Benutzers finden
Diese Nachricht in einer Antwort zitieren to top
14.11.2015, 01:20 (Dieser Beitrag wurde zuletzt bearbeitet: 14.11.2015 02:11 von neXt.ru.)
Beitrag #5

neXt.ru Offline
LVF-Grünschnabel
*


Beiträge: 11
Registriert seit: Oct 2015

2013-2014
-
DE_EN

32XXX
Deutschland
RE: Labview NXT Projekt Vorstellung
Ja das habe ich im nachhinein auch gesehen, trotzdem danke :-)

So alles geordnet, zusammengerückt und in Sub-VI´s gepackt, denke damit kann man leben oder ? Ich wollte die LED Anzeigen für jedes Case, eigentlich über ein Cluster schalten lassen, hab es aber irgendwie nicht hinbekommen. Und es dann halt mit Lokalen Variablen zusamengefuscht, war auch nur zur Fehler Anaylse damit ich weiß in welchem Case ich grade bin, wenn was schief läuft.

Mein Prof hat sich auch extrem gewundert, als ich gestern sagte das ich fertig bin.... Big Grin letzte Woche war ich noch dort um zu sagen das ich überlege hinzuschmeißen und mir lieber ein anderes Thema suchen will, weil ich absolut garnichts vorzuweisen hatte......und als ich dann zuhause war, hat es irgendwie "Klick" gemacht, als ob jemand meine Gedanken geordnet hätte :-).

   

   

   

   
Alle Beiträge dieses Benutzers finden
Diese Nachricht in einer Antwort zitieren to top
Antwort schreiben 


Gehe zu: