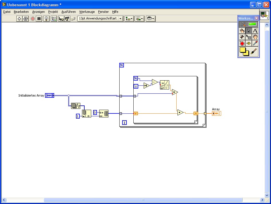
2 Elemente aus einem Array zusammenführen |
Wenn dein Problem oder deine Frage geklärt worden ist, markiere den Beitrag als "Lösung",
indem du auf den "Lösung" Button rechts unter dem entsprechenden Beitrag klickst. Vielen Dank!
| 30
|
|
|
| Möglicherweise verwandte Themen... | |||||
| Themen | Verfasser | Antworten | Views | Letzter Beitrag | |
| 1D Array mit einer Spalte von einem 2D vergleich dementsprechend die 2 Spalte sortien | Baron | 4 | 6.612 |
25.10.2018 10:39 Letzter Beitrag: Baron |
|
| Aus einem Array festgelegte Werte zuweisen | Kahlua | 7 | 8.770 |
19.01.2018 13:42 Letzter Beitrag: Kahlua |
|
| Elemente aus 2D-Array nach bestimmten Index (n,m) auslesen und in 2D Array speichern | 1990 | 2 | 6.775 |
29.04.2017 21:51 Letzter Beitrag: 1990 |
|
| Array 4 Elemente (Float) aufbrechen | Tobiii | 6 | 7.024 |
13.02.2017 09:24 Letzter Beitrag: Tobiii |
|
| Einzelne Elemente aus Array vergleichen | DerTueftler | 1 | 4.559 |
15.12.2016 21:15 Letzter Beitrag: Morpheus |
|
| Elemente aus Blockdiagramm von einem vi in ein anderes vi kopieren funktioniert nicht | keep_smile | 6 | 8.621 |
17.04.2015 11:47 Letzter Beitrag: keep_smile |
|







