INFO: Dieses Forum nutzt Cookies...
Cookies sind für den Betrieb des Forums unverzichtbar. Mit der Nutzung des Forums erklärst Du dich damit einverstanden, dass wir Cookies verwenden.

Es wird in jedem Fall ein Cookie gesetzt um diesen Hinweis nicht mehr zu erhalten. Desweiteren setzen wir Google Adsense und Google Analytics ein.


Antwort schreiben 

Array erzeugung



Wenn dein Problem oder deine Frage geklärt worden ist, markiere den Beitrag als "Lösung",
indem du auf den "Lösung" Button rechts unter dem entsprechenden Beitrag klickst. Vielen Dank!

26.03.2008, 11:59
Beitrag #1

lohr Offline
LVF-Gelegenheitsschreiber
**


Beiträge: 51
Registriert seit: Mar 2008

8.5
2008
de

80335
Deutschland
Array erzeugung
Hallo,


Also ich habe folgendes Problem mit den Arrays in LabVIEW (8.2).
Ich bekomme die Daten über eine RS232 Schnittstelle geliefert, diese splitte ich auf und möchte danach die Daten (timestamp + Wert) in einem Array speichern.
Nun stehe ich ehrlich gesagt auf dem Schlauch, ich sehe keine Array erstellen oder sonstiges...Das einzige was es gibt ist ein "build array" und ganz ehrlich hab ich keine Ahnung wie ich das verwenden soll, wenn ich nämlich dort meine Elemente reinschiebe wird jedesmal das Array überschrieben.

Wäre über ein kleines Beispielprogramm recht froh...
Vielen Dank im Voraus!


Gruß lohr

Habe auch schon sowas probiert jedoch keinen Erfolg gehabt:
   
Alle Beiträge dieses Benutzers finden
Diese Nachricht in einer Antwort zitieren to top
Anzeige
26.03.2008, 12:27 (Dieser Beitrag wurde zuletzt bearbeitet: 26.03.2008 12:28 von Y-P.)
Beitrag #2

Y-P Offline
☻ᴥᴥᴥ☻ᴥᴥᴥ☻
LVF-Team

Beiträge: 12.612
Registriert seit: Feb 2006

Developer Suite Core -> LabVIEW 2015 Prof.
2006
EN

71083
Deutschland
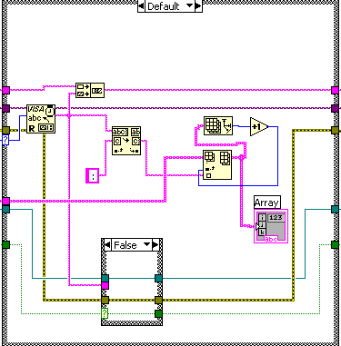
Array erzeugung
Meinst Du so?


Sonstige .vi  array.vi (Größe: 12,84 KB / Downloads: 309)

Lv82_img

Gruß Markus

--------------------------------------------------------------------------
Bitte stellt mir keine Fragen über PM, dafür ist das Forum da - andere haben vielleicht auch Interesse an der Antwort !!
--------------------------------------------------------------------------
Alle Beiträge dieses Benutzers finden
Diese Nachricht in einer Antwort zitieren to top
26.03.2008, 14:24
Beitrag #3

lohr Offline
LVF-Gelegenheitsschreiber
**


Beiträge: 51
Registriert seit: Mar 2008

8.5
2008
de

80335
Deutschland
Array erzeugung
superSmile

Vielen dank, ich werd jetzt mal bissel rumprobierenSmile

Gruß lohr
Alle Beiträge dieses Benutzers finden
Diese Nachricht in einer Antwort zitieren to top
Antwort schreiben 


Möglicherweise verwandte Themen...
Themen Verfasser Antworten Views Letzter Beitrag
Music FGEN Erzeugung eines Signalverlaufs anhand einer Mathematischen Funktion DavidStefan 11 9.711 29.05.2021 07:03
Letzter Beitrag: GerdW
  Erzeugung eines Signals aus Messwerten in einer Datei bhopke 4 6.460 19.10.2010 12:19
Letzter Beitrag: bhopke
  Programmatische Erzeugung TestStandSequenzen wizard 0 3.329 28.04.2010 15:00
Letzter Beitrag: wizard
  Erzeugung eines Taktsignals & Auslesen von Daten im SSI Format dpj 1 4.229 07.12.2006 17:30
Letzter Beitrag: Lucki

Gehe zu: