INFO: Dieses Forum nutzt Cookies...
Cookies sind für den Betrieb des Forums unverzichtbar. Mit der Nutzung des Forums erklärst Du dich damit einverstanden, dass wir Cookies verwenden.

Es wird in jedem Fall ein Cookie gesetzt um diesen Hinweis nicht mehr zu erhalten. Desweiteren setzen wir Google Adsense und Google Analytics ein.


Antwort schreiben 

HILFE- String to Array mit Visa



Wenn dein Problem oder deine Frage geklärt worden ist, markiere den Beitrag als "Lösung",
indem du auf den "Lösung" Button rechts unter dem entsprechenden Beitrag klickst. Vielen Dank!

01.02.2006, 13:45
Beitrag #1

Stefan.Unterkircher Offline
LVF-Grünschnabel
*


Beiträge: 20
Registriert seit: Sep 2005

8.6
2006
de

8010
Oesterreich
HILFE- String to Array mit Visa
bekomme einen string... wandle diesen in eine "number" um und möchte sie in ein array schreiben... soweit so gut jedoch hab ich das problem dass es immer den selben wert in das array schreibt d.h.:
ich bekomme 2,09... dann steht im ersten feld 2,09
anschließend bekomme ich den wert 2,43... dann steht im ersten und im zweiten feld 2,43

bitte ganz dringend um antwort

mfg


stefan

ps.: vielleicht könnte mir jemand die lösung an Stefan.Unterkircher@gmx.at schicken vielen dank


Angehängte Datei(en) Thumbnail(s)
   

Sonstige .vi  proto2_9.vi (Größe: 246,74 KB / Downloads: 291)
Alle Beiträge dieses Benutzers finden
Diese Nachricht in einer Antwort zitieren to top
01.02.2006, 14:27
Beitrag #2

ahlers01 Offline
LVF-Gelegenheitsschreiber
**


Beiträge: 143
Registriert seit: Feb 2005

7.1-2011
1993
DE_EN

38116
Deutschland
HILFE- String to Array mit Visa
Du benutzt die Funktion 'initialize array'. Diese Funktion initialisiert einen Array auf eine vorgegebene Länge, wobei alle Array-Elemente den gleichen Wert bekommen.

Du musst 'Teilarray ersetzen' nehmen, wenn du einen Wert an eine bestimmte Stelle einfügen willst, und zwar bei jedem Durchlauf an eine andere Stelle.
Der Array sollte dann aber vorher (d.h. außerhalb der Schleife) initialisiert sein (damit nicht ständig neuer Speicherplatz angefordert wird) UND per Schieberegister in die Schleife geführt werden.

Das Beispiel zeigt in etwas wie es geht: oben so wie du es machst, unten die Version mit Schieberegister. [Wenn man den array mit NaN ('Not a Number') initialisiert, werden noch nicht besetzte Elemente in einer Graphik nicht angezeigt, was man meistens genau so will.]

-Franz


Angehängte Datei(en) Thumbnail(s)
   
Alle Beiträge dieses Benutzers finden
Diese Nachricht in einer Antwort zitieren to top
01.02.2006, 14:44
Beitrag #3

Biks Offline
LVF-Grünschnabel
*


Beiträge: 35
Registriert seit: Jul 2005

7.1
2002
kA

18106
Deutschland
HILFE- String to Array mit Visa
versuche doch mal folgendes:
(bezieht sich auf problem2.jpg)

nimm den inhalt der kleinen schleife in die große,
lösche kleine schleife,
"initialisiere array" vor die große schleife,
größe des initialisierten array ist die größe von N.

schick nächstes mal das VI mit, das macht sich besser für eine Korrektur!
Webseite des Benutzers besuchen Alle Beiträge dieses Benutzers finden
Diese Nachricht in einer Antwort zitieren to top
01.02.2006, 15:05
Beitrag #4

Stefan.Unterkircher Offline
LVF-Grünschnabel
*


Beiträge: 20
Registriert seit: Sep 2005

8.6
2006
de

8010
Oesterreich
HILFE- String to Array mit Visa
es besteht nachwievor das selbe problem


Angehängte Datei(en) Thumbnail(s)
   
Alle Beiträge dieses Benutzers finden
Diese Nachricht in einer Antwort zitieren to top
01.02.2006, 15:06
Beitrag #5

Stefan.Unterkircher Offline
LVF-Grünschnabel
*


Beiträge: 20
Registriert seit: Sep 2005

8.6
2006
de

8010
Oesterreich
HILFE- String to Array mit Visa
o.k. hier ist das vi

versteh nicht ganz wie du das meinst


Angehängte Datei(en)
Sonstige .vi  problem.vi (Größe: 176,62 KB / Downloads: 255)
Alle Beiträge dieses Benutzers finden
Diese Nachricht in einer Antwort zitieren to top
01.02.2006, 16:53
Beitrag #6

A.Berndsen Offline
LVF-Team
LVF-Team

Beiträge: 2.437
Registriert seit: Feb 2005

8.2.1 - 2011
2004
DE

724xx
Deutschland
HILFE- String to Array mit Visa
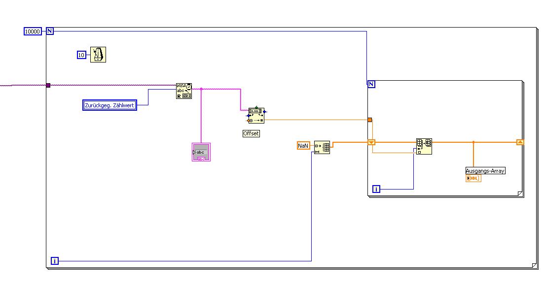
Stefan.Unterkircher schrieb:o.k. hier ist das vi
versteh nicht ganz wie du das meinst

Hallo Stefan,

Dein "Problem.vi" zeigt wirklich ein paar Probleme.
Die große FOR-Schleife im oberen Teil deines Blockdiagramms würde einmal zur Programmlaufzeit bearbeitet werden, wenn Du das N der Schleife verbindest.
Danach läuft nur noch die While-Schleife.

Jedesmal wenn die For-Schleide aufgerufen wird, wird das Array (Ausgangs-Array) neu initialisiert. Damit gehen auch die Daten vorheriger Durchläufe verloren.

Mein Vorschlag, auf der While-Schleife ein Schieberegister erzeugen. Dieses als Array initialisieren (siehe kleine For-Schleife).
Dann machst Du aus Deiner kleinen For-Schleife ein Sub-VI und packst das in die While-Schleife. Dann noch das initialisierte Array sprich Schieberegister mit Deinem Sub-VI verbinden und es müsste funktionieren.

Grüße
Andreas

PS: Hab mal früher ein kleines VI erstellt, welches in einer While-Schleife ein Array erstellt. Das hänge ich noch als kleine Hilfe an.


Angehängte Datei(en)
Sonstige .vi  Array1D.vi (Größe: 9,9 KB / Downloads: 292)
Alle Beiträge dieses Benutzers finden
Diese Nachricht in einer Antwort zitieren to top
Anzeige
01.02.2006, 18:14
Beitrag #7

Stefan.Unterkircher Offline
LVF-Grünschnabel
*


Beiträge: 20
Registriert seit: Sep 2005

8.6
2006
de

8010
Oesterreich
HILFE- String to Array mit Visa
jetzt hab ich noch ein problem...

die version deines vi's ist version 8.0. leidergottes verwende ich 7.1
Alle Beiträge dieses Benutzers finden
Diese Nachricht in einer Antwort zitieren to top
01.02.2006, 18:42
Beitrag #8

Stefan.Unterkircher Offline
LVF-Grünschnabel
*


Beiträge: 20
Registriert seit: Sep 2005

8.6
2006
de

8010
Oesterreich
HILFE- String to Array mit Visa
Habe das problem gelöst!!!

Vielen Dank nochmal an alle die mir geholfen haben


Mit freundlichen Grüßen

Stefan Unterkircher
Alle Beiträge dieses Benutzers finden
Diese Nachricht in einer Antwort zitieren to top
01.02.2006, 19:12
Beitrag #9

A.Berndsen Offline
LVF-Team
LVF-Team

Beiträge: 2.437
Registriert seit: Feb 2005

8.2.1 - 2011
2004
DE

724xx
Deutschland
HILFE- String to Array mit Visa
Stefan.Unterkircher schrieb:Habe das problem gelöst!!!
Vielen Dank nochmal an alle die mir geholfen haben
Mit freundlichen Grüßen
Stefan Unterkircher

GLÜCKWUNSCH !

Sorry mit VI in V8. Da hab ich gepennt!

Gruß
Andreas
Alle Beiträge dieses Benutzers finden
Diese Nachricht in einer Antwort zitieren to top
30
Antwort schreiben 


Möglicherweise verwandte Themen...
Themen Verfasser Antworten Views Letzter Beitrag
Question MONATSverbrauch aus TAGES-String-Array berechnen Blondchen 1 5.664 19.02.2020 16:21
Letzter Beitrag: GerdW
  String in Array speichern für flexible Gruppenbenennung in TDMS Datei hansi_1 3 4.985 10.12.2019 09:45
Letzter Beitrag: Freddy
  Array in String Tabelle Lou_ders 3 6.026 19.10.2017 15:10
Letzter Beitrag: THL
  Aussehen 1d string array Anzeige modifizieren ITScotty 7 8.277 27.11.2016 18:17
Letzter Beitrag: GerdW
  Boolean-Array aus String zurückgewinnen jusaca 3 6.347 20.07.2016 21:49
Letzter Beitrag: Lucki
  String nach Array mit fester Länge jan_1 18 13.035 22.04.2016 12:49
Letzter Beitrag: Lucki

Gehe zu: