INFO: Dieses Forum nutzt Cookies...
Cookies sind für den Betrieb des Forums unverzichtbar. Mit der Nutzung des Forums erklärst Du dich damit einverstanden, dass wir Cookies verwenden.

Es wird in jedem Fall ein Cookie gesetzt um diesen Hinweis nicht mehr zu erhalten. Desweiteren setzen wir Google Adsense und Google Analytics ein.


Antwort schreiben 

Intervall für Array-Werte definieren



Wenn dein Problem oder deine Frage geklärt worden ist, markiere den Beitrag als "Lösung",
indem du auf den "Lösung" Button rechts unter dem entsprechenden Beitrag klickst. Vielen Dank!

14.06.2006, 11:30
Beitrag #1

newcomer05 Offline
LVF-Grünschnabel
*


Beiträge: 39
Registriert seit: Oct 2005



kA



Intervall für Array-Werte definieren
Hallo!

Ich wollte fragen, ob es in Lab View die Möglichkeit gibt, für Werte in einem Array eine Art Intervall zu definieren. Hiebei sollte zum Beispiel der Bereich [1,6;2] immer als "2" ausgegeben werden, das heisst, alle Werte, die in diesem definierten Bereich liegen, werden auf den definierten Wert gesetzt.

Es wäre mir eine grosse Hilfe wenn jmd. Rat wüsste, bzw. mir anhand eines Beispiels dies verdeutlichen könnte!

MfG,

Michael
Alle Beiträge dieses Benutzers finden
Diese Nachricht in einer Antwort zitieren to top
Anzeige
14.06.2006, 11:50
Beitrag #2

Achim Offline
*****
*****


Beiträge: 4.230
Registriert seit: Nov 2005

20xx
2000
EN

978xx
Deutschland
Intervall für Array-Werte definieren
' schrieb:Hallo!

Ich wollte fragen, ob es in Lab View die Möglichkeit gibt, für Werte in einem Array eine Art Intervall zu definieren. Hiebei sollte zum Beispiel der Bereich [1,6;2] immer als "2" ausgegeben werden, das heisst, alle Werte, die in diesem definierten Bereich liegen, werden auf den definierten Wert gesetzt.

Es wäre mir eine grosse Hilfe wenn jmd. Rat wüsste, bzw. mir anhand eines Beispiels dies verdeutlichen könnte!

MfG,

Michael


Hi Michael,

ich glaube, dass muss du "manuell" machen...z.B. mit ner FOR-Schleife, an die du das Array anschließt, innerhalb der Schleife vergleichst (>=<), und dann entsprechend mit der Replace Array Element-Funktion den jeweiligen Wert ersetzt!

Gruss
Achim

"Is there some mightier sage, of whom we have yet to learn?"

"Opportunity is missed by most people because it is dressed in overalls and looks like work." (Thomas Edison)
Alle Beiträge dieses Benutzers finden
Diese Nachricht in einer Antwort zitieren to top
14.06.2006, 12:28
Beitrag #3

newcomer05 Offline
LVF-Grünschnabel
*


Beiträge: 39
Registriert seit: Oct 2005



kA



Intervall für Array-Werte definieren
' schrieb:Hi Michael,

ich glaube, dass muss du "manuell" machen...z.B. mit ner FOR-Schleife, an die du das Array anschließt, innerhalb der Schleife vergleichst (>=<), und dann entsprechend mit der Replace Array Element-Funktion den jeweiligen Wert ersetzt!

Gruss
Achim


Hallo Achim!

Danke für Deine Hilfe!

Ja, ich denke, so könnte es gehen. Allerdings habe ich Schwierigkeiten, bei der Verknüpfung der einzelnen Funktionen in der for - Schleife. Könntest Du mir vlt. anhand eines kleines Beispiels verdeutlichen, wie das Ganze richtig implementiert werden muss? Was ist denn mit den Werten, die nicht in diesem Intervall liegen? Diese sollen ja nicht "umgewandelt" werden, gibt es da noch etwas zu beachten?

Danke sconmal für Deinen Einsatz!

Gruß,

Michael
Alle Beiträge dieses Benutzers finden
Diese Nachricht in einer Antwort zitieren to top
14.06.2006, 13:22
Beitrag #4

newcomer05 Offline
LVF-Grünschnabel
*


Beiträge: 39
Registriert seit: Oct 2005



kA



Intervall für Array-Werte definieren
' schrieb:Hallo Achim!

Danke für Deine Hilfe!

Ja, ich denke, so könnte es gehen. Allerdings habe ich Schwierigkeiten, bei der Verknüpfung der einzelnen Funktionen in der for - Schleife. Könntest Du mir vlt. anhand eines kleines Beispiels verdeutlichen, wie das Ganze richtig implementiert werden muss? Was ist denn mit den Werten, die nicht in diesem Intervall liegen? Diese sollen ja nicht "umgewandelt" werden, gibt es da noch etwas zu beachten?

Danke sconmal für Deinen Einsatz!

Gruß,

Michael


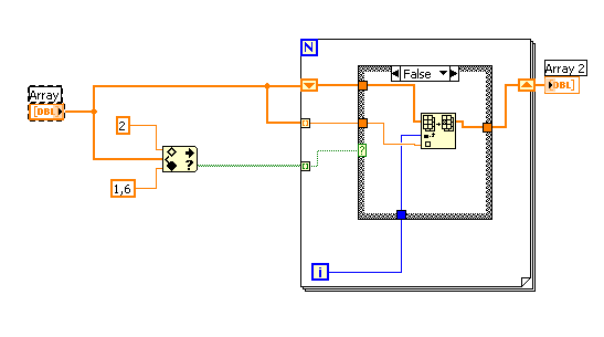
Hallo!

Ich habe zur Verdeutlichung meines Problems mal ein Beispiel angehangen. Ich denke, so in etwa sollte es funktionieren, allerdings bekomme ich immer einen Datentypfehler, wenn ich den Eingang von "Array ersetzen" mit dem Eingangsarray von meiner for - Schleife verbinde, denn eigentlich möchte ich ja von diesem Array, falls die Fallunterscheidung true ist, das Teilarray mit Null ersetzen. Andernfalls, also wenn die Bedingung nicht zutrifft, ist der Ausgangsparameter d er for - Schleife, logischerweise gleich dem Eingangsparameter, es ändert sich also in diesem Falle nichts!

Wie könnte ich den Konflikt mit meinem "Array Ersetzen" beheben?

Gruß,

Michael


Angehängte Datei(en) Thumbnail(s)
   
Alle Beiträge dieses Benutzers finden
Diese Nachricht in einer Antwort zitieren to top
14.06.2006, 13:44
Beitrag #5

Achim Offline
*****
*****


Beiträge: 4.230
Registriert seit: Nov 2005

20xx
2000
EN

978xx
Deutschland
Intervall für Array-Werte definieren
Hi,

ich hab noch mal kurz gegrübelt, das hier dürfte dir auch helfen, und ist auch eleganter...

       

"Is there some mightier sage, of whom we have yet to learn?"

"Opportunity is missed by most people because it is dressed in overalls and looks like work." (Thomas Edison)
Alle Beiträge dieses Benutzers finden
Diese Nachricht in einer Antwort zitieren to top
14.06.2006, 15:35
Beitrag #6

jg Offline
CLA & CLED
LVF-Team

Beiträge: 15.864
Registriert seit: Jun 2005

20xx / 8.x
1999
EN

Franken...
Deutschland
Intervall für Array-Werte definieren
<div align="left">Hallo, Leute,

immer daran denken, dass die meisten LV-Funktion auch Array-fähig sind, deshalb mein Vorschlag:

   

MfG
Jens
</div>

Wer die erhabene Weisheit der Mathematik tadelt, nährt sich von Verwirrung. (Leonardo da Vinci)

!! BITTE !! stellt mir keine Fragen über PM, dafür ist das Forum da - andere haben vielleicht auch Interesse an der Antwort!

Einführende Links zu LabVIEW, s. GerdWs Signatur.
Alle Beiträge dieses Benutzers finden
Diese Nachricht in einer Antwort zitieren to top
Anzeige
14.06.2006, 15:47
Beitrag #7

Kvasir Offline
LVF-Freak
****


Beiträge: 642
Registriert seit: May 2006

10
2004
DE_EN

0000
Oesterreich
Intervall für Array-Werte definieren
' schrieb:<div align="left">Hallo, Leute,

immer daran denken, dass die meisten LV-Funktion auch Array-fähig sind, deshalb mein Vorschlag:

[attachment=28231:attachment]

MfG
Jens
</div>

Daran hatte ich auch schon gedacht, aber das dürfte bei ihm nicht funktionieren.

1. Will er ja die Werte ändern, wenn sie sich im Intervall befinden, nicht umgekehrt.
2. Gibt es keine Möglichkeit (oder doch?) festzulegen, auf welchen Wert der Eintrag gesetzt wird, sollte er außerhalb liegen. Es wird der Wert dann auf die obere / untere Grenze gesetzt.

A few weeks of developement and testing can save a WHOLE afternoon in the library!
Alle Beiträge dieses Benutzers finden
Diese Nachricht in einer Antwort zitieren to top
14.06.2006, 16:10
Beitrag #8

jg Offline
CLA & CLED
LVF-Team

Beiträge: 15.864
Registriert seit: Jun 2005

20xx / 8.x
1999
EN

Franken...
Deutschland
Intervall für Array-Werte definieren
<div align="left">Hallo, Kvasir,

du hast natürlich vollkommen recht, ich habe die Nachricht einfach zu schnell gelesen.

Zu deinem Punkt 2, da fällt mir auch nichts ein.

Aber ich habe noch eine andere Variante, falls keine neue Array Variable erzeugt werden soll und nur die bestehende geändert werden soll:

   

   

MfG
Jens
</div>

Wer die erhabene Weisheit der Mathematik tadelt, nährt sich von Verwirrung. (Leonardo da Vinci)

!! BITTE !! stellt mir keine Fragen über PM, dafür ist das Forum da - andere haben vielleicht auch Interesse an der Antwort!

Einführende Links zu LabVIEW, s. GerdWs Signatur.
Alle Beiträge dieses Benutzers finden
Diese Nachricht in einer Antwort zitieren to top
Antwort schreiben 


Möglicherweise verwandte Themen...
Themen Verfasser Antworten Views Letzter Beitrag
  Werte in Array schreiben- Mittelwert bilden und ausgeben um0k 10 11.662 25.08.2020 14:19
Letzter Beitrag: GerdW
  2D Array Werte zuordnen Floorhahn 2 6.802 27.01.2020 13:27
Letzter Beitrag: Floorhahn
  Werte nacheinander in Array schreiben über ein Schieberegister BlackEagle 5 10.182 13.12.2019 13:40
Letzter Beitrag: GerdW
  Werte aus Array als Anzeigeelement ares2013 11 12.059 30.04.2019 14:28
Letzter Beitrag: ares2013
  Aus einem Array festgelegte Werte zuweisen Kahlua 7 9.050 19.01.2018 13:42
Letzter Beitrag: Kahlua
  Report an PDF Drucker - Dateiname definieren NoWay 5 6.676 17.11.2017 07:43
Letzter Beitrag: GerdW

Gehe zu: