21.08.2009, 09:21
(Dieser Beitrag wurde zuletzt bearbeitet: 21.08.2009 09:32 von bastian79.)
Beitrag #1
|
bastian79
LVF-Grünschnabel

Beiträge: 17
Registriert seit: Jul 2009
immer aktuell
-
de
73400
Deutschland
|
Von einzelnen 1D x-, y-, z-Arrays nach 2D X-, Y-, Z-"Grid" Arrays?
Hallo,
ich suche eine möglichkeit 1D x-, y-, z-arrays in 2D X-, Y-, Z-"grid" arrays umzuwandeln bzw. linear zu interpolieren.
falls jemand matlab kennt: analog zu der zi = griddata(x, y, z, xi, yi, 'linear'  methode.
hat da jemand eine möglichkeit oder idee?
PS: das ganze steht bei signaldarstellung weil ich das für den intensitätsgraph benötige
mfg
b
|
|
|
|
|
21.08.2009, 10:42
Beitrag #2
|
Y-P
☻ᴥᴥᴥ☻ᴥᴥᴥ☻
Beiträge: 12.612
Registriert seit: Feb 2006
Developer Suite Core -> LabVIEW 2015 Prof.
2006
EN
71083
Deutschland
|
Von einzelnen 1D x-, y-, z-Arrays nach 2D X-, Y-, Z-"Grid" Arrays?
:bahn:Kannst Du da ein Zahlenbeispiel machen, was Du möchtest?
Gruß Markus
' schrieb:Hallo,
ich suche eine möglichkeit 1D x-, y-, z-arrays in 2D X-, Y-, Z-"grid" arrays umzuwandeln bzw. linear zu interpolieren.
falls jemand matlab kennt: analog zu der zi = griddata(x, y, z, xi, yi, 'linear' methode.
hat da jemand eine möglichkeit oder idee?
PS: das ganze steht bei signaldarstellung weil ich das für den intensitätsgraph benötige
mfg
b
--------------------------------------------------------------------------
Bitte stellt mir keine Fragen über PM, dafür ist das Forum da - andere haben vielleicht auch Interesse an der Antwort !!
--------------------------------------------------------------------------
|
|
|
|
|
21.08.2009, 10:59
Beitrag #3
|
bastian79
LVF-Grünschnabel

Beiträge: 17
Registriert seit: Jul 2009
immer aktuell
-
de
73400
Deutschland
|
Von einzelnen 1D x-, y-, z-Arrays nach 2D X-, Y-, Z-"Grid" Arrays?
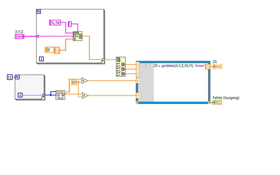
beliebige 1D x, y, z-koordinaten
x = 0.4984 0.9597 0.3404 0.5853 0.2238 0.7513 0.2551 0.5060 0.6991 0.8909
y = 0.9593 0.5472 0.1386 0.1493 0.2575 0.8407 0.2543 0.8143 0.2435 0.9293
z = 0.3500 0.1966 0.2511 0.6160 0.4733 0.3517 0.8308 0.5853 0.5497 0.9172
2D X, Y-"grid" koordinaten in zehntelschritten von 0 bis 1
X =
0 0.1000 0.2000 0.3000 0.4000 0.5000 0.6000 0.7000 0.8000 0.9000 1.0000
0 0.1000 0.2000 0.3000 0.4000 0.5000 0.6000 0.7000 0.8000 0.9000 1.0000
0 0.1000 0.2000 0.3000 0.4000 0.5000 0.6000 0.7000 0.8000 0.9000 1.0000
0 0.1000 0.2000 0.3000 0.4000 0.5000 0.6000 0.7000 0.8000 0.9000 1.0000
0 0.1000 0.2000 0.3000 0.4000 0.5000 0.6000 0.7000 0.8000 0.9000 1.0000
0 0.1000 0.2000 0.3000 0.4000 0.5000 0.6000 0.7000 0.8000 0.9000 1.0000
0 0.1000 0.2000 0.3000 0.4000 0.5000 0.6000 0.7000 0.8000 0.9000 1.0000
0 0.1000 0.2000 0.3000 0.4000 0.5000 0.6000 0.7000 0.8000 0.9000 1.0000
0 0.1000 0.2000 0.3000 0.4000 0.5000 0.6000 0.7000 0.8000 0.9000 1.0000
0 0.1000 0.2000 0.3000 0.4000 0.5000 0.6000 0.7000 0.8000 0.9000 1.0000
0 0.1000 0.2000 0.3000 0.4000 0.5000 0.6000 0.7000 0.8000 0.9000 1.0000
Y =
0 0 0 0 0 0 0 0 0 0 0
0.1000 0.1000 0.1000 0.1000 0.1000 0.1000 0.1000 0.1000 0.1000 0.1000 0.1000
0.2000 0.2000 0.2000 0.2000 0.2000 0.2000 0.2000 0.2000 0.2000 0.2000 0.2000
0.3000 0.3000 0.3000 0.3000 0.3000 0.3000 0.3000 0.3000 0.3000 0.3000 0.3000
0.4000 0.4000 0.4000 0.4000 0.4000 0.4000 0.4000 0.4000 0.4000 0.4000 0.4000
0.5000 0.5000 0.5000 0.5000 0.5000 0.5000 0.5000 0.5000 0.5000 0.5000 0.5000
0.6000 0.6000 0.6000 0.6000 0.6000 0.6000 0.6000 0.6000 0.6000 0.6000 0.6000
0.7000 0.7000 0.7000 0.7000 0.7000 0.7000 0.7000 0.7000 0.7000 0.7000 0.7000
0.8000 0.8000 0.8000 0.8000 0.8000 0.8000 0.8000 0.8000 0.8000 0.8000 0.8000
0.9000 0.9000 0.9000 0.9000 0.9000 0.9000 0.9000 0.9000 0.9000 0.9000 0.9000
1.0000 1.0000 1.0000 1.0000 1.0000 1.0000 1.0000 1.0000 1.0000 1.0000 1.0000
und jetzt die x-, y-, z-daten in die X-, Y-daten interpolieren. daraus ensteht das 2D Z-daten array
Z =
NaN NaN NaN NaN NaN NaN NaN NaN NaN NaN NaN
NaN NaN NaN NaN NaN NaN NaN NaN NaN NaN NaN
NaN NaN NaN 0.5647 0.6880 0.6729 0.6097 NaN NaN NaN NaN
NaN NaN NaN 0.7952 0.7315 0.6679 0.6042 0.5327 NaN NaN NaN
NaN NaN NaN 0.5453 0.7162 0.6525 0.5888 0.5043 0.4020 NaN NaN
NaN NaN NaN NaN 0.7009 0.6372 0.5735 0.4759 0.3735 0.2712 NaN
NaN NaN NaN NaN 0.5708 0.6219 0.5499 0.4475 0.3451 0.2453 NaN
NaN NaN NaN NaN 0.4056 0.6066 0.5215 0.4191 0.3253 0.4023 NaN
NaN NaN NaN NaN NaN 0.5912 0.4991 0.4053 0.3809 0.6370 NaN
NaN NaN NaN NaN NaN 0.4414 0.3700 0.4805 0.6531 NaN NaN
NaN NaN NaN NaN NaN NaN NaN NaN NaN NaN NaN
ich hoffe es hilft
|
|
|
|
|
21.08.2009, 11:43
Beitrag #4
|
Y-P
☻ᴥᴥᴥ☻ᴥᴥᴥ☻
Beiträge: 12.612
Registriert seit: Feb 2006
Developer Suite Core -> LabVIEW 2015 Prof.
2006
EN
71083
Deutschland
|
Von einzelnen 1D x-, y-, z-Arrays nach 2D X-, Y-, Z-"Grid" Arrays?
Ich steige da nicht durch. :wacko:Sorry. Vielleicht kann Dir da jemand anders helfen.
Ich verstehe den Hintergrund nicht, was das soll und was ich da wie hinein interpolieren soll.
Interpolieren geht mit LabVIEW, aber ein Array in ein Array interpolieren? Keine Ahnung.
Gruß Markus
--------------------------------------------------------------------------
Bitte stellt mir keine Fragen über PM, dafür ist das Forum da - andere haben vielleicht auch Interesse an der Antwort !!
--------------------------------------------------------------------------
|
|
|
|
21.08.2009, 18:49
(Dieser Beitrag wurde zuletzt bearbeitet: 21.08.2009 18:50 von schrotti.)
Beitrag #5
|
|
|
|
|
|
22.08.2009, 09:37
Beitrag #6
|
bastian79
LVF-Grünschnabel

Beiträge: 17
Registriert seit: Jul 2009
immer aktuell
-
de
73400
Deutschland
|
Von einzelnen 1D x-, y-, z-Arrays nach 2D X-, Y-, Z-"Grid" Arrays?
jo, sehr gut. hab ich gestern noch im internet entdeckt. kann es aber leider erst am montag (geschäft) ausprobieren. danke!
die befehle im mathscript sehen eigentlich ein zu eins nach matlab aus. ist das zufall?
|
|
|
|
|
22.08.2009, 12:07
Beitrag #7
|
|
|
|
|
| |