INFO: Dieses Forum nutzt Cookies...
Cookies sind für den Betrieb des Forums unverzichtbar. Mit der Nutzung des Forums erklärst Du dich damit einverstanden, dass wir Cookies verwenden.

Es wird in jedem Fall ein Cookie gesetzt um diesen Hinweis nicht mehr zu erhalten. Desweiteren setzen wir Google Adsense und Google Analytics ein.


Antwort schreiben 

additionstrainer- Ergebnis mit eingegebenen Wert (user) verglichen werden



Wenn dein Problem oder deine Frage geklärt worden ist, markiere den Beitrag als "Lösung",
indem du auf den "Lösung" Button rechts unter dem entsprechenden Beitrag klickst. Vielen Dank!

22.05.2013, 14:30
Beitrag #11

clubmatejunkie Offline
LVF-Grünschnabel
*


Beiträge: 20
Registriert seit: May 2013

13
2013
EN


Deutschland
RE: additionstrainer- Ergebnis mit eingegebenen Wert (user) verglichen werden
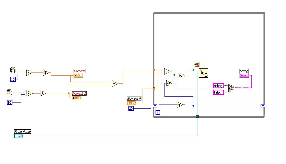
Hi, ich dachte dieses V in dem runden Dreieck ist doch eine Nicht-ODER Funktion.


Angehängte Datei(en) Thumbnail(s)
   
Alle Beiträge dieses Benutzers finden
Diese Nachricht in einer Antwort zitieren to top
Anzeige
22.05.2013, 14:33 (Dieser Beitrag wurde zuletzt bearbeitet: 22.05.2013 14:34 von GerdW.)
Beitrag #12

GerdW Offline
______________
LVF-Team

Beiträge: 17.534
Registriert seit: May 2009

LV2019 (LV2021)
1995
DE_EN

10×××
Deutschland
RE: additionstrainer- Ergebnis mit eingegebenen Wert (user) verglichen werden
Hallo junkie,

finde den einen Unterschied im Bild:
   
(Der Text interessiert hier nicht...)

Ich behaupte immer noch: In meinem Snippet habe ich kein NOR verwendet...

Alle Beiträge dieses Benutzers finden
Diese Nachricht in einer Antwort zitieren to top
22.05.2013, 14:46
Beitrag #13

clubmatejunkie Offline
LVF-Grünschnabel
*


Beiträge: 20
Registriert seit: May 2013

13
2013
EN


Deutschland
RE: additionstrainer- Ergebnis mit eingegebenen Wert (user) verglichen werden
Hallo GerdW; hab das NOR jetzt zu einem OR umgetauscht, sorry deswegen. Hab aber immernoch das problem dass die Korrekur nicht automatisch erscheint. Ich häng mal mein vi AN; meiner Meinung nach ist es derselbe wie deiner.

lg


Angehängte Datei(en) Thumbnail(s)
   
Alle Beiträge dieses Benutzers finden
Diese Nachricht in einer Antwort zitieren to top
22.05.2013, 14:53 (Dieser Beitrag wurde zuletzt bearbeitet: 22.05.2013 14:53 von GerdW.)
Beitrag #14

GerdW Offline
______________
LVF-Team

Beiträge: 17.534
Registriert seit: May 2009

LV2019 (LV2021)
1995
DE_EN

10×××
Deutschland
RE: additionstrainer- Ergebnis mit eingegebenen Wert (user) verglichen werden
Hallo junkie,

Zitat:meiner Meinung nach ist es derselbe wie deiner.
Also meiner Meinung nach ist es nicht dasselbe. Kleiner, aber feiner Unterschied: die Lage von Numeric4!
THINK DATAFLOW! Wann wird Numeric4 gelesen und wann wird der gelesene Wert ausgewertet?

Tipp: Die Frontpanel-Referenz kann gelöscht werden, die ist nur durch das Snippet selbst erschienen...

Irgendwas scheint mit deinen Augen nicht zu stimmen. Erst das OR vs. NOR, jetzt das hier... Big Grin

Tipp2: Mache dich mit grundlegendem Debugging vertraut, z.B. mit dem Highlight-Tool!

Alle Beiträge dieses Benutzers finden
Diese Nachricht in einer Antwort zitieren to top
23.05.2013, 09:49
Beitrag #15

clubmatejunkie Offline
LVF-Grünschnabel
*


Beiträge: 20
Registriert seit: May 2013

13
2013
EN


Deutschland
RE: additionstrainer- Ergebnis mit eingegebenen Wert (user) verglichen werden
Ach mist, muss wohl etwas konzentrierter arbeiten, wenn ich mich da gut reinfuchsen will. Ich wollte jetzt erstmal mich weiter mit arrays vertraut machen, dann mit event-strukturen und dann schau ich erstmal weiter, wenn ich ehrlich bin weiß ich garnicht was debugging ist, also ein schritt nach dem anderen. Aber vielen Dank!
Alle Beiträge dieses Benutzers finden
Diese Nachricht in einer Antwort zitieren to top
23.05.2013, 10:02 (Dieser Beitrag wurde zuletzt bearbeitet: 23.05.2013 10:02 von GerdW.)
Beitrag #16

GerdW Offline
______________
LVF-Team

Beiträge: 17.534
Registriert seit: May 2009

LV2019 (LV2021)
1995
DE_EN

10×××
Deutschland
RE: additionstrainer- Ergebnis mit eingegebenen Wert (user) verglichen werden
Hallo junkie,

Zitat:wenn ich ehrlich bin weiß ich garnicht was debugging ist
Zum Glück gibt es die LabVIEW-Hilfe: Debugging!

Tipp:
Es wird hier gern auf die Forumsregeln bzgl. GROSS/klein-Schreibung hingewiesen. Dies gilt auch für dich: Tastatur reparieren! Smile

Alle Beiträge dieses Benutzers finden
Diese Nachricht in einer Antwort zitieren to top
Anzeige
30
Antwort schreiben 


Möglicherweise verwandte Themen...
Themen Verfasser Antworten Views Letzter Beitrag
  Wert an naheliegensten Wert aus Array anpassen TSC 17 14.451 26.07.2016 06:59
Letzter Beitrag: TSC
  Aktueller Wert von vorherigem Wert abziehen Semicon 6 8.928 18.06.2014 16:34
Letzter Beitrag: jg
  Array entfernen - Warum wird Ergebnis nicht durchgereicht? mez15 7 6.588 28.10.2013 11:47
Letzter Beitrag: GerdW
Photo Ergebnis Rechnung als "Controller" verwenden TenaciousB 21 20.063 07.04.2013 16:20
Letzter Beitrag: TenaciousB
  Neuer Wert - Alter Wert im Array sanjo 5 8.129 05.02.2013 10:43
Letzter Beitrag: sanjo
  "Ergebnis und Rest" Problem ReneP 6 8.113 16.11.2011 10:57
Letzter Beitrag: ReneP

Gehe zu: