INFO: Dieses Forum nutzt Cookies...
Cookies sind für den Betrieb des Forums unverzichtbar. Mit der Nutzung des Forums erklärst Du dich damit einverstanden, dass wir Cookies verwenden.

Es wird in jedem Fall ein Cookie gesetzt um diesen Hinweis nicht mehr zu erhalten. Desweiteren setzen wir Google Adsense und Google Analytics ein.


Antwort schreiben 

Spannungsmessung einer 3 V Batterie in einer Schaltung



Wenn dein Problem oder deine Frage geklärt worden ist, markiere den Beitrag als "Lösung",
indem du auf den "Lösung" Button rechts unter dem entsprechenden Beitrag klickst. Vielen Dank!

30.08.2010, 20:27
Beitrag #11

wha@atmel Offline
LVF-Grünschnabel
*


Beiträge: 14
Registriert seit: Nov 2007

7.1.1 + 8.2.1
1997
EN

01069
Deutschland
Spannungsmessung einer 3 V Batterie in einer Schaltung
Mein lieber junger Freund !!!

Das ist ja mal ein ganz schön starker Tobak - ( so würde jedenfalls Wilhelm Busch argumentieren ) Deine zwar nette, aber trotzdem ganz schön gewiefte Anfrage.
In dem englischen Forum würdest Du für sowas in der Luft zerrissen - kann ich Dir nur antworten.

Es klingt für mich jedenfalls so, als ob ein fauler Schüler hier seine Hausaufgaben gemacht haben will - und das ohne selbst etwas dafür zu tun................ - so nicht - jedenfalls nicht mit mir !

Wenn Du einen Ansatz hast - und dafür gibt es genügend Beispiele ( Digital I/O ) - dann komm und lade ein possibles Problem hier ab - "da werden sie geholfen" - wie sonst immer so 'ne nette Schnepfe zu sagen pflegt.

Wenn hier im Forum jemand das a little bit different sehen sollte - bitte um Wortmeldung.

Ich bin ja schon lange nicht mehr aktiv im englischen "LabVIEW Discussion Forum" - liegt schlicht daran, dass ich nicht so vlel Zeit dafür habe - oder aber nicht mit der aktuellen LabVIEW - Version dran war. Wie auch immer - ich habe hier auch nur mal kurz ins Forum reingeschaut und werde nicht über das verteilte "LVF-Grünschnabel" - stadium hinauswachsen - ( wollen ).

@ Lucki: Habe mal nachgesehen - wo das Profil so hinzeigt und könnte mir vorstellen so einen alten Fuchs mal einzuladen zu einem "Gedankenaustausch". Das Office is very close to "Schauburg" in DD - sollte doch wohl kein Problem sein - oder ? Bei Interesse - hier nochmal melden.

Mit besten Grüssen an alle "wireworker"
wha

P.S. ich klinke mich hier aus dem Forum vermutlich schnell wieder aus - es gibt sooo viel zu tun - we will see
Alle Beiträge dieses Benutzers finden
Diese Nachricht in einer Antwort zitieren to top
Anzeige
30.08.2010, 20:43
Beitrag #12

wha@atmel Offline
LVF-Grünschnabel
*


Beiträge: 14
Registriert seit: Nov 2007

7.1.1 + 8.2.1
1997
EN

01069
Deutschland
Spannungsmessung einer 3 V Batterie in einer Schaltung
ich nochmal - hier derselbe Quatsch nochmal:

http://forums.ni.com/t5/LabVIEW/Drain-a-3V...t/false#M523054

wie ich es mir schon dachte - lazy student looks for idiot proof solution..............

Best Regards
wha
Alle Beiträge dieses Benutzers finden
Diese Nachricht in einer Antwort zitieren to top
30.08.2010, 21:28 (Dieser Beitrag wurde zuletzt bearbeitet: 30.08.2010 21:31 von jg.)
Beitrag #13

jg Offline
CLA & CLED
LVF-Team

Beiträge: 15.864
Registriert seit: Jun 2005

20xx / 8.x
1999
EN

Franken...
Deutschland
Spannungsmessung einer 3 V Batterie in einer Schaltung
@wha: Danke für den Link, das gibt gleich eine Ermahnung...

Offtopic
@blade2008:RulezBitte LVF-Regeln lesen und beachten. (Ich hatte dich schon per PN darauf aufmerksam gemacht!)
CROSSPOSTS sind hier im LVF nur erlaubt, wenn du einen Link zum Crosspost angibst.

Ansonsten stimme ich meinem Vorschreiber zu. Wir gehen hier anders vor: Du postest ein VI, und wir verbessern es mglw., weisen dich auf Fehler hin, machen Vorschläge.

Aber mal so einfach hier (wenn auch freundlich) zu sagen: "Bitte schreibt mir doch ein VI", das ist nicht. Auf LAVAG wärst du jetzt als Homework-Hustler unten durch.

Übrigens gibt es quasi fertige VIs hierzu im NI-Examplefinder.

Gruß, Jens

Wer die erhabene Weisheit der Mathematik tadelt, nährt sich von Verwirrung. (Leonardo da Vinci)

!! BITTE !! stellt mir keine Fragen über PM, dafür ist das Forum da - andere haben vielleicht auch Interesse an der Antwort!

Einführende Links zu LabVIEW, s. GerdWs Signatur.
Alle Beiträge dieses Benutzers finden
Diese Nachricht in einer Antwort zitieren to top
30.08.2010, 21:50
Beitrag #14

Lucki Offline
Tech.Exp.2.Klasse
LVF-Team

Beiträge: 7.699
Registriert seit: Mar 2006

LV 2016-18 prof.
1995
DE

01108
Deutschland
Spannungsmessung einer 3 V Batterie in einer Schaltung
' schrieb:@ Lucki: Habe mal nachgesehen - wo das Profil so hinzeigt und könnte mir vorstellen so einen alten Fuchs mal einzuladen zu einem "Gedankenaustausch". Das Office is very close to "Schauburg" in DD - sollte doch wohl kein Problem sein - oder ? Bei Interesse - hier nochmal melden.
Könnte man machen, bin aber ab morgen für den Rest der Woche in München. Ende Sept ist eine kostenlose NI-Veranstaltung in Dresden, wie wäre es damit?
Habe mich übrigens nicht "bluffen" lassen, die Level LOW=0V und High=10V stehen so im Thread. Wenn man hier alles kritisch hinterfragen würde, was suspekt ist und weder mit der direkten Frage noch direkt mit Labview etwas zu tun hat, dann bräuchte man kein andere Arbeit mehr.
Alle Beiträge dieses Benutzers finden
Diese Nachricht in einer Antwort zitieren to top
30.08.2010, 22:04
Beitrag #15

blade2008 Offline
LVF-Neueinsteiger


Beiträge: 8
Registriert seit: Aug 2010

10.0
2010
en


Canada
Spannungsmessung einer 3 V Batterie in einer Schaltung
Ok. Ich entschuldige mich dafuer. Kann mir aber jemand nur erlaeren wie ich die MOSFETS in Labview mit den Timings ansteuern kann?
Alle Beiträge dieses Benutzers finden
Diese Nachricht in einer Antwort zitieren to top
30.08.2010, 22:28
Beitrag #16

jg Offline
CLA & CLED
LVF-Team

Beiträge: 15.864
Registriert seit: Jun 2005

20xx / 8.x
1999
EN

Franken...
Deutschland
Spannungsmessung einer 3 V Batterie in einer Schaltung
Erzähl doch erst einmal, ob du das Ganze jetzt per DO-TTL-Level (also 0V/5V) - so wie von wha@atmel vorgeschlagen - oder doch per 0V/10V Level machen willst.
Dann: Welche DAQ-Hardware wird verwendet bzw. soll verwendet werden. Denn nicht mit jeder wird das, was du dir da vorstellst, möglich sein.

Und wenn du auf der Suche nach Einstiegsliteratur bist, schau mal hier:
http://www.labviewforum.de/Lernen-Buecher-f16.html

Gruß, Jens

Wer die erhabene Weisheit der Mathematik tadelt, nährt sich von Verwirrung. (Leonardo da Vinci)

!! BITTE !! stellt mir keine Fragen über PM, dafür ist das Forum da - andere haben vielleicht auch Interesse an der Antwort!

Einführende Links zu LabVIEW, s. GerdWs Signatur.
Alle Beiträge dieses Benutzers finden
Diese Nachricht in einer Antwort zitieren to top
Anzeige
30.08.2010, 22:34
Beitrag #17

blade2008 Offline
LVF-Neueinsteiger


Beiträge: 8
Registriert seit: Aug 2010

10.0
2010
en


Canada
Spannungsmessung einer 3 V Batterie in einer Schaltung
Mit (0/5V) waere ok. Muss ich dafuer was in der Schaltung aendern? ausser die MOSFETS austauschen?

Meine DAQ Hardware ist diese hier:

http://sine.ni.com/nips/cds/view/p/lang/en/nid/202004

Und die Timings koennte man doch aufrunden wenn z.B 0.84 ms nicht moeglich waeren?

Danke nochmals fuer eure Geduld.
Alle Beiträge dieses Benutzers finden
Diese Nachricht in einer Antwort zitieren to top
31.08.2010, 17:50 (Dieser Beitrag wurde zuletzt bearbeitet: 31.08.2010 20:13 von Y-P.)
Beitrag #18

blade2008 Offline
LVF-Neueinsteiger


Beiträge: 8
Registriert seit: Aug 2010

10.0
2010
en


Canada
Spannungsmessung einer 3 V Batterie in einer Schaltung
Ich brauche nur Hilfe fuer das ansteuern generieren des Bursts an die CTRL lines (Meine DAQ PCI 6221 (37 pin) hat zwei clocked DOI lines, counter1 und counter2) Ich weiss nur nicht wie ich diese lines mit dem burst signal ansprechen soll:

Burst habe ich jetzt geaendert:
[code]


Angehängte Datei(en)
Sonstige .vi  Acquire_Voltage_continous_and_graph.vi (Größe: 25,33 KB / Downloads: 206)
Alle Beiträge dieses Benutzers finden
Diese Nachricht in einer Antwort zitieren to top
31.08.2010, 20:16
Beitrag #19

Y-P Offline
☻ᴥᴥᴥ☻ᴥᴥᴥ☻
LVF-Team

Beiträge: 12.612
Registriert seit: Feb 2006

Developer Suite Core -> LabVIEW 2015 Prof.
2006
EN

71083
Deutschland
Spannungsmessung einer 3 V Batterie in einer Schaltung
Bitte nächstes Mal LabVIEW-Version Deines VIs angeben. Rulez
Tip: Speichere Dein VI auf eine ältere Version runter, sonst können einige das Bsp. gar nicht öffnen.
Ich hab' das jetzt mal für Dich gemacht:

Sonstige .vi  Acquire_Voltage_continous_and_graph_1.vi (Größe: 29,17 KB / Downloads: 219)

Lv80_img

Gruß Markus

--------------------------------------------------------------------------
Bitte stellt mir keine Fragen über PM, dafür ist das Forum da - andere haben vielleicht auch Interesse an der Antwort !!
--------------------------------------------------------------------------
Alle Beiträge dieses Benutzers finden
Diese Nachricht in einer Antwort zitieren to top
31.08.2010, 21:53 (Dieser Beitrag wurde zuletzt bearbeitet: 31.08.2010 21:56 von jg.)
Beitrag #20

jg Offline
CLA & CLED
LVF-Team

Beiträge: 15.864
Registriert seit: Jun 2005

20xx / 8.x
1999
EN

Franken...
Deutschland
Spannungsmessung einer 3 V Batterie in einer Schaltung
' schrieb:Bevor ARM und nach dem letzten RX sind die CTRL lines off. Wenn beim letzten RX kein Receive kommt soll die Sequenz RX, TX, RX nochmal gesendet werde.
Wie so schön auch im NI-Forum in Post #30 gefragt wird, woher kommt jetzt ein Receive?

Mit den beiden Countern direkt wirst du übrigens dein High-Low-Pattern nicht erstellen können. Das musst du schon mit 2 DOs machen.

Mit dem im Folgenden markierten Bsp aus dem NI-Examplefinder sollte der Basis-Burst machbar sein.
   
(Beachte auch die Einschränkung der Beispiele auf die Hardware PCI-6221).
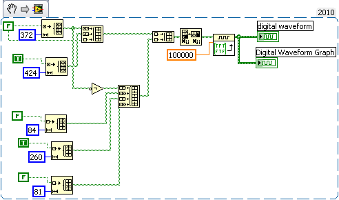
Du brauchst eine Auflösung von 0,01 ms, somit muss der Taktgeber mit 100 kHz laufen. Jetzt musst du noch die entsprechenden digitalen Waveforms erstellen und bist quasi fertig (OK, das ist ein wenig übertrieben, aber das entspricht zumindest deinen Anforderungen).
Hier auch noch als Einstieg der Code als Snippet, um die digitalen Waveforms, so wie zuletzt beschrieben, zu erzeugen:
   
Gruß, Jens

Wer die erhabene Weisheit der Mathematik tadelt, nährt sich von Verwirrung. (Leonardo da Vinci)

!! BITTE !! stellt mir keine Fragen über PM, dafür ist das Forum da - andere haben vielleicht auch Interesse an der Antwort!

Einführende Links zu LabVIEW, s. GerdWs Signatur.
Alle Beiträge dieses Benutzers finden
Diese Nachricht in einer Antwort zitieren to top
30
Antwort schreiben 


Möglicherweise verwandte Themen...
Themen Verfasser Antworten Views Letzter Beitrag
  Anlegen einer Messdatei Mklei33s 5 5.470 13.06.2020 14:26
Letzter Beitrag: Martin.Henz
  Trigger bei einer Beschleunigungsmessung Devo 3 5.801 09.11.2019 12:17
Letzter Beitrag: Devo
  Spannungsbereich einer Messkarte Christoph1993 6 7.623 19.07.2019 10:23
Letzter Beitrag: Sakis
  Stromsignal erfassen mit einer NI USB 6000 Niko1912 4 5.806 04.07.2019 14:52
Letzter Beitrag: GerdW
  Datenerfassung mit einer zeitgesteuerten Schleife DM_94 16 14.301 25.07.2018 10:20
Letzter Beitrag: DM_94
  Datalogging aus zwei Task in einer Datei Keppi 1 4.603 13.06.2018 11:51
Letzter Beitrag: GerdW

Gehe zu: