INFO: Dieses Forum nutzt Cookies...
Cookies sind für den Betrieb des Forums unverzichtbar. Mit der Nutzung des Forums erklärst Du dich damit einverstanden, dass wir Cookies verwenden.

Es wird in jedem Fall ein Cookie gesetzt um diesen Hinweis nicht mehr zu erhalten. Desweiteren setzen wir Google Adsense und Google Analytics ein.


Antwort schreiben 

10 gleiche Graubilder aufnehmen und einen Mittelwert bilden



Wenn dein Problem oder deine Frage geklärt worden ist, markiere den Beitrag als "Lösung",
indem du auf den "Lösung" Button rechts unter dem entsprechenden Beitrag klickst. Vielen Dank!

17.02.2010, 09:20
Beitrag #11

unicorn Offline
LVF-Freak
****


Beiträge: 680
Registriert seit: Jul 2009

8.6.1, 2010 - 2012
1994
EN

10xxx
Deutschland
10 gleiche Graubilder aufnehmen und einen Mittelwert bilden
Habe leider (noch) kein LV 2009. Könntest Du PNG hochladen oder nach LV 8.6 konvertieren?
Alle Beiträge dieses Benutzers finden
Diese Nachricht in einer Antwort zitieren to top
Anzeige
17.02.2010, 09:25 (Dieser Beitrag wurde zuletzt bearbeitet: 17.02.2010 09:26 von Y-P.)
Beitrag #12

Y-P Offline
☻ᴥᴥᴥ☻ᴥᴥᴥ☻
LVF-Team

Beiträge: 12.612
Registriert seit: Feb 2006

Developer Suite Core -> LabVIEW 2015 Prof.
2006
EN

71083
Deutschland
10 gleiche Graubilder aufnehmen und einen Mittelwert bilden
Bitte nächstes Mal LabVIEW-Version angeben. LVF-Regeln beachten. Rulez

Gruß Markus

' schrieb:Vielen Dank für Eure Hilfe,
es funktioniert in Ansätzen. Ich bekomme immer die Fehlermeldung "IMAQ Add
The image is not large enough for the operation."
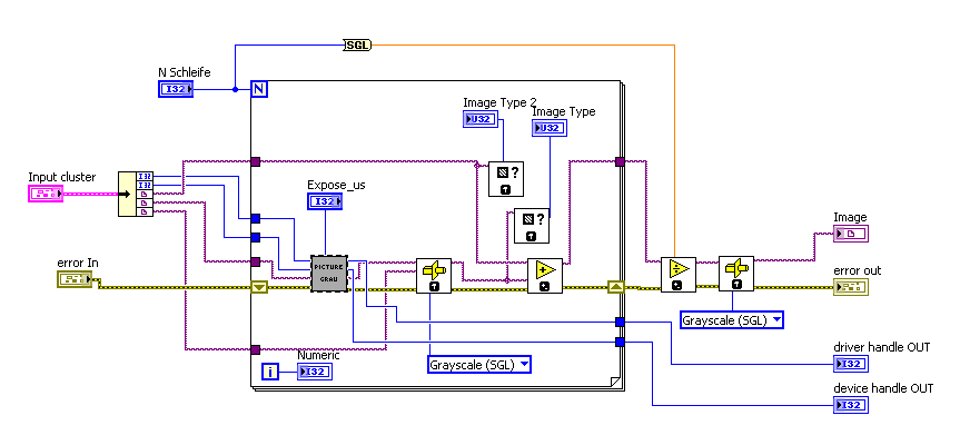
Ich habe mal zwei VI's hochgeladen, in welchen der Fehler verursacht wird.
Bildaufnahme_Average.vi ist das HauptVI und
mv_Bildaufnahme_monochrom.vi das SubVI

Den Image Type habe ich immer auf SGL festgelegt, weil ich dadurch den größten Wertebereich habe. Könnte dies ein Problem sein? Ich habe aber auch schon anderen Image Typen ausprobiert (U8, I19, U16) leider ohne Erfolg.

Habt Ihr Ideen?

gruß Peter

[attachment=52870:Bildaufn..._Average.vi]
[attachment=52871:mv_Bilda...onochrom.vi]

--------------------------------------------------------------------------
Bitte stellt mir keine Fragen über PM, dafür ist das Forum da - andere haben vielleicht auch Interesse an der Antwort !!
--------------------------------------------------------------------------
Alle Beiträge dieses Benutzers finden
Diese Nachricht in einer Antwort zitieren to top
17.02.2010, 16:02
Beitrag #13

Peter Schulze Offline
LVF-Gelegenheitsschreiber
**


Beiträge: 113
Registriert seit: Sep 2008

7.00 / 8.6 / 2010 / 2011 / 2012
2003
DE_EN

7****
Deutschland
10 gleiche Graubilder aufnehmen und einen Mittelwert bilden
Hallo unicorn,
anbei die pngs. Ich hoffe du kannst damit etwas anfangen.

   


   

PS: Y-P meine LV-Version steht doch in der FrageWink
Alle Beiträge dieses Benutzers finden
Diese Nachricht in einer Antwort zitieren to top
17.02.2010, 22:33 (Dieser Beitrag wurde zuletzt bearbeitet: 17.02.2010 22:52 von jg.)
Beitrag #14

jg Offline
CLA & CLED
LVF-Team

Beiträge: 15.864
Registriert seit: Jun 2005

20xx / 8.x
1999
EN

Franken...
Deutschland
10 gleiche Graubilder aufnehmen und einen Mittelwert bilden
So auf den ersten Blick hast du alles korrekt nachgebaut.KA, wieso das bei dir nicht so funktioniert, wie es soll. Was kommt eigentlich bei deinen Matrox-VIs für ein Wertebereich raus? Der Ausgang ist ein U32-Array.
Aber was anderes: Du hast doch schon ein 2D-Array! Mittle doch dies, und wandle erst dann in ein Bild um.

Gruß, Jens

P.S.: in Ergänzung zu Y-P's Hinweis:
Immer LV-Version bei VI-Uploads angeben
Das ist eine der LVF-Regeln.

Wer die erhabene Weisheit der Mathematik tadelt, nährt sich von Verwirrung. (Leonardo da Vinci)

!! BITTE !! stellt mir keine Fragen über PM, dafür ist das Forum da - andere haben vielleicht auch Interesse an der Antwort!

Einführende Links zu LabVIEW, s. GerdWs Signatur.
Alle Beiträge dieses Benutzers finden
Diese Nachricht in einer Antwort zitieren to top
18.02.2010, 08:01
Beitrag #15

Peter Schulze Offline
LVF-Gelegenheitsschreiber
**


Beiträge: 113
Registriert seit: Sep 2008

7.00 / 8.6 / 2010 / 2011 / 2012
2003
DE_EN

7****
Deutschland
10 gleiche Graubilder aufnehmen und einen Mittelwert bilden
Hallo Jens,
meinst Du ich soll dieses Array (siehe png, Pfeil) mehrmals aufnehmen und dann daraus einen Mittelwert bilden?
   
Ich bin jetzt aber noch am überlegen wie ich das am günstigsten und mit welchen VI's anstellen kann.
Es sollte wahrscheinlich in einer For Schleife laufen. Die Array Werte müssen addiert (welches VI?) und dann durch das N der For Schleife dividiert (welches VI?) werden. Dadurch läuft das Programm eventuell auch schneller ab, oder?
Naja jedenfalls werde ich es ausprobieren und Danke Dir für den Tip. Eventuell hast Du ja noch weitere Hinweise für mich.
Danke
Gruß Peter
Alle Beiträge dieses Benutzers finden
Diese Nachricht in einer Antwort zitieren to top
18.02.2010, 08:02
Beitrag #16

SeBa Offline
LVF-Guru
*****


Beiträge: 2.025
Registriert seit: Oct 2008

09SP1 & 10 FDS
2008
DE

65xxx
Deutschland
10 gleiche Graubilder aufnehmen und einen Mittelwert bilden
' schrieb:...
Aber was anderes: Du hast doch schon ein 2D-Array! Mittle doch dies, und wandle erst dann in ein Bild um.
...

Neeeeeeeee!!!!
Das wäre zu einfach.
Denn dann wären wir ja wieder bei der ich-hab-zwar-kein-Vision-aber-ich-würds-so-machen Lösung.

Hehe

Gruß SeBa

Dieser Beitrag soll weder nützlich, informativ noch lesbar sein.

Er erhebt lediglich den Anspruch dort wo er ungenau ist, wenigstens eindeutig ungenau zu sein.
In Fällen größerer Abweichungen ist es immer der Leser, der sich geirrt hat.

Rette einen Baum!
Diesen Beitrag nur ausdrucken, wenn unbedingt nötig!
Alle Beiträge dieses Benutzers finden
Diese Nachricht in einer Antwort zitieren to top
Anzeige
18.02.2010, 08:41
Beitrag #17

Peter Schulze Offline
LVF-Gelegenheitsschreiber
**


Beiträge: 113
Registriert seit: Sep 2008

7.00 / 8.6 / 2010 / 2011 / 2012
2003
DE_EN

7****
Deutschland
10 gleiche Graubilder aufnehmen und einen Mittelwert bilden
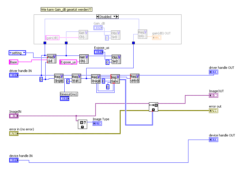
Könnte es eventuell so funktionieren?

   
Alle Beiträge dieses Benutzers finden
Diese Nachricht in einer Antwort zitieren to top
18.02.2010, 14:10
Beitrag #18

unicorn Offline
LVF-Freak
****


Beiträge: 680
Registriert seit: Jul 2009

8.6.1, 2010 - 2012
1994
EN

10xxx
Deutschland
10 gleiche Graubilder aufnehmen und einen Mittelwert bilden
Du solltest auf jeden Fall das Shift-Register mit einem leeren Array initialisieren. Anderenfalls werden alle Bilder während einer LabVIEW-Session aufsummiert. Das Shift-Register "vergisst" nicht von VI-Aufruf zu VI-Aufruf.
Alle Beiträge dieses Benutzers finden
Diese Nachricht in einer Antwort zitieren to top
18.02.2010, 14:22
Beitrag #19

unicorn Offline
LVF-Freak
****


Beiträge: 680
Registriert seit: Jul 2009

8.6.1, 2010 - 2012
1994
EN

10xxx
Deutschland
10 gleiche Graubilder aufnehmen und einen Mittelwert bilden
' schrieb:.. (U8, I19, U16) ..

I19 interessantes Datenformat Hmm

Da sind wir aber auch schon bei dem Punkt den ich noch kommentieren möchte: Bei den Integerzahlen muss man eventuell aufpassen, damit es keinen Datenüberlauf gibt. Bei 8 oder 16 bit geht das recht fix.
Alle Beiträge dieses Benutzers finden
Diese Nachricht in einer Antwort zitieren to top
18.02.2010, 14:23
Beitrag #20

SeBa Offline
LVF-Guru
*****


Beiträge: 2.025
Registriert seit: Oct 2008

09SP1 & 10 FDS
2008
DE

65xxx
Deutschland
10 gleiche Graubilder aufnehmen und einen Mittelwert bilden
' schrieb:Du solltest auf jeden Fall das Shift-Register mit einem leeren Array initialisieren. Anderenfalls werden alle Bilder während einer LabVIEW-Session aufsummiert. Das Shift-Register "vergisst" nicht von VI-Aufruf zu VI-Aufruf.


Und mit leer ist NULL gemeint... nicht leer im Sinne von leer.Wink

Gruß SeBa

Dieser Beitrag soll weder nützlich, informativ noch lesbar sein.

Er erhebt lediglich den Anspruch dort wo er ungenau ist, wenigstens eindeutig ungenau zu sein.
In Fällen größerer Abweichungen ist es immer der Leser, der sich geirrt hat.

Rette einen Baum!
Diesen Beitrag nur ausdrucken, wenn unbedingt nötig!
Alle Beiträge dieses Benutzers finden
Diese Nachricht in einer Antwort zitieren to top
Antwort schreiben 


Möglicherweise verwandte Themen...
Themen Verfasser Antworten Views Letzter Beitrag
  TIFF Bilderserie aufnehmen Tho_Sifi 1 5.527 23.05.2014 10:35
Letzter Beitrag: b.p
  Bild aufnehmen und nun automatisch als Vorlage Rudib20 3 6.167 10.10.2011 15:29
Letzter Beitrag: gottfried
  Messungen per USB-Kamera aufnehmen und filmen ttdadp 7 12.533 08.09.2011 07:26
Letzter Beitrag: kaiman
  Video aufnehmen und Speichern als AVI Praklv 3 9.121 29.04.2009 10:49
Letzter Beitrag: ImExPorty
  AVI aufnehmen Reinhold 1 4.914 08.07.2008 09:44
Letzter Beitrag: Abrax
  Video von Kamera aufnehmen Bob 2 8.369 24.07.2007 19:34
Letzter Beitrag: Bob

Gehe zu: