Zwei 2d Arrays per Schleife aneinander hängen |
Wenn dein Problem oder deine Frage geklärt worden ist, markiere den Beitrag als "Lösung",
indem du auf den "Lösung" Button rechts unter dem entsprechenden Beitrag klickst. Vielen Dank!
|
|
|
| Nachrichten in diesem Thema |
|
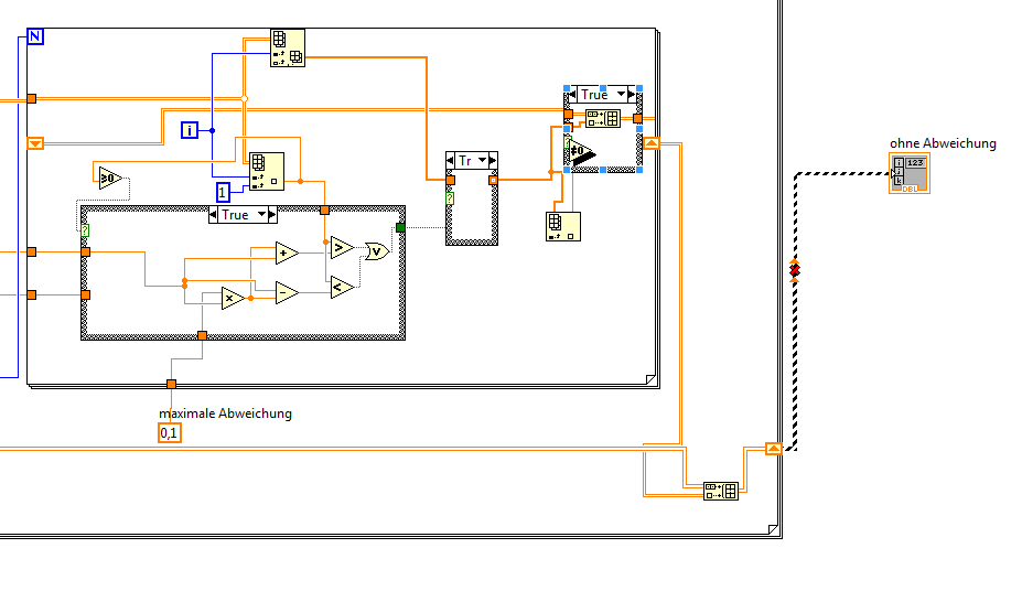
Zwei 2d Arrays per Schleife aneinander hängen - Bobbycartuner - 04.11.2010 14:50
Zwei 2d Arrays per Schleife aneinander hängen - jg - 04.11.2010, 15:00
|
| Möglicherweise verwandte Themen... | |||||
| Themen | Verfasser | Antworten | Views | Letzter Beitrag | |
| zwei Plots in einem X-Y Graphen mit zwei Achsen | bachatero18 | 7 | 7.188 |
20.11.2019 15:06 Letzter Beitrag: Lucki |
|
| Steuerung zwischen zwei while Schleife | katanad | 11 | 10.848 |
06.07.2016 14:24 Letzter Beitrag: GerdW |
|
| zwei Messgeräte in Arrays => Tabelle schreiben | Simsey | 2 | 4.884 |
02.06.2015 09:40 Letzter Beitrag: Simsey |
|
| Auswahl eines Arrays anhand des Wertes eines zweiten Arrays treffen | alan | 2 | 5.653 |
19.02.2015 16:12 Letzter Beitrag: alan |
|
| Baumstruktur mit zwei Arrays füllen | andrepf | 3 | 5.710 |
18.11.2014 15:26 Letzter Beitrag: GerdW |
|
| Arrays... immer wieder Arrays | nurso | 6 | 9.259 |
15.08.2014 10:39 Letzter Beitrag: Lucki |
|






