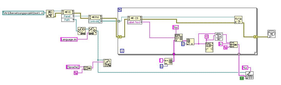
Multilanguage / Ini-Datei auslesen / Sprachauswahl |
Wenn dein Problem oder deine Frage geklärt worden ist, markiere den Beitrag als "Lösung",
indem du auf den "Lösung" Button rechts unter dem entsprechenden Beitrag klickst. Vielen Dank!
| 30
|
|
|
| Möglicherweise verwandte Themen... | |||||
| Themen | Verfasser | Antworten | Views | Letzter Beitrag | |
| Xml Datei auslesen | luna | 1 | 3.386 |
04.06.2021 18:22 Letzter Beitrag: GerdW |
|
| Daten aus txt.Datei auslesen | Greensche | 4 | 7.032 |
06.07.2016 15:44 Letzter Beitrag: Lucki |
|
| Aus *.txt-Datei bei neuen Einträgen diese auslesen | Aleph1 | 5 | 6.652 |
24.01.2013 19:06 Letzter Beitrag: GerdW |
|
| Daten von Datei Ein/Auslesen | Wendigo | 33 | 25.441 |
14.01.2013 14:19 Letzter Beitrag: Wendigo |
|
| Bestimmte Werte aus xml-Datei live auslesen | robbyh | 2 | 8.525 |
31.05.2010 12:57 Letzter Beitrag: BsaiboT |
|
| Abspeicherung: y-Werte nach best. x-Wert aus Signalverlaufsgraph auslesen und alle Signale in eine Datei abspeichern (mi | hotelbravo82 | 5 | 10.269 |
27.04.2010 19:23 Letzter Beitrag: GerdW |
|






