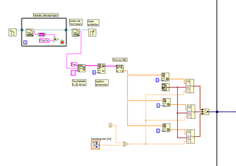
Zeitachse eines Signals anpassen bzw. erzeugen |
Wenn dein Problem oder deine Frage geklärt worden ist, markiere den Beitrag als "Lösung",
indem du auf den "Lösung" Button rechts unter dem entsprechenden Beitrag klickst. Vielen Dank!
| 30
|
|
|
| Möglicherweise verwandte Themen... | |||||
| Themen | Verfasser | Antworten | Views | Letzter Beitrag | |
| Zeitachse im XY Diagramm | simcum | 7 | 3.981 |
05.05.2025 08:52 Letzter Beitrag: TpunktN |
|
| NI USB 6003 - Zeitachse xy-Graph in Sekunden | DaveEAC | 3 | 6.192 |
05.08.2021 07:57 Letzter Beitrag: Achim |
|
| Zeitachse Signalverlaufsdiagramm | Nilawa | 6 | 7.071 |
22.07.2019 08:49 Letzter Beitrag: Nilawa |
|
| Signalverlaufsdiagramm Zeitachse in s | MitchD | 8 | 12.992 |
26.10.2017 07:31 Letzter Beitrag: GerdW |
|
| Signalverlaufsdiagramm - Zeitachse falsch | JanBurg | 2 | 6.803 |
06.10.2017 11:12 Letzter Beitrag: JanBurg |
|
| Waveform Graph Zeitachse ersetzen | Tobias Heimes | 2 | 7.429 |
01.11.2015 19:08 Letzter Beitrag: Rene1304 |
|





