INFO: Dieses Forum nutzt Cookies...
Cookies sind für den Betrieb des Forums unverzichtbar. Mit der Nutzung des Forums erklärst Du dich damit einverstanden, dass wir Cookies verwenden.

Es wird in jedem Fall ein Cookie gesetzt um diesen Hinweis nicht mehr zu erhalten. Desweiteren setzen wir Google Adsense und Google Analytics ein.


Thema geschlossen 

Addition innerhalb eines Arrays



Wenn dein Problem oder deine Frage geklärt worden ist, markiere den Beitrag als "Lösung",
indem du auf den "Lösung" Button rechts unter dem entsprechenden Beitrag klickst. Vielen Dank!

26.02.2009, 12:15
Beitrag #2

RoLe Offline
LVF-Guru
*****


Beiträge: 1.236
Registriert seit: Jul 2007

-
1997
en

0
Schweiz
Addition innerhalb eines Arrays
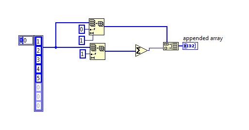
' schrieb:mmm, kann man das verstehen, so wie ich's erklärt habe?!? :-)

hmm, ich versuchs mal, meinst du sowas.


Angehängte Datei(en) Thumbnail(s)
   

.·´¯)--> Leben ist das, was dir passiert, wenn du eifrig dabei bist andere Pläne zu machen <--(¯`·.
Alle Beiträge dieses Benutzers finden
to top
30
Thema geschlossen 


Nachrichten in diesem Thema
Addition innerhalb eines Arrays - Kathy - 26.02.2009, 12:01
Addition innerhalb eines Arrays - RoLe - 26.02.2009 12:15
Addition innerhalb eines Arrays - Lucki - 26.02.2009, 13:14
Addition innerhalb eines Arrays - Kathy - 26.02.2009, 13:22
Addition innerhalb eines Arrays - TSC - 26.02.2009, 13:27
Addition innerhalb eines Arrays - Kathy - 26.02.2009, 13:29
Addition innerhalb eines Arrays - Kathy - 26.02.2009, 13:31
Addition innerhalb eines Arrays - TSC - 26.02.2009, 13:36
Addition innerhalb eines Arrays - Lucki - 26.02.2009, 14:25
Addition innerhalb eines Arrays - RoLe - 26.02.2009, 14:30
Addition innerhalb eines Arrays - Kathy - 26.02.2009, 14:35
Addition innerhalb eines Arrays - TSC - 26.02.2009, 14:40
Addition innerhalb eines Arrays - Kathy - 26.02.2009, 14:57
Addition innerhalb eines Arrays - TSC - 26.02.2009, 15:04
Addition innerhalb eines Arrays - Achim - 26.02.2009, 15:08
Addition innerhalb eines Arrays - Kathy - 26.02.2009, 15:08
Addition innerhalb eines Arrays - Lucki - 26.02.2009, 15:09
Addition innerhalb eines Arrays - TSC - 26.02.2009, 15:12
Addition innerhalb eines Arrays - Kathy - 26.02.2009, 15:13
Addition innerhalb eines Arrays - TSC - 26.02.2009, 15:14
Addition innerhalb eines Arrays - Lucki - 26.02.2009, 15:16
Addition innerhalb eines Arrays - TSC - 26.02.2009, 15:18
Addition innerhalb eines Arrays - Kathy - 26.02.2009, 15:19
Addition innerhalb eines Arrays - TSC - 26.02.2009, 15:22
Addition innerhalb eines Arrays - Kathy - 26.02.2009, 15:23
Addition innerhalb eines Arrays - TSC - 26.02.2009, 15:30
Addition innerhalb eines Arrays - jg - 26.02.2009, 15:39

Möglicherweise verwandte Themen...
Themen Verfasser Antworten Views Letzter Beitrag
  RTF, HTML und PDF innerhalb von VI anzeigen achim @ FZK 5 6.116 17.05.2021 08:36
Letzter Beitrag: Zelos
Wink Rechentrainer Addition Multiplikation Nowhere Man 1 4.005 15.10.2019 14:39
Letzter Beitrag: GerdW
  Rechteck innerhalb eines Rechtecks oe-ms1 4 5.222 29.03.2018 11:52
Letzter Beitrag: oe-ms1
Sad Texthintergrund von Elementen eines Arrays dynamisch ändern hajos118 3 6.381 04.05.2017 10:37
Letzter Beitrag: GerdW
  Variable Größe eines Arrays mit VISA-Adressen jusaca 4 6.003 10.02.2016 10:13
Letzter Beitrag: jusaca
  Probleme mit "Verstrichene Zeit" Baustein und Array-Addition antonym 6 7.365 30.07.2015 13:50
Letzter Beitrag: antonym

Gehe zu: