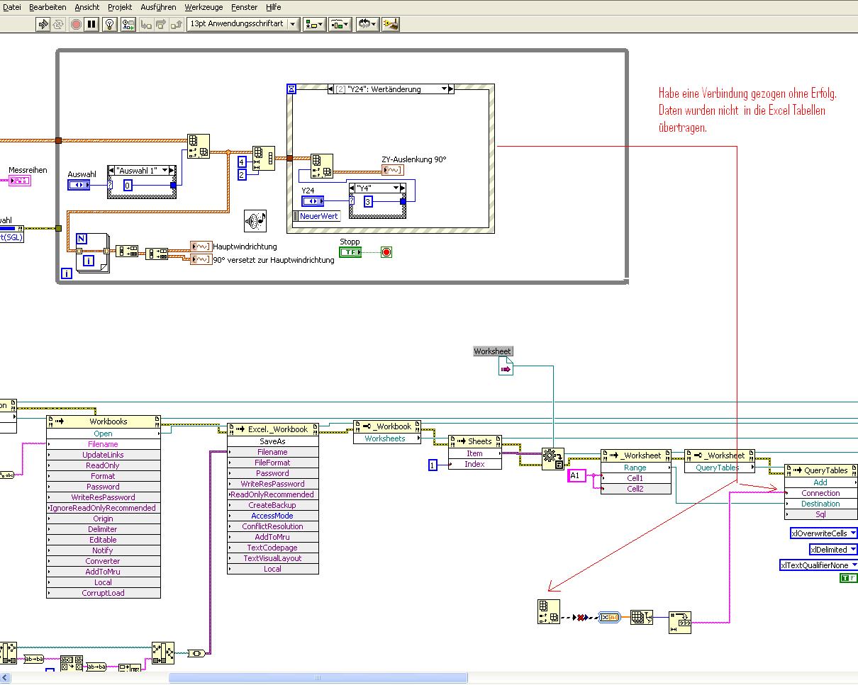
Auswahlmenü Ereignisstruktur Benötige Hilfe |
Wenn dein Problem oder deine Frage geklärt worden ist, markiere den Beitrag als "Lösung",
indem du auf den "Lösung" Button rechts unter dem entsprechenden Beitrag klickst. Vielen Dank!
| 30
|
|
|
| Möglicherweise verwandte Themen... | |||||
| Themen | Verfasser | Antworten | Views | Letzter Beitrag | |
| Benötige dringend Hilfe ! | UJ911 | 1 | 4.026 |
28.10.2020 09:05 Letzter Beitrag: jg |
|
| String-Auswahlmenu mit benannten Befehlen | dbuckl | 3 | 4.171 |
19.09.2013 15:03 Letzter Beitrag: jg |
|
| Das optimale Auswahlmenü wird gesucht | anuller | 4 | 6.675 |
25.06.2012 08:08 Letzter Beitrag: Y-P |
|
| Abfahren einer vorgegebenen Druckrampe - Benötige Hilfe zur Optimierung | theflex | 4 | 7.858 |
20.12.2011 17:55 Letzter Beitrag: theflex |
|
| Serielle Ereignisstruktur-Variablen in Ereignisstruktur übergeben | Hummingbird | 15 | 18.728 |
02.11.2011 16:13 Letzter Beitrag: Hummingbird |
|
| Einlesen von Daten in ein Auswahlmenü | c4orbi | 3 | 5.666 |
14.09.2011 12:22 Letzter Beitrag: Mingo |
|




. Dein Programm erfüllt meine Anforderungen die ich haben wollte.



