INFO: Dieses Forum nutzt Cookies...
Cookies sind für den Betrieb des Forums unverzichtbar. Mit der Nutzung des Forums erklärst Du dich damit einverstanden, dass wir Cookies verwenden.

Es wird in jedem Fall ein Cookie gesetzt um diesen Hinweis nicht mehr zu erhalten. Desweiteren setzen wir Google Adsense und Google Analytics ein.


Antwort schreiben 

Ungültige Werte aus Array entfernen?



Wenn dein Problem oder deine Frage geklärt worden ist, markiere den Beitrag als "Lösung",
indem du auf den "Lösung" Button rechts unter dem entsprechenden Beitrag klickst. Vielen Dank!

13.03.2007, 21:25
Beitrag #1

ThomasB Offline
LVF-Grünschnabel
*


Beiträge: 16
Registriert seit: Feb 2007

2010 SP1
2006
DE

90411
Deutschland
Ungültige Werte aus Array entfernen?
Hallo,

ich habe ein eindimensionales Array und möchte daraus bestimmte Werte (z.B. alle Werte <0) entfernen, so dass nur noch mein Array mit für mich gültigen Werten übrigbleibt. Im Moment habe ich dafür ein for-Schleife, die jedes Element des Arrays mit meiner Bedingung vergleicht und ist die Bedingung erfüllt, wird das gerade untersuchte Element in den TRUE-Rahmen meiner CASE-Struktur durchgereicht (innerhalb meines For-Rahmens). Aber was mach ich dann? Wie füge ich die 'gültigen' einzelwerte wieder zu einem neuen Array (innerhalb meines TRUE-Rahmens in der Case-Struktur) zusammen?

Oder kann man es ncoh ganz anders (einfacher) machen? Ich finde meinen Ansatz irgendwie schon viel zu umständlich.

Thomas
Alle Beiträge dieses Benutzers finden
Diese Nachricht in einer Antwort zitieren to top
Anzeige
13.03.2007, 21:45 (Dieser Beitrag wurde zuletzt bearbeitet: 13.03.2007 21:46 von Achim.)
Beitrag #2

Achim Offline
*****
*****


Beiträge: 4.226
Registriert seit: Nov 2005

20xx
2000
EN

978xx
Deutschland
Ungültige Werte aus Array entfernen?
Hi,

der Ansatz ist schon mal nicht schlecht...schieb die gültigen Werte aus deinem TRUE-FAll mittels BuildArray in ein Schieberegister. Im FALSE-Fall reichst du das Ergebnis-Array einfach durch...

   

Gruss
Achim

EDIT: Sehe grade, dass ich die ungültigen Werte ("NaN") in ein neues Array schiebe...ups!

"Is there some mightier sage, of whom we have yet to learn?"

"Opportunity is missed by most people because it is dressed in overalls and looks like work." (Thomas Edison)
Alle Beiträge dieses Benutzers finden
Diese Nachricht in einer Antwort zitieren to top
13.03.2007, 21:54 (Dieser Beitrag wurde zuletzt bearbeitet: 13.03.2007 21:55 von Kvasir.)
Beitrag #3

Kvasir Offline
LVF-Freak
****


Beiträge: 642
Registriert seit: May 2006

10
2004
DE_EN

0000
Oesterreich
Ungültige Werte aus Array entfernen?
Hi,

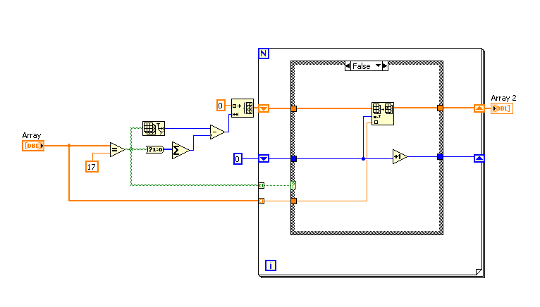
hab jetzt ein wenig herumprobiert, aber ohne For-Schleife bekomm ich es nicht hin *grml*. Bin mir sicher das geht irgendwie.
Naja. Die Lösung hier funktioniert auf jeden Fall auch.

Kann leider nur auf 7.1 speichern, deswegen ein Screenshot.
Im False Case ist einfach der Array des Schieberegisters durchverbunden.

Gruß

edit: Hehe. Sehr spaßig. Nicht nur mal wieder annähernd gleichzeitig. Diesmal auch noch mit einer identen LösungSmile


Angehängte Datei(en) Thumbnail(s)
   

A few weeks of developement and testing can save a WHOLE afternoon in the library!
Alle Beiträge dieses Benutzers finden
Diese Nachricht in einer Antwort zitieren to top
13.03.2007, 22:03
Beitrag #4

jg Offline
CLA & CLED
LVF-Team

Beiträge: 15.864
Registriert seit: Jun 2005

20xx / 8.x
1999
EN

Franken...
Deutschland
Ungültige Werte aus Array entfernen?
<div align="left">Hallo,

hatte ebenfalls gleichzeitig mit Achim den gleichen Vorschlag auf meinem Desktop:

   
   

Ich bin übrigens der Meinung, dass es nicht mehr viel einfacher geht. Man könnte natürlich die Vergleichsoperation auf das ganze Array anwenden, aber intern wird da ja auch wieder eine For-Schleife daraus. Bringt also für den endgültigen Code nicht viel.

MfG, Jens
</div>

Wer die erhabene Weisheit der Mathematik tadelt, nährt sich von Verwirrung. (Leonardo da Vinci)

!! BITTE !! stellt mir keine Fragen über PM, dafür ist das Forum da - andere haben vielleicht auch Interesse an der Antwort!

Einführende Links zu LabVIEW, s. GerdWs Signatur.
Alle Beiträge dieses Benutzers finden
Diese Nachricht in einer Antwort zitieren to top
13.03.2007, 22:09
Beitrag #5

Kvasir Offline
LVF-Freak
****


Beiträge: 642
Registriert seit: May 2006

10
2004
DE_EN

0000
Oesterreich
Ungültige Werte aus Array entfernen?
Das Problem was ich dann hatte war, den Boolschen Array nach dem Vergleichen dazu zu bringen die entsprechenden Indizes zu löschen.
Aber du hast natürlich recht. Bringt rechentechnisch sicher nicht mehr viel. Am ehesten noch optisch wasSmile

A few weeks of developement and testing can save a WHOLE afternoon in the library!
Alle Beiträge dieses Benutzers finden
Diese Nachricht in einer Antwort zitieren to top
13.03.2007, 22:16
Beitrag #6

jg Offline
CLA & CLED
LVF-Team

Beiträge: 15.864
Registriert seit: Jun 2005

20xx / 8.x
1999
EN

Franken...
Deutschland
Ungültige Werte aus Array entfernen?
<div align="left">Hallo, Kvasir,

jetzt hast du meinen Ehrgeiz geweckt:

   

Aber wie gesagt, die ersten Lösungen sind bestimmt vom erzeugten Sourcecode einen Tick besser.

MfG, Jens
</div>

Wer die erhabene Weisheit der Mathematik tadelt, nährt sich von Verwirrung. (Leonardo da Vinci)

!! BITTE !! stellt mir keine Fragen über PM, dafür ist das Forum da - andere haben vielleicht auch Interesse an der Antwort!

Einführende Links zu LabVIEW, s. GerdWs Signatur.
Alle Beiträge dieses Benutzers finden
Diese Nachricht in einer Antwort zitieren to top
Anzeige
13.03.2007, 23:28
Beitrag #7

IchSelbst Offline
LVF-Guru
*****


Beiträge: 3.708
Registriert seit: Feb 2005

11, 14, 15, 17, 18
-
DE

97437
Deutschland
Ungültige Werte aus Array entfernen?
Oder so ungefähr, um den Speichermanager etwas zu schonen.


Angehängte Datei(en) Thumbnail(s)
   

Jeder, der zur wahren Erkenntnis hindurchdringen will, muss den Berg Schwierigkeit alleine erklimmen (Helen Keller).
Alle Beiträge dieses Benutzers finden
Diese Nachricht in einer Antwort zitieren to top
14.03.2007, 07:08
Beitrag #8

Achim Offline
*****
*****


Beiträge: 4.226
Registriert seit: Nov 2005

20xx
2000
EN

978xx
Deutschland
Ungültige Werte aus Array entfernen?
Hi,

hier noch ne Variante...Vergleichoperation für das ganze Array und "um den Speichermanager zu entlasten" auch noch ein richtig vorinitialisiertes Ergebnis-Array...

   

Diese Varianten sind aber alle ein bisschen aufgebläht...die erste funktioniert tadellos...wenn auch nicht mit der Suche nach "NaN"...weiss einer, warum das nicht gefunden werden kann?

Gruss
Achim

"Is there some mightier sage, of whom we have yet to learn?"

"Opportunity is missed by most people because it is dressed in overalls and looks like work." (Thomas Edison)
Alle Beiträge dieses Benutzers finden
Diese Nachricht in einer Antwort zitieren to top
14.03.2007, 08:18
Beitrag #9

oenk Offline
LVF-Stammgast
***


Beiträge: 361
Registriert seit: May 2005

>= 7.1
2004
EN

3018
Schweiz
Ungültige Werte aus Array entfernen?
Moin Achim,

hatte einmal ein ähnliches Problem.
"NaN" gibt es nur bei "division by zero"....
Die "NULL" Abfrage aus C funktioniert so leider nicht

Gruss,
Christian

In theory, there is no difference between theory and practice; In practice, there is.

Chuck Reid
Alle Beiträge dieses Benutzers finden
Diese Nachricht in einer Antwort zitieren to top
14.03.2007, 08:33
Beitrag #10

eg Offline
LVF-SeniorMod


Beiträge: 3.868
Registriert seit: Nov 2005

2016
2003
kA

66111
Deutschland
Ungültige Werte aus Array entfernen?
<!--quoteo(post=24046:date=14.03.2007, 08:18:name=<<oenk>>)--><div class='quotetop'>ZITAT(<<oenk>> @ 14.03.2007, 08:18) [url=index.php?act=findpost&pid=24046][/url]</div><div class='quotemain'><!--quotec-->Moin Achim,

hatte einmal ein ähnliches Problem.
"NaN" gibt es nur bei "division by zero"....
Die "NULL" Abfrage aus C funktioniert so leider nicht

Gruss,
Christian[/quote]


NaN-Vergleich sollte damit funktionieren. Das VI ist in der Vergleichspalette.

Gruss, Eugen


Angehängte Datei(en) Bild(er)
   

Webseite des Benutzers besuchen Alle Beiträge dieses Benutzers finden
Diese Nachricht in einer Antwort zitieren to top
30
Antwort schreiben 


Möglicherweise verwandte Themen...
Themen Verfasser Antworten Views Letzter Beitrag
  HTML Tags entfernen ares2013 8 10.580 24.06.2021 11:01
Letzter Beitrag: ares2013
  Werte in Array schreiben- Mittelwert bilden und ausgeben um0k 10 11.513 25.08.2020 14:19
Letzter Beitrag: GerdW
  2D Array Werte zuordnen Floorhahn 2 6.744 27.01.2020 13:27
Letzter Beitrag: Floorhahn
  Werte nacheinander in Array schreiben über ein Schieberegister BlackEagle 5 10.076 13.12.2019 13:40
Letzter Beitrag: GerdW
  Werte aus Array als Anzeigeelement ares2013 11 11.898 30.04.2019 14:28
Letzter Beitrag: ares2013
  aus LV komponenten entfernen... gottfried 3 5.345 10.01.2019 15:54
Letzter Beitrag: gottfried

Gehe zu: