INFO: Dieses Forum nutzt Cookies...
Cookies sind für den Betrieb des Forums unverzichtbar. Mit der Nutzung des Forums erklärst Du dich damit einverstanden, dass wir Cookies verwenden.

Es wird in jedem Fall ein Cookie gesetzt um diesen Hinweis nicht mehr zu erhalten. Desweiteren setzen wir Google Adsense und Google Analytics ein.


Antwort schreiben 

Enum in for-Schleife abarbeiten



Wenn dein Problem oder deine Frage geklärt worden ist, markiere den Beitrag als "Lösung",
indem du auf den "Lösung" Button rechts unter dem entsprechenden Beitrag klickst. Vielen Dank!

18.04.2013, 15:37
Beitrag #1

Hasenfuss Offline
LVF-Stammgast
***


Beiträge: 331
Registriert seit: Dec 2012

2012
2012
DE



Enum in for-Schleife abarbeiten
Ich habe ein Enum mit mehren Objekten, z.B.

A
B
C
D
E

Kann ich das Enum wie ein Array in eine for-Schleife ziehen und dann in der for-Schleife mit einer case-Anweisung die unterschiedlichen Zustände des jeweiligen Enum-Wertes abfangen?


Angehängte Datei(en) Thumbnail(s)
   
Alle Beiträge dieses Benutzers finden
Diese Nachricht in einer Antwort zitieren to top
Anzeige
18.04.2013, 15:41
Beitrag #2

jg Offline
CLA & CLED
LVF-Team

Beiträge: 15.864
Registriert seit: Jun 2005

20xx / 8.x
1999
EN

Franken...
Deutschland
RE: Enum in for-Schleife abarbeiten
Ich sehe in deinem BD ein einzelnes Enum-Control und die For-Schleife mit Casestruktur.
Wieso sollte es nicht möglich sein, das Enum-Terminal mit der Case-Struktur zu verbinden? Das kannst du sicher auch ausprobieren, wozu braucht es dazu einen eigenen Thread?

Oder willst du etwas anderes wissen, dann bitte genauer definieren.

Gruß, Jens

Wer die erhabene Weisheit der Mathematik tadelt, nährt sich von Verwirrung. (Leonardo da Vinci)

!! BITTE !! stellt mir keine Fragen über PM, dafür ist das Forum da - andere haben vielleicht auch Interesse an der Antwort!

Einführende Links zu LabVIEW, s. GerdWs Signatur.
Alle Beiträge dieses Benutzers finden
Diese Nachricht in einer Antwort zitieren to top
18.04.2013, 15:46
Beitrag #3

Hasenfuss Offline
LVF-Stammgast
***


Beiträge: 331
Registriert seit: Dec 2012

2012
2012
DE



RE: Enum in for-Schleife abarbeiten
In dem Enum stehen z.B. fünf Werte

A
B
C
D
E

Ich möchte das Enum mit der for-Schleife verbinden, die Vorschleife soll wie bei einem Array die 5 Stringwerte durchlaufen und bei dem ersten Durchlauf ein A liefern, beim letzten ein E. In dem Case sollen die Zustände abgefragt werden, da jeder case-Durchlauf einen anderen Zustand darstellt.

Ich möchte das nicht mit einer while-Schleife und einem Schieberegister machen, denn das Enum könnte noch um ein Vielfaches größer werden - darum soll es automatisch in einer for-Schleife abgearbeitet werden.

Ich möchte aber auch nicht in dem Case die Werte von Hand eintragen - also wenn ich z.B. durch den Eigenschaftsknoten unter "Strings[]" des Enums die Werte rausziehe. Dann stehen sie nicht automatisch in der case-Struktur und man kann einen Abschreibfehler machen.

Also so wie in diesem Link nutzt es mir nichts:
https://decibel.ni.com/content/docs/DOC-9849
Alle Beiträge dieses Benutzers finden
Diese Nachricht in einer Antwort zitieren to top
18.04.2013, 15:56
Beitrag #4

jg Offline
CLA & CLED
LVF-Team

Beiträge: 15.864
Registriert seit: Jun 2005

20xx / 8.x
1999
EN

Franken...
Deutschland
RE: Enum in for-Schleife abarbeiten
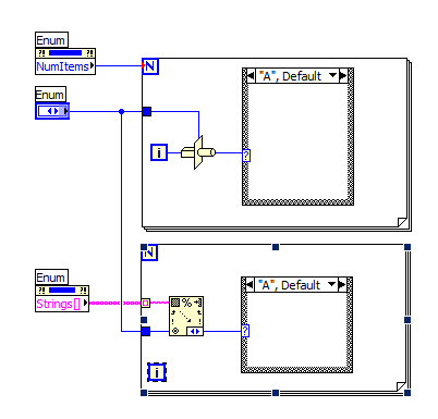
Aha, jetzt wird es klarer, dann wandeln wir das Bsp leicht um und kreieren die beiden folgenden Varianten:
   
Gruß, Jens

Wer die erhabene Weisheit der Mathematik tadelt, nährt sich von Verwirrung. (Leonardo da Vinci)

!! BITTE !! stellt mir keine Fragen über PM, dafür ist das Forum da - andere haben vielleicht auch Interesse an der Antwort!

Einführende Links zu LabVIEW, s. GerdWs Signatur.
Alle Beiträge dieses Benutzers finden
Diese Nachricht in einer Antwort zitieren to top
18.04.2013, 16:02
Beitrag #5

Hasenfuss Offline
LVF-Stammgast
***


Beiträge: 331
Registriert seit: Dec 2012

2012
2012
DE



RE: Enum in for-Schleife abarbeiten
Hi Jens,

vielen Dank für Deine schnelle Antwort, das klappt echt super jetzt, Du hast mir sehr geholfen.
Alle Beiträge dieses Benutzers finden
Diese Nachricht in einer Antwort zitieren to top
24.07.2014, 16:11
Beitrag #6

PBLB Offline
LVF-Grünschnabel
*


Beiträge: 21
Registriert seit: Jul 2014

NI LabView2013
2014
DE



RE: Enum in for-Schleife abarbeiten
Ich habe dazu auch einmal eine Frage. Ich möchte auch mit einem Enum arbeiten, um 4 verschiedene Fälle auszuwählen, die mir je nach dem in einem Graphen angezeigt werden sollen. Ohne das Enum funktioniert es, dass mir die richtigen Daten angezeigt werden. Mit dem Enum habe ich allerdings das Problem, dass nur ein Wert übermittelt wird. Also habe ich gedacht, dass ich es in eine Schleife einbinden muss, aber irgendwie hat es bisher noch nicht zu dem gewünschten Ergebnis geführt. Wenn ich das Enum mit in die For-Schleife rein mache, verändert sich das "Scan from String" so, dass nicht die richtigen Werte weiter geleitet werden können. Wenn ich eine andere Schleife benutze, kommt es gar nicht mehr zur Ausgabe.

Also Ziel ist es, dass die y-Achse über das Enum veränderbar ist.

Danke und lG
PBLB


Angehängte Datei(en) Thumbnail(s)
   
Alle Beiträge dieses Benutzers finden
Diese Nachricht in einer Antwort zitieren to top
Anzeige
24.07.2014, 16:35
Beitrag #7

jg Offline
CLA & CLED
LVF-Team

Beiträge: 15.864
Registriert seit: Jun 2005

20xx / 8.x
1999
EN

Franken...
Deutschland
RE: Enum in for-Schleife abarbeiten
Ich kann kein gravierendes Problem auf Grund des Screenshots erkennen.
Wenn du vor Ausführung des VIs das Enum auf den gewünschten Kanal einstellst, dann sollte dir dieser Kanal nach 1x Ausführung des VI im Graph angezeigt werden.

Gruß, Jens

Wer die erhabene Weisheit der Mathematik tadelt, nährt sich von Verwirrung. (Leonardo da Vinci)

!! BITTE !! stellt mir keine Fragen über PM, dafür ist das Forum da - andere haben vielleicht auch Interesse an der Antwort!

Einführende Links zu LabVIEW, s. GerdWs Signatur.
Alle Beiträge dieses Benutzers finden
Diese Nachricht in einer Antwort zitieren to top
24.07.2014, 16:43
Beitrag #8

PBLB Offline
LVF-Grünschnabel
*


Beiträge: 21
Registriert seit: Jul 2014

NI LabView2013
2014
DE



RE: Enum in for-Schleife abarbeiten
Wenn ist das starte und mir anzeigen lasse wie der Datenweg ist, geht es bei der y-Achse nur in die Schleife rein bis zum Scan from String und ab da kommt dann kein Wert mehr weiter, der an den Graphen weiter gegeben wird.


Angehängte Datei(en)
0.0 .txt  Laufband_ascii2.txt (Größe: 96,32 KB / Downloads: 309)
Alle Beiträge dieses Benutzers finden
Diese Nachricht in einer Antwort zitieren to top
24.07.2014, 16:59
Beitrag #9

jg Offline
CLA & CLED
LVF-Team

Beiträge: 15.864
Registriert seit: Jun 2005

20xx / 8.x
1999
EN

Franken...
Deutschland
RE: Enum in for-Schleife abarbeiten
Lade bitte auch noch dein VI hoch, dann muss ich das nicht nachprogrammieren.

Gruß, Jens

Wer die erhabene Weisheit der Mathematik tadelt, nährt sich von Verwirrung. (Leonardo da Vinci)

!! BITTE !! stellt mir keine Fragen über PM, dafür ist das Forum da - andere haben vielleicht auch Interesse an der Antwort!

Einführende Links zu LabVIEW, s. GerdWs Signatur.
Alle Beiträge dieses Benutzers finden
Diese Nachricht in einer Antwort zitieren to top
24.07.2014, 17:22
Beitrag #10

PBLB Offline
LVF-Grünschnabel
*


Beiträge: 21
Registriert seit: Jul 2014

NI LabView2013
2014
DE



RE: Enum in for-Schleife abarbeiten
Entschuldigung, ich dachte das hätte ich getan.


Angehängte Datei(en)
9.0 .vi  testenumSchleife.vi (Größe: 12,91 KB / Downloads: 317)
Alle Beiträge dieses Benutzers finden
Diese Nachricht in einer Antwort zitieren to top
Antwort schreiben 


Möglicherweise verwandte Themen...
Themen Verfasser Antworten Views Letzter Beitrag
  Enum-Variable "zurücksetzen" Hans96 8 10.038 06.01.2023 07:48
Letzter Beitrag: Hans96
  Type Def Enum unterscheiden? Achim 5 5.151 30.07.2020 08:19
Letzter Beitrag: Freddy
  Enum gesteuertes Event ares2013 3 5.609 29.11.2019 19:03
Letzter Beitrag: Lucki
  String nach Enum konvertieren NoWay 2 5.732 20.08.2019 10:58
Letzter Beitrag: NoWay
  Enum Baumstruktur Hydrogencarbonat 8 8.579 24.02.2017 00:01
Letzter Beitrag: Hydrogencarbonat
  automatischer Enum durchlauf floH857 4 6.187 21.02.2017 08:57
Letzter Beitrag: Freddy

Gehe zu: