|
24.08.2008, 17:42
Beitrag #1
|
di3_h4ppy
LVF-Neueinsteiger
Beiträge: 9
Registriert seit: May 2008
8.5 student version
2008
de
97072
Deutschland
|
elemente aus array entfernen
hallo,
ich möchte aus einem 2d array alle element entfernen, die einen bestimmten referenzwert unterschreiten, zb um rauschen zu unterdrücken.
gibt es da schon funktionen?
gruß
dirk
|
|
|
|
|
24.08.2008, 19:52
Beitrag #2
|
Y-P
☻ᴥᴥᴥ☻ᴥᴥᴥ☻
Beiträge: 12.612
Registriert seit: Feb 2006
Developer Suite Core -> LabVIEW 2015 Prof.
2006
EN
71083
Deutschland
|
elemente aus array entfernen
Wie sieht denn Dein Array aus?
Willst Du beim Unterschreiten die ganze Zeile oder Spalte löschen, oder willst Du einen einzelnen Wert ersetzen?
Mach doch mal ein kleines Bsp., was Du hast und was Du willst.
Gruß Markus
' schrieb:hallo,
ich möchte aus einem 2d array alle element entfernen, die einen bestimmten referenzwert unterschreiten, zb um rauschen zu unterdrücken.
gibt es da schon funktionen?
gruß
dirk
--------------------------------------------------------------------------
Bitte stellt mir keine Fragen über PM, dafür ist das Forum da - andere haben vielleicht auch Interesse an der Antwort !!
--------------------------------------------------------------------------
|
|
|
|
|
24.08.2008, 21:28
Beitrag #3
|
|
|
|
|
|
25.08.2008, 08:06
Beitrag #4
|
Hugin
LVF-Grünschnabel

Beiträge: 44
Registriert seit: Apr 2008
9.0
2008
DE
07747
Deutschland
|
elemente aus array entfernen
' schrieb:Ich hab's mal in "Floor..." umbenannt, da erst eine Amplitudenbegrenzung im spektralen Bereich einer "Filterung" entsprechen würde:
Hallo ImExPorty,
dein VI ist ja klasse! Hat mir gleich nochmal einen neuen Denkanstoß gegeben. Aber sag mal wie könnte man in deinem VI an die gelöschten Werte rankommen?
|
|
|
|
|
25.08.2008, 08:46
Beitrag #5
|
Hugin
LVF-Grünschnabel

Beiträge: 44
Registriert seit: Apr 2008
9.0
2008
DE
07747
Deutschland
|
elemente aus array entfernen
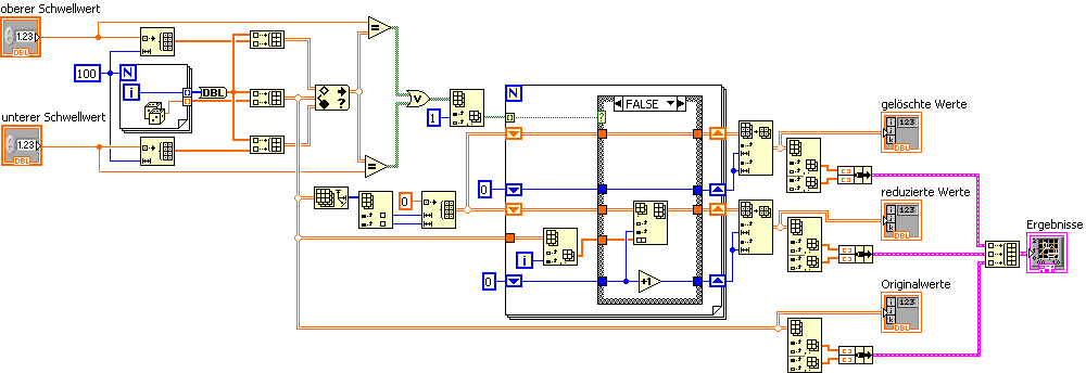
Hallo ImExPorty,
danke hat sich erledigt habs doch noch selbst hinbekommen. 
siehe Screeshot:
|
|
|
|
|
25.08.2008, 08:53
Beitrag #6
|
|
|
|
|
|
25.08.2008, 09:23
Beitrag #7
|
Hugin
LVF-Grünschnabel

Beiträge: 44
Registriert seit: Apr 2008
9.0
2008
DE
07747
Deutschland
|
elemente aus array entfernen
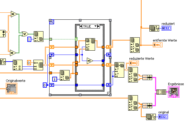
' schrieb:Welchen? lass uns darüber [attachment=41549:FloorBeg...en_V1R2p.png]
Ich hatte es mir nur wieder zukompliziet gemacht statt dem Wertebereich VI, hab ich das Ganze mit der Spitzenwerterkennung gemacht aber dabei hatte ich ja nur eine Schwelle. An das Wertebereich VI hatte ich in dem Moment nicht gedacht.
Naja und dann habe ich immer auf kompliziete Art und Weise die entstehenden Nullen am Ende des Arrays, mit einer While-Schleife herausgefiltert statt einfach das ganze mit`nen Teilarray zu machen.
Also vielen Dank nochmal für die neuen Erkenntnisse!
PS: Manchmal sind es die kleinen Dinge die einen, einen großen Schritt weiter bringen! Oh, nee jetzt wird poetisch....
|
|
|
|
25.08.2008, 10:00
(Dieser Beitrag wurde zuletzt bearbeitet: 26.08.2008 10:07 von Lucki.)
Beitrag #8
|
Lucki
Tech.Exp.2.Klasse
Beiträge: 7.699
Registriert seit: Mar 2006
LV 2016-18 prof.
1995
DE
01108
Deutschland
|
elemente aus array entfernen
' schrieb:Ich hab's mal in "Floor..." umbenannt, da erst eine Amplitudenbegrenzung im spektralen Bereich einer "Filterung" entsprechen würde:
Entschuldige bitte, aber ich habe manchmal die Angewohnheit, ein gut funktionierendes, mir aber zu umständlich erscheinendes Vi zu verschlimmbesseren. Hier das Ergebnis:
Begrenzung1.vi (Größe: 22,78 KB / Downloads: 329)
Begrenzung2.vi (Größe: 24,72 KB / Downloads: 346)
Edit: @ImEXPorty:
In Deinem VI hast Du - sicher aus Versehen - ein falsches VI benutzt.
Richtig wäre, das VI "In Array ersetzen", Du hast aber "In Array einfügen" verwendet. Das funktioniert hier zwar auch, aber das ganze, etwas umständlicher Kontrukt, das dazu dienen soll, das Beispiel schneller zu machen als nach der einfacheren Methode "An das Array immer neue Werte anhängen", verfehlt damit seinen Zweck.
|
|
|
|
|
26.08.2008, 10:31
Beitrag #9
|
di3_h4ppy
LVF-Neueinsteiger
Beiträge: 9
Registriert seit: May 2008
8.5 student version
2008
de
97072
Deutschland
|
elemente aus array entfernen
' schrieb:Entschuldige bitte, aber ich habe manchmal die Angewohnheit, ein gut funktionierendes, mir aber zu umständlich erscheinendes Vi zu verschlimmbesseren. Hier das Ergebnis:
[attachment=41562:Begrenzung1.png]
[attachment=41560:Begrenzung1.vi]
[attachment=41561:Begrenzung2.vi]
Edit: @ImEXPorty:
In Deinem VI hast Du - sicher aus Versehen - ein falsches VI benutzt.
Richtig wäre, das VI "In Array ersetzen", Du hast aber "In Array einfügen" verwendet. Das funktioniert hier zwar auch, aber das ganze, etwas umständlicher Kontrukt, das dazu dienen soll, das Beispiel schneller zu machen als nach der einfacheren Methode "An das Array immer neue Werte anhängen", verfehlt damit seinen Zweck.
oh man... da ist man mal einen Tag offline und gleich wird das so gut hier gelöst!!
Also vielen dank für die vielen Anregung, habt mir wirklich viel geholfen!
|
|
|
|
|
28.08.2008, 09:53
|
eteg
LVF-Grünschnabel

Beiträge: 18
Registriert seit: Aug 2008
7.1
2008
de
91054
Deutschland
|
elemente aus array entfernen
Hey Ho,
ich hab folgendes Problem. Ich brauche genau das hier gepostete Programm habe aber leider nur Lab View 7.1. Wäre es einem von euch vielleicht möglich das Programm in Version 7.1 nochmals online zu stellen???
Vielen Dank
Eteg
|
|
|
|
| |