INFO: Dieses Forum nutzt Cookies...
Cookies sind für den Betrieb des Forums unverzichtbar. Mit der Nutzung des Forums erklärst Du dich damit einverstanden, dass wir Cookies verwenden.

Es wird in jedem Fall ein Cookie gesetzt um diesen Hinweis nicht mehr zu erhalten. Desweiteren setzen wir Google Adsense und Google Analytics ein.


Antwort schreiben 

Aufbau LV Messung



Wenn dein Problem oder deine Frage geklärt worden ist, markiere den Beitrag als "Lösung",
indem du auf den "Lösung" Button rechts unter dem entsprechenden Beitrag klickst. Vielen Dank!

18.03.2015, 22:25 (Dieser Beitrag wurde zuletzt bearbeitet: 18.03.2015 22:42 von jg.)
Beitrag #1

el_pablone Offline
LVF-Neueinsteiger


Beiträge: 7
Registriert seit: Mar 2015

2014 Student
2014
DE_EN



Aufbau LV Messung
Hallo mal in die Runde,

ich bin auf dem weg meinen Techniker zu machen und wage auch so die ersten Schritte bei LabVIEW.
Leider bietet unser Lehrer bei diesem Projekt nicht den nötigen Support den ich wohl brauche.
Also stell ich meine Fragen einfach mal in die Runde.

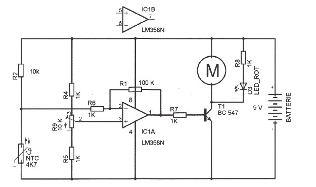
Aber als erstes einmal die Schaltung
   
   

Meine Fragen jetzt:
- Wie bekomme ich meinen NTC Widerstand in LV als Temperatur realisiert ?
- Ist es möglich den Poti R9 in % zu visualisiere ?
- Den Ausgang der Messbrücke zu messen ?
- Das eigentliche Schaltsignal für die Diode D3

Ich habe LabVIEW 14 in Gebrauch. Aber nur die Studenten Version.
Als Schnittstelle steht mir ein NI USB 6008 zur Verfügung.

Haben bis jetzt immer nur Schaltungen in LV aufgebaut und simuliert.
Wollte aber für mein Projekt etwas über den Tellerrand hinaus schauen.

Ich hoffe Ihr könnt mir bei dem Thema helfen.

MfG Stefan

Edit jg: Externe Links entfernt & Bilder hier angehängt
Alle Beiträge dieses Benutzers finden
Diese Nachricht in einer Antwort zitieren to top
Anzeige
18.03.2015, 22:45
Beitrag #2

jg Offline
CLA & CLED
LVF-Team

Beiträge: 15.864
Registriert seit: Jun 2005

20xx / 8.x
1999
EN

Franken...
Deutschland
RE: Aufbau LV Messung
Offtopic2
Anhänge in Zukunft in Übereinstimmung mit den LVF-Regeln hier im Forum hochladen, nicht in deiner Dropbox. Bilder vorab auf ein sinnvolles Maß zu reduzieren bzw. zu verkleinern schadet auch nicht.
Ich hoffe, es fehlt jetzt nicht ein Bild, du hattest deinen Schaltplan 2x verlinkt.

Gruß, Jens

Wer die erhabene Weisheit der Mathematik tadelt, nährt sich von Verwirrung. (Leonardo da Vinci)

!! BITTE !! stellt mir keine Fragen über PM, dafür ist das Forum da - andere haben vielleicht auch Interesse an der Antwort!

Einführende Links zu LabVIEW, s. GerdWs Signatur.
Alle Beiträge dieses Benutzers finden
Diese Nachricht in einer Antwort zitieren to top
19.03.2015, 10:26
Beitrag #3

GerdW Offline
______________
LVF-Team

Beiträge: 17.536
Registriert seit: May 2009

LV2019 (LV2021)
1995
DE_EN

10×××
Deutschland
RE: Aufbau LV Messung
Hallo pablone,

Zitat:- Wie bekomme ich meinen NTC Widerstand in LV als Temperatur realisiert ?
Spannung über dem NTC messen, dann mit der Spannungsteilerregel den zugehörigen NTC-Widerstand berechnen. Damit dann in der R-T-Kurve die Temperatur bestimmen.

Zitat:- Ist es möglich den Poti R9 in % zu visualisiere ?
Ja.

Zitat:- Den Ausgang der Messbrücke zu messen ?
Ja.

Zitat:- Das eigentliche Schaltsignal für die Diode D3
Was ist mit diesem Signal?

Alle Beiträge dieses Benutzers finden
Diese Nachricht in einer Antwort zitieren to top
19.03.2015, 15:12
Beitrag #4

el_pablone Offline
LVF-Neueinsteiger


Beiträge: 7
Registriert seit: Mar 2015

2014 Student
2014
DE_EN



RE: Aufbau LV Messung
Hallo GerdW,

bin gerade am versuchen die Schaltung aufzubauen. Bekomm aber keinen Linie rein geschweige ein ergebnis raus.
Gibt es vielleicht da irgendwie einen Leitfaden woran ich mich halten kann.
Worum es mir hauptsächlich geht ist die Messbrücke mit dem NTC und dem Poti.
Will eigentlich zeigen wie sich beide zueinander verhalten.

Leider ist mein Grundwissen in LabVIEW auch gegen null.
Alle Beiträge dieses Benutzers finden
Diese Nachricht in einer Antwort zitieren to top
19.03.2015, 15:15
Beitrag #5

GerdW Offline
______________
LVF-Team

Beiträge: 17.536
Registriert seit: May 2009

LV2019 (LV2021)
1995
DE_EN

10×××
Deutschland
RE: Aufbau LV Messung
Hallo pablone,

du hast eine USB6008 und kannst damit 8 Spannungen messen.

Zeichne doch einfach mal in deine Schaltung oben die Messpunkte ein (und den GND-Anschluss nicht vergessen).
Dann die entsprechenden Eingänge an der USB6008 mit eben diesen Messpunkten verbinden.

Dann ein LV-Programm erstellen, welches die AI-Kanäle der USB6008 abfragt und in einem Diagramm/Graph darstellt…

Alle Beiträge dieses Benutzers finden
Diese Nachricht in einer Antwort zitieren to top
19.03.2015, 16:42
Beitrag #6

el_pablone Offline
LVF-Neueinsteiger


Beiträge: 7
Registriert seit: Mar 2015

2014 Student
2014
DE_EN



RE: Aufbau LV Messung
Also läuft ja so langsam.
Hab die daten jetzt alle in einem Graphen drin. Bekomm ich die irgendwie nochmal einzeln hin?
Alle Beiträge dieses Benutzers finden
Diese Nachricht in einer Antwort zitieren to top
Anzeige
19.03.2015, 16:43
Beitrag #7

GerdW Offline
______________
LVF-Team

Beiträge: 17.536
Registriert seit: May 2009

LV2019 (LV2021)
1995
DE_EN

10×××
Deutschland
RE: Aufbau LV Messung
Hallo pablone,

Zitat:Bekomm ich die irgendwie nochmal einzeln hin?
Ja klar. Irgendwie…

Mal ehrlich: was soll man da antworten?
Du zeigst kein VI und wir sollen raten, was man da verbessern könnte…
Glas2

Alle Beiträge dieses Benutzers finden
Diese Nachricht in einer Antwort zitieren to top
20.03.2015, 09:47
Beitrag #8

el_pablone Offline
LVF-Neueinsteiger


Beiträge: 7
Registriert seit: Mar 2015

2014 Student
2014
DE_EN



RE: Aufbau LV Messung
Sorry für die späte Antwort.
Bekomm meine Spannungen jetzt einzel gemessen.
Aber bei der visualisierung der Temperatur bekomme ich leider keinen Wert raus.

   
Alle Beiträge dieses Benutzers finden
Diese Nachricht in einer Antwort zitieren to top
20.03.2015, 09:51
Beitrag #9

GerdW Offline
______________
LVF-Team

Beiträge: 17.536
Registriert seit: May 2009

LV2019 (LV2021)
1995
DE_EN

10×××
Deutschland
RE: Aufbau LV Messung
Hallo pablone,

was soll man da anhand eine Bildes sagen?
Man kennt weder deine DAQAssi-Einstellungen, noch was du mit den SelectSignals vorhast…

Alle Beiträge dieses Benutzers finden
Diese Nachricht in einer Antwort zitieren to top
Antwort schreiben 


Möglicherweise verwandte Themen...
Themen Verfasser Antworten Views Letzter Beitrag
  Suche Ideen für den Aufbau eines neuen Programms TpunktN 4 5.054 17.12.2020 11:23
Letzter Beitrag: MScz
  Korrekter Aufbau der VI Heber 32 22.107 20.07.2017 13:09
Letzter Beitrag: GerdW
Wink Aufbau & die Architektur vom LabVIEW DAYA 3 5.040 31.03.2017 19:44
Letzter Beitrag: DAYA
  "array" aufbau, vergleichen, schnell wrock 5 6.459 02.09.2015 17:55
Letzter Beitrag: jg
  Temperaturschrank aufbau pazi 3 4.543 04.08.2015 13:42
Letzter Beitrag: GerdW
  Aufbau einer Regelung via Auto-Tuning-Regler Fredy Dilker 1 6.373 25.03.2014 14:34
Letzter Beitrag: GerdW

Gehe zu: