INFO: Dieses Forum nutzt Cookies...
Cookies sind für den Betrieb des Forums unverzichtbar. Mit der Nutzung des Forums erklärst Du dich damit einverstanden, dass wir Cookies verwenden.

Es wird in jedem Fall ein Cookie gesetzt um diesen Hinweis nicht mehr zu erhalten. Desweiteren setzen wir Google Adsense und Google Analytics ein.


Antwort schreiben 

Case Struktur mehrmals aufrufen



Wenn dein Problem oder deine Frage geklärt worden ist, markiere den Beitrag als "Lösung",
indem du auf den "Lösung" Button rechts unter dem entsprechenden Beitrag klickst. Vielen Dank!

13.04.2015, 20:17
Beitrag #1

lec Offline
LVF-Neueinsteiger


Beiträge: 2
Registriert seit: Feb 2015

2014
2014
DE



Case Struktur mehrmals aufrufen
Liebe Kolleginnen und Kollegen!

Bin relativ neu hier und wollt mich erstmal für dieses geniale Forum bedanken!
Ich habe ein Programm für optische Messungen erstellt. Kurze Beschreibung: Das Programm erkennt den Abstand zwischen zwei Linien. Über einige SubVIs kann dann noch allerhand eingestellt werden: Winkelkorrektur, RealWorld Koordinaten, bzw. ein Vollautomatik falls sich jemand, so wie ich, mit LabView nicht auskennt Wink
Jetzt zu meiner Frage: Ich habe ein drei Case Struktur: „ Positionsbestimmung“, „Messstellen Anzeigen“ und „Messen“. Nun würde ich gerne den Case „Messen“ mehrere mal hintereinander laufen lassen. Es bringt nur leider nichts wenn ich eine For-Schleife in diesen Case packe, da dann immer und immer wieder das selbe Bild vermessen wird.

Lg aus Wien
Alle Beiträge dieses Benutzers finden
Diese Nachricht in einer Antwort zitieren to top
Anzeige
13.04.2015, 20:32
Beitrag #2

GerdW Offline
______________
LVF-Team

Beiträge: 17.538
Registriert seit: May 2009

LV2019 (LV2021)
1995
DE_EN

10×××
Deutschland
RE: Case Struktur mehrmals aufrufen
Hallo lec,

schau dir mal an, wie eine Statemachine aufgebaut ist - und dann rufst du deinen State "Messen" mehrfach auf…

Alle Beiträge dieses Benutzers finden
Diese Nachricht in einer Antwort zitieren to top
14.04.2015, 08:21
Beitrag #3

lec Offline
LVF-Neueinsteiger


Beiträge: 2
Registriert seit: Feb 2015

2014
2014
DE



RE: Case Struktur mehrmals aufrufen
Danke für die rasche Antwort!
Ich versuche das jetzt schon wieder ein einige Zeit und versteh leider sehr sehr wenig von dieser Statemachine. Gibt’s irgendeine einfachere Lösung? Irgendwas mit Schleifen?
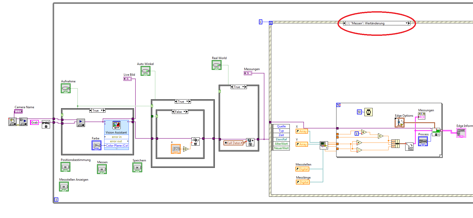
Anbei nun auch ein Bild damit man vielleicht besser sieht worum es geht. Die roten Linien werden durch den Case „„Messstellen Anzeigen“ erstellt, danach wird durch „Messen“ das Objekt an diesen Linien vermessen. (Ist alles noch nicht fertig darum auch noch 4 verschiede Bildanzeigen)
lg


Angehängte Datei(en) Thumbnail(s)
       
Alle Beiträge dieses Benutzers finden
Diese Nachricht in einer Antwort zitieren to top
14.04.2015, 08:26 (Dieser Beitrag wurde zuletzt bearbeitet: 14.04.2015 08:27 von GerdW.)
Beitrag #4

GerdW Offline
______________
LVF-Team

Beiträge: 17.538
Registriert seit: May 2009

LV2019 (LV2021)
1995
DE_EN

10×××
Deutschland
RE: Case Struktur mehrmals aufrufen
Hallo lec,

in deinen Posts schreibst du immer "Case Struktur". Dummerweise hast du im Bild eine EVENT Struktur markiert - das ist etwas ganz anderes!

Zitat:versteh leider sehr sehr wenig von dieser Statemachine.
Dafür gibt es Tutorials und BeispielVIs…

Zitat:Gibt’s irgendeine einfachere Lösung?
Eine Statemachine ist eine einfache Lösung!

Zitat:Irgendwas mit Schleifen?
Eine Statemachine verwendet eine Schleife!

Zitat:Anbei nun auch ein Bild damit man vielleicht besser sieht worum es geht.
Wow, da verlangst du aber viel - und bietest wenig an!

- Von AUFRÄUMEN hälst du nicht viel in deinem BD?
- Verdeckte/versteckte Drähte und Strukturen sind TABU!

Zitat:Nun würde ich gerne den Case „Messen“ mehrere mal hintereinander laufen lassen.
Erneuter Lösungsvorschlag, diesmal auf dein VI bezogen:
Du kannst Events auch programmatisch triggern…

Alle Beiträge dieses Benutzers finden
Diese Nachricht in einer Antwort zitieren to top
30
Antwort schreiben 


Möglicherweise verwandte Themen...
Themen Verfasser Antworten Views Letzter Beitrag
  Case-Struktur: Angegebener Case nicht vorhanden braendy 10 9.440 02.02.2021 15:05
Letzter Beitrag: Lucki
  Case Struktur 2 Schleifendurchläufe verzögert True setzen aber sofort auf False bachatero18 4 7.133 07.11.2020 14:08
Letzter Beitrag: Martin.Henz
  CAN Nachrichten in Array verarbeiten und aus Case Struktur weiterverarbeiten Tomate27 4 5.952 17.07.2020 13:30
Letzter Beitrag: Tomate27
  Steuerung, Case-Struktur pixie_2 4 5.593 16.04.2020 14:30
Letzter Beitrag: GerdW
  Event Case Ignoriert Tastendruck wenn in Gegenwart eines anderen "Leeren" Event Case Ksanto 8 10.406 23.10.2017 09:08
Letzter Beitrag: Ksanto
  Case-Struktur führt True und False aus (Ereignisschleife) HIMI 11 11.616 24.08.2017 13:04
Letzter Beitrag: HIMI

Gehe zu: