Dieses Thema hat akzeptierte Lösungen:
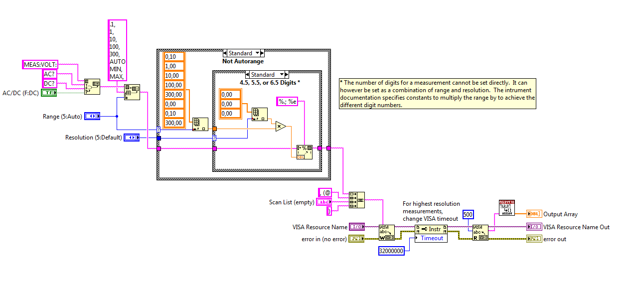
Datenerfassung und - verarbeitung an einem Ventilatorenprüfstand |
Wenn dein Problem oder deine Frage geklärt worden ist, markiere den Beitrag als "Lösung",
indem du auf den "Lösung" Button rechts unter dem entsprechenden Beitrag klickst. Vielen Dank!
| 30
|
|
|
| Möglicherweise verwandte Themen... | |||||
| Themen | Verfasser | Antworten | Views | Letzter Beitrag | |
| Datenversand,Empfang und Verarbeitung in einer parallen Programm | BunterLoewe | 2 | 5.958 |
06.02.2014 13:45 Letzter Beitrag: Morpheus |
|
| verarbeitung von gemessenen spannungen | xymaddin | 6 | 5.353 |
22.10.2012 08:03 Letzter Beitrag: GerdW |
|
| Extrahieren von einzelnen Daten aus einem Cluster in einem 2d-Array | cblaise | 1 | 4.316 |
16.07.2009 08:51 Letzter Beitrag: Y-P |
|
| Verarbeitung CT-Bild | Student100 | 1 | 3.826 |
17.04.2009 23:44 Letzter Beitrag: A.Berndsen |
|
| Verarbeitung Befehlssatz | dr_inge | 1 | 3.876 |
18.04.2008 15:48 Letzter Beitrag: dc6xs |
|




. Es war einfach ein Berechnungsfehler, der sich aber durch alle Berechnungen gezogen hat



Vielleicht eine Racecondition?