INFO: Dieses Forum nutzt Cookies...
Cookies sind für den Betrieb des Forums unverzichtbar. Mit der Nutzung des Forums erklärst Du dich damit einverstanden, dass wir Cookies verwenden.

Es wird in jedem Fall ein Cookie gesetzt um diesen Hinweis nicht mehr zu erhalten. Desweiteren setzen wir Google Adsense und Google Analytics ein.


Antwort schreiben 

Einen haufen Bedien/Anzeige-Elemente...



Wenn dein Problem oder deine Frage geklärt worden ist, markiere den Beitrag als "Lösung",
indem du auf den "Lösung" Button rechts unter dem entsprechenden Beitrag klickst. Vielen Dank!

24.05.2007, 10:24
Beitrag #11

fruchtalarm83 Offline
LVF-Grünschnabel
*


Beiträge: 19
Registriert seit: Apr 2007

8.2.1
2006
kA


Deutschland
Einen haufen Bedien/Anzeige-Elemente...
Diese Variante hab ich mir auch schon kurz angedacht, aber auch gleich verworfen, weil dies auch nich richtig funktionieren würde...

Mal nochmal so erklärt:

Eingang
Bit 0 "Steuerspannung Ein"
Bit 1 "Taster 1"
Bit 2 "Taster 2"
Bit 3 "Taster 3"
.
.
.
.

Ausgang
Bit 0 "Steuerspng geschaltet"
Bit 1 "Lampe 1"
Bit 2 "Lampe 2"
Bit 3 "Lampe 3"
Bit 4 "Lampe Störung"
.
.

Diese Bits benutze ich um Steuerungen an einem Schaltschrank zu realisieren...

Wenn am Eingang Taster 1 anliegt dann muss Lampe 1 geschaltet werden bzw. an gehen usw..
Wenn im Programm irgendwie irgendwo eine Störung anliegt dann muss die Lampe Störung angehen...

Dies habe ich halt momentan so realisiert das ich für jedes Bit ein Bedien und Anzeigenelemt rumfliegen habe... weil ich damit relativ einfach mit lok. Var. setzen und rücksetzen kann...
Denn z.b. das Bit 4 Lampe Störung wird ja nie von ein und dem selben gesetzt sondern an vielen anderen Stellen im Programm muss ich ja dem Bit 4 dann sagen Störung wenn eine vorliegt...

D.h. mit Dez oder Hex bringt mir das auch wieder nichts, weil ich ja keine Werte erhalte sondern Steuerbits setzen muss ...

Wer weiss vielleicht denke ich auch hier mal wieder zu kompliziert...
Alle Beiträge dieses Benutzers finden
Diese Nachricht in einer Antwort zitieren to top
Anzeige
24.05.2007, 10:55 (Dieser Beitrag wurde zuletzt bearbeitet: 24.05.2007 10:55 von Mr.T.)
Beitrag #12

Mr.T Offline
LVF-SeniorMod


Beiträge: 1.007
Registriert seit: Jun 2005

2009
2005
kA

88400
Deutschland
Einen haufen Bedien/Anzeige-Elemente...
Ich glaube, jetzt ist einfach der Zeitpunkt gekommen, wo wir ohne VI/Screenshot nicht weiterkommen...

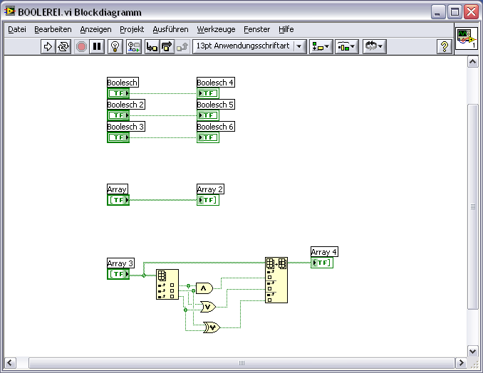
Also, die Sache mit den Arrays wäre dann ja schon geschickt. Auch zur verknüpfung, wie in einer SPS - aber dann kommst Du nicht darum herum, die Arrays aufzuschlüsseln. Das geht aber mit den VIs von der Palette echt einfach!

Hier mal ein klein Beispiel:

   



Sonstige .vi  BOOLEREI.vi (Größe: 12,72 KB / Downloads: 244)



Ich hoffe, ich verstehe Dich richtig? Und Ja, eigentlich gehören die Indexe angeschlossen...muss aber nicht!

Mit einem freundlichen Wort und etwas Gewalt erreicht man viel mehr als nur mit einem freundlichen Wort. [...Marcus zu Lennier, B5]
Alle Beiträge dieses Benutzers finden
Diese Nachricht in einer Antwort zitieren to top
24.05.2007, 11:01
Beitrag #13

IchSelbst Offline
LVF-Guru
*****


Beiträge: 3.708
Registriert seit: Feb 2005

11, 14, 15, 17, 18
-
DE

97437
Deutschland
Einen haufen Bedien/Anzeige-Elemente...
Ich hab auch noch eine Möglichkeit.

' schrieb:für jedes Bit ein Bedien und Anzeigenelemt rumfliegen habe...
Solange du Elemente rumfliegen hast, sehe ich sowieso größere Probleme auf dich zukommen.

Du könntest folgendes machen:
Du hast bis zu 60 Bits? Dann packst du alle in ein U64. Der Rest ist von der Funktion abhängig. Bit Löschen: U64 and not(2^value)). Bit Setzen: (U64 or 2^value) manipulieren. Value kommt aus einem Enumarator und hat lesbare Namen wie z.B. Störung, Lampe 1 etc. Bits anzeigen: U64 nach Array of Bool. Ausgeben: U64 hart typkonvertieren nach array[0..7] of char. Chars kann man dann portweise ausgeben.

Jeder, der zur wahren Erkenntnis hindurchdringen will, muss den Berg Schwierigkeit alleine erklimmen (Helen Keller).
Alle Beiträge dieses Benutzers finden
Diese Nachricht in einer Antwort zitieren to top
24.05.2007, 11:03
Beitrag #14

fruchtalarm83 Offline
LVF-Grünschnabel
*


Beiträge: 19
Registriert seit: Apr 2007

8.2.1
2006
kA


Deutschland
Einen haufen Bedien/Anzeige-Elemente...
ahja das ist ja schonmal ein ansatz! das hab ich mir auch schon überlegt aber so bekommt man einfach nur reine simple Logiken von DI zu DO...

Was ist z.b. wenn Messwert XY über 10mm steigt? Dann soll das jeweilige Bit "Störung" am DO angehen

Meiner Meinung nach lässt sich das dann auch nur über eine lok. Var. lösen mit dem jeweiligen Bedien-oder Anzeigenelement...
Alle Beiträge dieses Benutzers finden
Diese Nachricht in einer Antwort zitieren to top
24.05.2007, 11:10
Beitrag #15

fruchtalarm83 Offline
LVF-Grünschnabel
*


Beiträge: 19
Registriert seit: Apr 2007

8.2.1
2006
kA


Deutschland
Einen haufen Bedien/Anzeige-Elemente...
@ Ichselbst

Ahh ok ich ahne schon wie du das meinst... kanns noch nicht 100% nachvollziehen, aber ich überleg mir da jetzt mal was...
Alle Beiträge dieses Benutzers finden
Diese Nachricht in einer Antwort zitieren to top
30
Antwort schreiben 


Möglicherweise verwandte Themen...
Themen Verfasser Antworten Views Letzter Beitrag
  HintergrundFarbe Bedien-/Anzeigeelement ändern - schwarz/grau t.hipp 4 6.084 19.02.2018 14:57
Letzter Beitrag: Appa
  Zusammenfassung von Bedien- und Anzeigeelementen julilinde 7 9.175 29.08.2012 12:49
Letzter Beitrag: Lucki
  Bilder von 4 Webcams über einen Switch auf einen Laptop "streamen" donkey22 8 10.771 21.05.2012 11:29
Letzter Beitrag: donkey22
  Bedien/- und Anzeigeelemente im Frontpanel nur nach Case-Anwahl anzeigen lassen toifl1987 4 7.831 21.02.2011 15:40
Letzter Beitrag: toifl1987
  Bedien- u. Anzeigeelemente wieder sichtbar machen newlabviewer1 3 9.357 13.09.2010 13:51
Letzter Beitrag: GerdW
  InLabVIEW Anzeige Elemente zu einem SubVI zusammenfassen Florian_TU-BS 11 16.136 10.08.2010 14:36
Letzter Beitrag: jg

Gehe zu: