INFO: Dieses Forum nutzt Cookies...
Cookies sind für den Betrieb des Forums unverzichtbar. Mit der Nutzung des Forums erklärst Du dich damit einverstanden, dass wir Cookies verwenden.

Es wird in jedem Fall ein Cookie gesetzt um diesen Hinweis nicht mehr zu erhalten. Desweiteren setzen wir Google Adsense und Google Analytics ein.


Antwort schreiben 

Spez. Format speichern



Wenn dein Problem oder deine Frage geklärt worden ist, markiere den Beitrag als "Lösung",
indem du auf den "Lösung" Button rechts unter dem entsprechenden Beitrag klickst. Vielen Dank!

21.02.2018, 14:15
Beitrag #1

MartinNewBee Offline
LVF-Grünschnabel
*


Beiträge: 20
Registriert seit: Jan 2018

2016
2016
EN



Spez. Format speichern
Hallo allerseits,
Ich möchte in die unten stehende Datei (leider nur als Bild), die beiden unteren Matrizen (jeweils durch ein # getrennt)separat neu speichern. Der erste Teil des Files (header) soll sich nicht ändern. Ich habe ein LabView-Programm das mir Zwei 2D-Arrays mit 1024x1280 Zahlen ausspuckt. Wie kann ich diese beiden Arrays jeweils an die passende Stelle in meiner Formatvorlage einspeichern lassen? Derzeit Kann ich die beiden Arrays nur einzeln in separate neue Files als Textdatei abspeichern.#

Danke schon mal für eure Hilfe.

Beste Grüße

Martin


Angehängte Datei(en) Thumbnail(s)
   
Alle Beiträge dieses Benutzers finden
Diese Nachricht in einer Antwort zitieren to top
Anzeige
21.02.2018, 14:21
Beitrag #2

jg Offline
CLA & CLED
LVF-Team

Beiträge: 15.864
Registriert seit: Jun 2005

20xx / 8.x
1999
EN

Franken...
Deutschland
RE: Spez. Format speichern
Willst du in einer bestehenden Textdatei wirklich Werte überschreiben oder eine neue Datei mit dem bestehenden Header-Format erstellen?

Gruß, Jens

Wer die erhabene Weisheit der Mathematik tadelt, nährt sich von Verwirrung. (Leonardo da Vinci)

!! BITTE !! stellt mir keine Fragen über PM, dafür ist das Forum da - andere haben vielleicht auch Interesse an der Antwort!

Einführende Links zu LabVIEW, s. GerdWs Signatur.
Alle Beiträge dieses Benutzers finden
Diese Nachricht in einer Antwort zitieren to top
21.02.2018, 14:31
Beitrag #3

MartinNewBee Offline
LVF-Grünschnabel
*


Beiträge: 20
Registriert seit: Jan 2018

2016
2016
EN



RE: Spez. Format speichern
Eigentlich ist mir das egal. So wie es besser funktioniert.
Alle Beiträge dieses Benutzers finden
Diese Nachricht in einer Antwort zitieren to top
21.02.2018, 15:30
Beitrag #4

GerdW Offline
______________
LVF-Team

Beiträge: 17.540
Registriert seit: May 2009

LV2019 (LV2021)
1995
DE_EN

10×××
Deutschland
RE: Spez. Format speichern
Hallo Martin,

4 einfache Schritte:
1. neue Datei öffnen, Header bis inklusive "#" reinschreiben
2. erstes Array in die Datei schreiben
3. "#" schreiben
4. zweites Array in die Datei schreiben
Fertig.

Woran hapert es?

Alle Beiträge dieses Benutzers finden
Diese Nachricht in einer Antwort zitieren to top
21.02.2018, 15:36
Beitrag #5

jg Offline
CLA & CLED
LVF-Team

Beiträge: 15.864
Registriert seit: Jun 2005

20xx / 8.x
1999
EN

Franken...
Deutschland
RE: Spez. Format speichern
Besser funktionieren wird IMHO Datei neu erstellen, weil: den richtigen Offset in einer bestehenden Datei ermitteln, das ist so eine Sache. Und wenn dann die Länge der zu überschreibenden Strings nicht mit der bestehenden Länge übereinstimmt, dann hast du plötzlich am Ende der Datei Werte drinnen stehen, mit denen du nichts anfangen kannst.

Außerdem sehe ich in deinem Screenshot, dass dein Header u.a. ein Datum enthält, ich nehme mal an, da soll ein aktuelles Datum rein...

Gruß, Jens

Wer die erhabene Weisheit der Mathematik tadelt, nährt sich von Verwirrung. (Leonardo da Vinci)

!! BITTE !! stellt mir keine Fragen über PM, dafür ist das Forum da - andere haben vielleicht auch Interesse an der Antwort!

Einführende Links zu LabVIEW, s. GerdWs Signatur.
Alle Beiträge dieses Benutzers finden
Diese Nachricht in einer Antwort zitieren to top
22.02.2018, 16:29
Beitrag #6

MartinNewBee Offline
LVF-Grünschnabel
*


Beiträge: 20
Registriert seit: Jan 2018

2016
2016
EN



RE: Spez. Format speichern
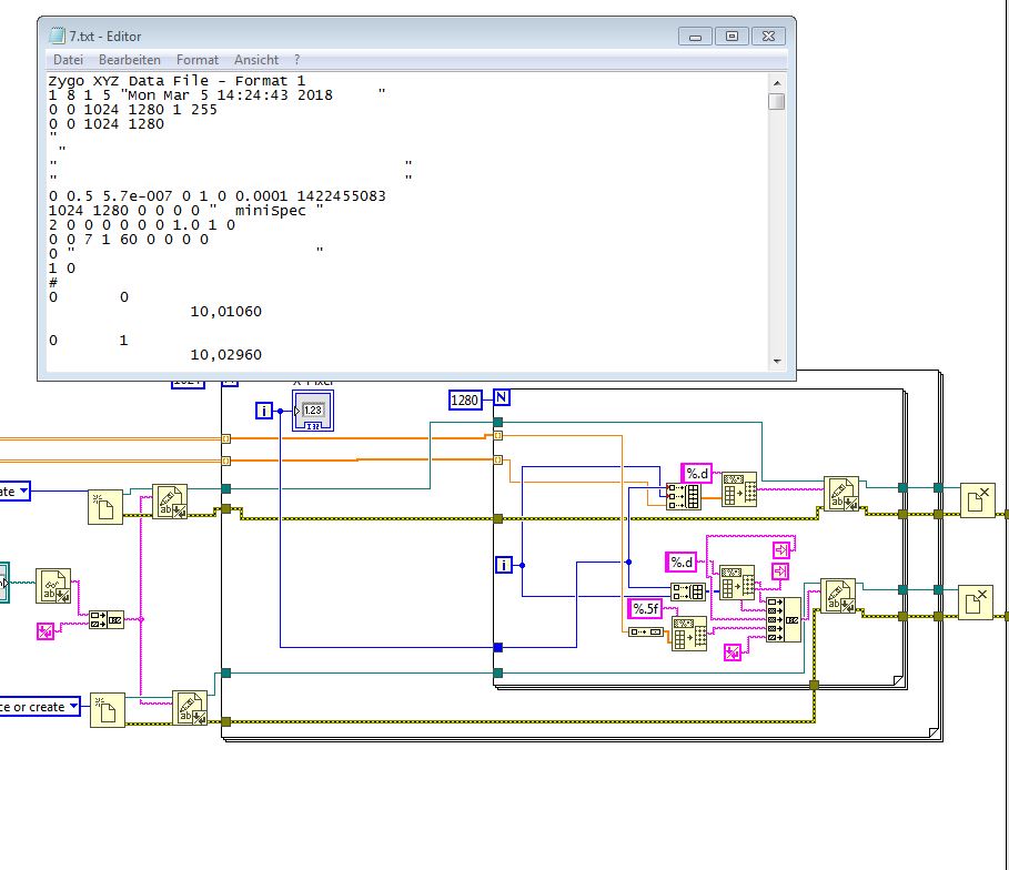
Hallo, danke für eure Hilfe hab jetzt alles hinbekommen bis auf eine Kleinigkeit. Ich hab ein Bild davon gemacht. Was muss ich in meiner Programmierung ändern damit die (%.d) und die (%.5f) in eine Zeile geschrieben werden.

Danke euch


Angehängte Datei(en) Thumbnail(s)
   
Alle Beiträge dieses Benutzers finden
Diese Nachricht in einer Antwort zitieren to top
Anzeige
22.02.2018, 16:34
Beitrag #7

GerdW Offline
______________
LVF-Team

Beiträge: 17.540
Registriert seit: May 2009

LV2019 (LV2021)
1995
DE_EN

10×××
Deutschland
RE: Spez. Format speichern
Hallo Martin,

ArrayToSpreadsheetString hängt immer ein Zeilenende hinten an den String ran, dass musst du beachten oder selbst wieder löschen.
TrimWhitespace kann hierbei hilfreich sein…

Alle Beiträge dieses Benutzers finden
Diese Nachricht in einer Antwort zitieren to top
22.02.2018, 16:58
Beitrag #8

Freddy Offline
Oldtimer
****


Beiträge: 729
Registriert seit: Aug 2008

2019, 2020, 2021
1996
DE

76275
Deutschland
RE: Spez. Format speichern
Hallo Martin,
wenn Du nur eine Zahl in String formatieren möchtest, dann mach das mit "In String formatieren"

Gruß
Freddy


Angehängte Datei(en) Thumbnail(s)
   

Einführende Links zu LabVIEW, s. GerdWs Signatur.
Webseite des Benutzers besuchen Alle Beiträge dieses Benutzers finden
Diese Nachricht in einer Antwort zitieren to top
23.02.2018, 13:07
Beitrag #9

MartinNewBee Offline
LVF-Grünschnabel
*


Beiträge: 20
Registriert seit: Jan 2018

2016
2016
EN



RE: Spez. Format speichern
Huhu, danke Gerd. Hat alles geklappt.
Alle Beiträge dieses Benutzers finden
Diese Nachricht in einer Antwort zitieren to top
30
Antwort schreiben 


Möglicherweise verwandte Themen...
Themen Verfasser Antworten Views Letzter Beitrag
  Messwerte im *.hdf Format speichern Triax 7 10.502 01.10.2014 09:48
Letzter Beitrag: GerdW
  Array aus Clustern in ein Datei-Format speichern? che-salih 6 9.206 17.11.2013 17:19
Letzter Beitrag: che-salih
  STDF-Format lambda89 11 14.434 21.09.2011 12:28
Letzter Beitrag: lambda89
  Daten aus Cluster in tdms Format speichern mrstrom 5 10.857 27.12.2010 11:03
Letzter Beitrag: macmarvin
  Format Strings physiker13 20 36.202 05.08.2010 10:12
Letzter Beitrag: Lucki

Gehe zu: