INFO: Dieses Forum nutzt Cookies...
Cookies sind für den Betrieb des Forums unverzichtbar. Mit der Nutzung des Forums erklärst Du dich damit einverstanden, dass wir Cookies verwenden.

Es wird in jedem Fall ein Cookie gesetzt um diesen Hinweis nicht mehr zu erhalten. Desweiteren setzen wir Google Adsense und Google Analytics ein.


Antwort schreiben 

Vision ROI



Wenn dein Problem oder deine Frage geklärt worden ist, markiere den Beitrag als "Lösung",
indem du auf den "Lösung" Button rechts unter dem entsprechenden Beitrag klickst. Vielen Dank!

22.08.2006, 10:04 (Dieser Beitrag wurde zuletzt bearbeitet: 19.01.2007 20:38 von Dennis.Moser.)
Beitrag #21

Fritz Offline
LVF-Grünschnabel
*


Beiträge: 45
Registriert seit: Jul 2005



kA



Vision ROI
Hallo
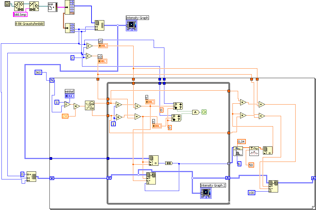
nachdem die Beschaffung von IMAQ bzw "Builder" doch schwierig ist, habe ich das Problem ohne IMAG gelöst bzw. zu lösen versucht. (Nachdem ich unterrichte habe ich das Lizenz-Problem nicht. Gott sei Dank)


Das Programm ist ohne Unterprogramm aufgebaut. Das hat den Vorteil, dass es leichter auf einen anderen Rechner zu übertragen ist. Es ist mit der Bilddatei (bild.bmp) in einen Ordner zu kopieren und nur zu starten.

Aufbau:
1.Das BMP-Bild (Grau 8 Bit ) wird in ein 2D Array geschrieben und ausgegeben
2.Bildmittelpunkt bestimmen
3.Strahlenförmig wird vom Bildmittelpunkt nach außen das Bild durchsucht
4.Von den Werten wird das Maximum bestimmt. Das erfolgt durch Tiefpass-Filer und Peak-Detektor.
(Durch die Tiepassfilterung bzw das Einschwingen wird das Maximum außen gezogen. Diesen Algorithmus könnte man noch schlauer programmieren.)
5.Eintrag in einen xy Graphen.


Gruß
Fritz

Ohne_Imaq.vi Version 8 Source
Bild.bmp Ausgangsbild
Ohne_Imaq_72 Von LabVIEW 8 auf 7.2 zurückverwandelter Code
Ohne_Imagp.png Frontpanel als Bild
Ohne_Imagd.png Programm als Bild

PS
meine LabVIEW Beispiele
http://schulen.eduhi.at/htlbraunau/lehre...tz/Labbsp/


Angehängte Datei(en) Thumbnail(s)
           

Sonstige .vi  Ohne_Imag.vi (Größe: 37,42 KB / Downloads: 248)

Sonstige .vi  Ohne_Imag_72.vi (Größe: 83,39 KB / Downloads: 250)
Webseite des Benutzers besuchen Alle Beiträge dieses Benutzers finden
Diese Nachricht in einer Antwort zitieren to top
Anzeige
23.08.2006, 10:23
Beitrag #22

caveman Offline
LVF-Grünschnabel
*


Beiträge: 14
Registriert seit: Aug 2006

8.0.1
2003
kA


Deutschland
Vision ROI
' schrieb:Hallo
nachdem die Beschaffung von IMAQ bzw "Builder" doch schwierig ist, habe ich das Problem ohne IMAG gelöst bzw. zu lösen versucht. (Nachdem ich unterrichte habe ich das Lizenz-Problem nicht. Gott sei Dank)
Das Programm ist ohne Unterprogramm aufgebaut. Das hat den Vorteil, dass es leichter auf einen anderen Rechner zu übertragen ist. Es ist mit der Bilddatei (bild.bmp) in einen Ordner zu kopieren und nur zu starten.

Aufbau:
1.Das BMP-Bild (Grau 8 Bit ) wird in ein 2D Array geschrieben und ausgegeben
2.Bildmittelpunkt bestimmen
3.Strahlenförmig wird vom Bildmittelpunkt nach außen das Bild durchsucht
4.Von den Werten wird das Maximum bestimmt. Das erfolgt durch Tiefpass-Filer und Peak-Detektor.
(Durch die Tiepassfilterung bzw das Einschwingen wird das Maximum außen gezogen. Diesen Algorithmus könnte man noch schlauer programmieren.)
5.Eintrag in einen xy Graphen.
Gruß
Fritz

Ohne_Imaq.vi Version 8 Source
Bild.bmp Ausgangsbild
Ohne_Imaq_72 Von LabVIEW 8 auf 7.2 zurückverwandelter Code
Ohne_Imagp.png Frontpanel als Bild
Ohne_Imagd.png Programm als Bild

PS
meine LabVIEW Beispiele
http://schulen.eduhi.at/htlbraunau/lehre...tz/Labbsp/

wow. Da hat sich mal jemand richtig Arbeit gemacht. Auf so einen Lösungsansatz zu kommen ist gar nicht so leicht. Ich werde mir das gleich mal in ruhe anschaun und versuchen nachzuvollziehen was genau das passiert Smile
Auf jeden Fall schon mal vielen Dank für euren Ganzen Tipps und Hilfen.

Liebe Grüße
caveman
Alle Beiträge dieses Benutzers finden
Diese Nachricht in einer Antwort zitieren to top
23.08.2006, 19:10
Beitrag #23

Mr.T Offline
LVF-SeniorMod


Beiträge: 1.007
Registriert seit: Jun 2005

2009
2005
kA

88400
Deutschland
Vision ROI
Ich hab´s gefunden.

Die heissen ASK, unter http://www.asknet.de!

Gruß

Mit einem freundlichen Wort und etwas Gewalt erreicht man viel mehr als nur mit einem freundlichen Wort. [...Marcus zu Lennier, B5]
Alle Beiträge dieses Benutzers finden
Diese Nachricht in einer Antwort zitieren to top
27.08.2006, 15:31
Beitrag #24

caveman Offline
LVF-Grünschnabel
*


Beiträge: 14
Registriert seit: Aug 2006

8.0.1
2003
kA


Deutschland
Vision ROI
' schrieb:Hallo
das Beispiel habe ich mit dem "Vison Assistent" ausprogrammiert. Man kann das im beiliegenden PDF_File sehen. Zusätzlich ist die skr-Datei im Anhang.
Für diejenigen die LV 8 haben ist auch die .VI Dadei im Anhang

mfg
Fritrz


Hallo Fritz

Ich habe jetzt endlich LabVIEW 8 und Vision dazu und wollte dein Programm mal ausprobieren, aber leider kann er das template mit dem tiefpassfilter nicht finden. Leider weis ich nicht was du da drin gemacht hast, mit einem normalen tiefpass funktioniert es jedenfalls leider nicht. Kannst du dieses Template noch nachreichen?

Danke schon mal
Alle Beiträge dieses Benutzers finden
Diese Nachricht in einer Antwort zitieren to top
27.08.2006, 19:51
Beitrag #25

Mr.T Offline
LVF-SeniorMod


Beiträge: 1.007
Registriert seit: Jun 2005

2009
2005
kA

88400
Deutschland
Vision ROI
Hallo,

ich schieße mal quer und wollte fragen, wie exakt Du den Rand (möchtest Du den Inneren oder den Äusseren?) nachgebildet brauchst? Kommt es da auf jedes Pix an, oder reicht Dir die Dilation? Ist das Bild tatsächlich ein Farbbild?

Anbei ein kurzes alternativ Beispiel
Die Anzahl der Iterationen der Dilation ist nicht notwendigwer weise 2. Je seltener Du Dilation durchführst, desto genauer bleibt der Rand erhalten.

Gruß!


Angehängte Datei(en)
Sonstige .vi  Skeleton.vi (Größe: 65,93 KB / Downloads: 254)

Mit einem freundlichen Wort und etwas Gewalt erreicht man viel mehr als nur mit einem freundlichen Wort. [...Marcus zu Lennier, B5]
Alle Beiträge dieses Benutzers finden
Diese Nachricht in einer Antwort zitieren to top
28.08.2006, 11:15
Beitrag #26

Fritz Offline
LVF-Grünschnabel
*


Beiträge: 45
Registriert seit: Jul 2005



kA



Vision ROI
Hallo Caveman
Hallo Mr.T.

die letzte Lösung von MR.T. glaube ich, schon sehr gut. (open/close - Methode). Falls aber Caveman kein IMAQ zu verfügung hat, habe ich noch einem Beitrag (vi), der elementar programmiert ist. Die Filterfunktion, die ich im letzen Beitrag verwendet habe, ist nicht im Basispaket von LabVIEW. Jetzt sind die die "Express Funktionen" für Filtlter und Maximalsuche eingesetzt, sodass es auch mit dem Basispaket funktionieren sollte.

Mit
freundlichen Grüssen
Fritz

Meine LabVIEW-Beispiele:
http://schulen.eduhi.at/htlbraunau/lehrer/...bbsp/index.html


Angehängte Datei(en)
Sonstige .vi  Ohne_Imag2.vi (Größe: 208,75 KB / Downloads: 238)
Webseite des Benutzers besuchen Alle Beiträge dieses Benutzers finden
Diese Nachricht in einer Antwort zitieren to top
Anzeige
28.08.2006, 11:19
Beitrag #27

caveman Offline
LVF-Grünschnabel
*


Beiträge: 14
Registriert seit: Aug 2006

8.0.1
2003
kA


Deutschland
Vision ROI
' schrieb:Hallo,

ich schieße mal quer und wollte fragen, wie exakt Du den Rand (möchtest Du den Inneren oder den Äusseren?) nachgebildet brauchst? Kommt es da auf jedes Pix an, oder reicht Dir die Dilation? Ist das Bild tatsächlich ein Farbbild?

Anbei ein kurzes alternativ Beispiel
Die Anzahl der Iterationen der Dilation ist nicht notwendigwer weise 2. Je seltener Du Dilation durchführst, desto genauer bleibt der Rand erhalten.

Gruß!


Hallo

Also bei meinen Bildern handelt es sich tatsächlich um Farbbilder, wobei es ja kein Problem ist, die vorher in Garyscale umzuwandeln.
Der Rand muss nicht 100%ig genau sein, aber schon sehr nah ans Orginal ran kommen.

Um das ganze mal genauer zu beschreiben, was ich vor habe:
Ich habe Prifilaufnahmen eines Ganges. Dieses Profil soll als eine ein Pixel breite Linie später dargestellt werden. Auf dieser Linie sollen dann in bestimmten Abständen Punkte gesetzt werden. Die sind für die weitere Verarbeitung und darstellung wichtig, aber soweit denke ich jetzt noch nicht Smile
Auf jeden Fall sollen die Punktwerte, also die Koordinaten, erstmal gespeichert werden in einer Datei.

als kleines Beispiel habe ich mal ein Bild von einem Höhleneingang hinzugefügt. Ist zwar noch nicht 100%ig das was später ausgelesen werden soll, aber hier gibt es noch einen größeren Kontrast zwischen hell und dunkel und ist somit noch etwas einfacher auszulesen.

Gruß
Alle Beiträge dieses Benutzers finden
Diese Nachricht in einer Antwort zitieren to top
30
Antwort schreiben 


Möglicherweise verwandte Themen...
Themen Verfasser Antworten Views Letzter Beitrag
  NI Vision Builder Projekt -> NI Vision Developemnet bolle 8 14.022 08.01.2009 09:07
Letzter Beitrag: bolle
  Vision und Vision ACQ Runtime Lizenzen gottfried 4 8.056 06.08.2008 20:44
Letzter Beitrag: Curtis Newton
  Unterschied "NI Vision Acquisition" und "IMAQ Vision" chs 3 10.517 01.09.2006 19:52
Letzter Beitrag: Mr.T
  IMAQ Vision Acquisition = IMAQ Vision?? tomey 0 6.462 15.08.2006 12:36
Letzter Beitrag: tomey

Gehe zu: