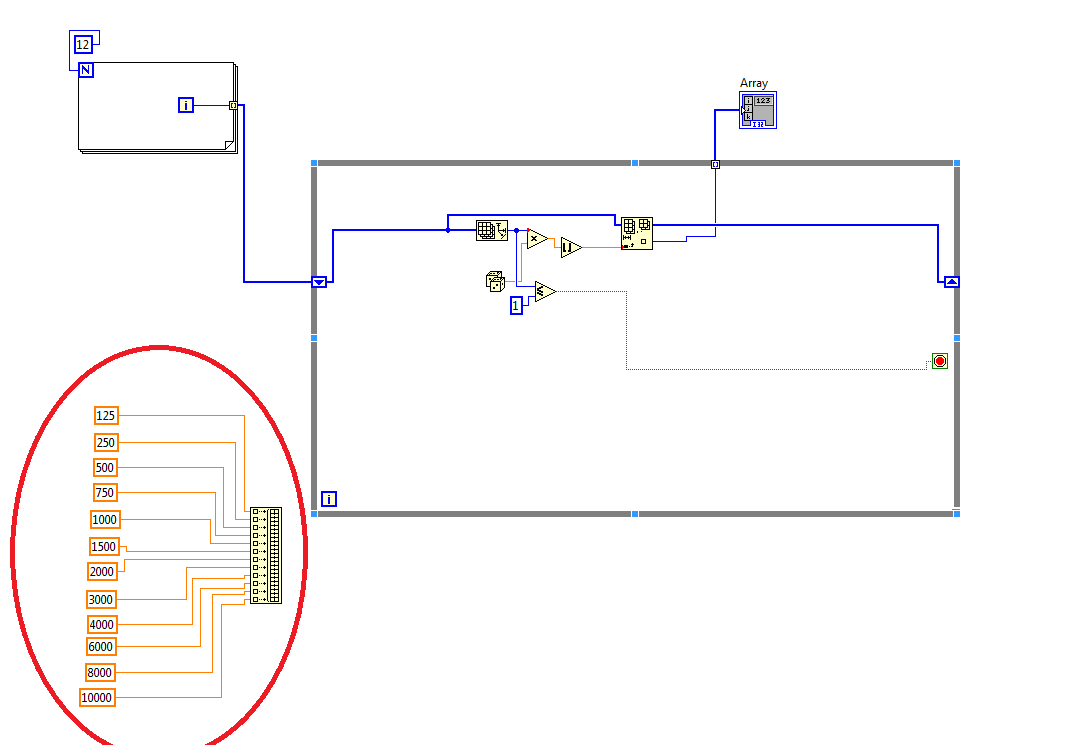
Zufallswerte aus Array auswählen |
Wenn dein Problem oder deine Frage geklärt worden ist, markiere den Beitrag als "Lösung",
indem du auf den "Lösung" Button rechts unter dem entsprechenden Beitrag klickst. Vielen Dank!
| 30
|
|
|
| Möglicherweise verwandte Themen... | |||||
| Themen | Verfasser | Antworten | Views | Letzter Beitrag | |
| Plots mit Dropdown Menü auswählen | vivianlee | 1 | 1.532 |
17.06.2025 19:04 Letzter Beitrag: GerdW |
|
| Auswählen von Plots | LeonTobi | 18 | 14.197 |
20.01.2012 16:31 Letzter Beitrag: LeonTobi |
|
| Plots auswählen | nini0803 | 6 | 6.923 |
27.10.2011 06:52 Letzter Beitrag: jg |
|
| Plots auswählen zur Anzeige im Graph | donoka | 13 | 13.363 |
27.01.2009 17:05 Letzter Beitrag: kstein |
|









Vielen Dank,