INFO: Dieses Forum nutzt Cookies...
Cookies sind für den Betrieb des Forums unverzichtbar. Mit der Nutzung des Forums erklärst Du dich damit einverstanden, dass wir Cookies verwenden.

Es wird in jedem Fall ein Cookie gesetzt um diesen Hinweis nicht mehr zu erhalten. Desweiteren setzen wir Google Adsense und Google Analytics ein.


Antwort schreiben 

mehrere Signale in ein Graph/1-wire Temperaturmessung



Wenn dein Problem oder deine Frage geklärt worden ist, markiere den Beitrag als "Lösung",
indem du auf den "Lösung" Button rechts unter dem entsprechenden Beitrag klickst. Vielen Dank!

28.08.2007, 12:13
Beitrag #1

Patrick523 Offline
LVF-Neueinsteiger


Beiträge: 4
Registriert seit: Aug 2007

8.5
2007
kA

40667
Deutschland
mehrere Signale in ein Graph/1-wire Temperaturmessung
Hi,

ich bin recht neu in LabVIEW und habe ein "kleines" Problem. Habe auch schon versucht Beispiele zu nutzen oder mir sonstige Anregungen zu holen, hat nichts wirklich funktioniert.

Zu meinem Problem:

Mein Ziel ist die Darstellung von Temperaturkurven mittels 1-wire Temperatursensoren. Dabei können mehrere Sensoren vorhanden sein, aber alle Signale sollen zusammen in ein Graph.

Die Werte werden über eine Treiber DLL in LabVIEW eingelesen und dort zyklisch in einem Array abgelegt. Dabei werden die Sensoren immer einer nach dem anderen abgefragt und jeweils Temperatur und ID des Sensors abgelegt:

   
   

Da die Daten schonmal in LabVIEW sind, sollte der Rest eigentlich nicht so kompliziert sein, aber ich weiss nicht wie ich das Array so umforme, dass es nach ID sortiert ist und die Temperaturwerte (am besten mit Zeitstempel) in einem Graph kontinuierlich anzeigt.

Wäre schön, wenn jemand dafür eine Lösung hat.

Schöne Grüße

Patrick
Alle Beiträge dieses Benutzers finden
Diese Nachricht in einer Antwort zitieren to top
Anzeige
28.08.2007, 13:29 (Dieser Beitrag wurde zuletzt bearbeitet: 28.08.2007 13:38 von Lucki.)
Beitrag #2

Lucki Offline
Tech.Exp.2.Klasse
LVF-Team

Beiträge: 7.699
Registriert seit: Mar 2006

LV 2016-18 prof.
1995
DE

01108
Deutschland
mehrere Signale in ein Graph/1-wire Temperaturmessung
Die Umformung müßte man so machen - aber kompliziert ist es schon:
   
Es wird bei jeder Ausführung je 1 neuer Messpunkt für jeden Sensor in das Diagr. eingetragen - mit Zeitstempel.
Alle Beiträge dieses Benutzers finden
Diese Nachricht in einer Antwort zitieren to top
29.08.2007, 08:18
Beitrag #3

Patrick523 Offline
LVF-Neueinsteiger


Beiträge: 4
Registriert seit: Aug 2007

8.5
2007
kA

40667
Deutschland
mehrere Signale in ein Graph/1-wire Temperaturmessung
Hi,

danke das hilft mir schonmal ein Stück weiter! Nur es bleibt weiterhin das Problem, das alle Sensoren in _einem_ Signal laufen. Zum verdeutlichen hab ich mal den Signalverlauf kopiert:

   

Es sind zwei Sensoren am Bus und einen davon habe ich in der Hand, der andere ist auf Zimmertemperatur. In dem Fall geht der Signalverlauf immer hoch und runter.
Ich müsste halt noch ne Möglichkeit haben festzulegen, dass wenn am ID Ausgang eine bestimmte ID auftaucht, der Wert dem 1. Signal zugeordnet wird, bei der nächsten ID dem 2. Signal und so weiter...

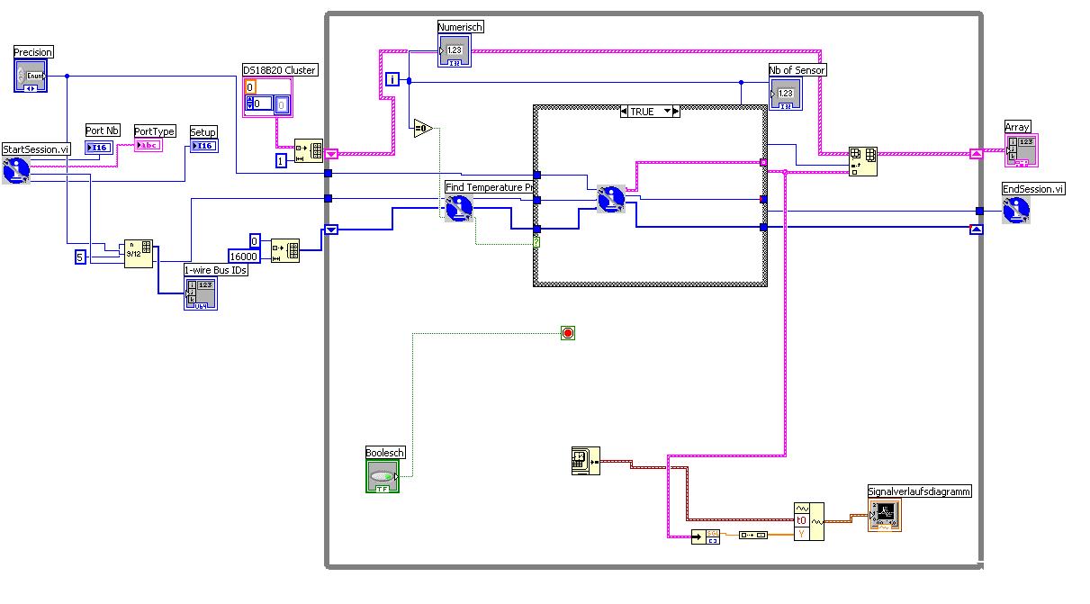
Hier mal das gesamte Blockdiagramm:

   

Hab die For-Schleife rausgenommen, hat so besser funktioniert weil an dem Ausgang den ich genommen hab eh ein Wert nach dem anderen ausgegeben wird.
Der obere Teil dient dem Auslesen der Temperaturwerte über ne DLL.

Wäre schön Ideen zu bekommen, ich sitze schon seit ein paar Tagen an dem Problem :-)

Viele Grüße

Patrick
Alle Beiträge dieses Benutzers finden
Diese Nachricht in einer Antwort zitieren to top
29.08.2007, 09:56 (Dieser Beitrag wurde zuletzt bearbeitet: 29.08.2007 09:58 von jg.)
Beitrag #4

jg Offline
CLA & CLED
LVF-Team

Beiträge: 15.864
Registriert seit: Jun 2005

20xx / 8.x
1999
EN

Franken...
Deutschland
mehrere Signale in ein Graph/1-wire Temperaturmessung
Rückfrage zum besseren Verständnis: Deine Sensor-ID besteht wirklich aus einem Array aus 8 Zahlen (U8)??

Mglw. Lösungsweg: Du musst halt noch einen Vergleich machen, zu welchem Sensor jetzt welche Temperatur gehört. Sprich, Sensor-ID nach dem Cluster-Unbundle (Vorschlag Lucki) noch mit bestehenden ID's vergleichen o.ä. und dann z.B. in Casestruktur entsprechend verschiedenen Graphen zuordnen.

MfG, Jens

Wer die erhabene Weisheit der Mathematik tadelt, nährt sich von Verwirrung. (Leonardo da Vinci)

!! BITTE !! stellt mir keine Fragen über PM, dafür ist das Forum da - andere haben vielleicht auch Interesse an der Antwort!

Einführende Links zu LabVIEW, s. GerdWs Signatur.
Alle Beiträge dieses Benutzers finden
Diese Nachricht in einer Antwort zitieren to top
29.08.2007, 14:43
Beitrag #5

Lucki Offline
Tech.Exp.2.Klasse
LVF-Team

Beiträge: 7.699
Registriert seit: Mar 2006

LV 2016-18 prof.
1995
DE

01108
Deutschland
mehrere Signale in ein Graph/1-wire Temperaturmessung
' schrieb:danke das hilft mir schonmal ein Stück weiter! Nur es bleibt weiterhin das Problem, das alle Sensoren in _einem_ Signal laufen. Zum verdeutlichen hab ich mal den Signalverlauf kopiert:
Das ärgert mich ja direkt: Mein Vorgabe, Dir Dir angeblich "ein Stück weiter hilft", übernimmst Du nicht mal andeutungsweise und beschwerst Dich dann, daß die Signaltrennung nach wie vor nicht funktioniert. Dazu kann ich nur sagen: Es funktioniert, und eine andere so einfache Möglichkeit als wie ich es gezeigt habe gibt es nicht. (Die wesentlich umständliche Variante ist mit XY-Graphen und selbst erstelltem Pufferspeicher)
Alle Beiträge dieses Benutzers finden
Diese Nachricht in einer Antwort zitieren to top
29.08.2007, 14:58
Beitrag #6

jg Offline
CLA & CLED
LVF-Team

Beiträge: 15.864
Registriert seit: Jun 2005

20xx / 8.x
1999
EN

Franken...
Deutschland
mehrere Signale in ein Graph/1-wire Temperaturmessung
' schrieb:Das ärgert mich ja direkt: Mein Vorgabe, Dir Dir angeblich "ein Stück weiter hilft", übernimmst Du nicht mal andeutungsweise und beschwerst Dich dann, daß die Signaltrennung nach wie vor nicht funktioniert. Dazu kann ich nur sagen: Es funktioniert, und eine andere so einfache Möglichkeit als wie ich es gezeigt habe gibt es nicht. (Die wesentlich umständliche Variante ist mit XY-Graphen und selbst erstelltem Pufferspeicher)
Hallo, Lucki,
da muss ich dir aber teilweise widersprechen. Schau doch mal unten rechts in sein BD, da hat er doch deine Aufteilung versucht zu verwirklichen. Ich ahne ja, was Patrick wirklich will, aber das hat er bisher noch nicht so klar ausgedrückt. So wie ich das sehe, ist sein Array (wobei jedes Array-Element einen Cluster enthält, der aus der Temperatur und der Sensor-ID besteht) eine Aneinanderreihung der eingelesenen Werte, wobei die Reihenfolge der verschiedenen Sensoren nicht immer gleich ist, sprich mal ist die Temperatur von Sensor 1 eingelesen, dann Sensor 3, dann Sensor 1, dann Sensor 2.
Was er wohl will, ist für jeden Sensor eine Plot innerhalb des Graphen. Dazu braucht es halt noch etwas Abfrage-Logik der Sensor-ID (die leider auch ein Array ist). Müsste auch ohne Ringpuffer und XY-Graphen gehen.
MfG, Jens

Wer die erhabene Weisheit der Mathematik tadelt, nährt sich von Verwirrung. (Leonardo da Vinci)

!! BITTE !! stellt mir keine Fragen über PM, dafür ist das Forum da - andere haben vielleicht auch Interesse an der Antwort!

Einführende Links zu LabVIEW, s. GerdWs Signatur.
Alle Beiträge dieses Benutzers finden
Diese Nachricht in einer Antwort zitieren to top
Anzeige
29.08.2007, 15:28
Beitrag #7

Lucki Offline
Tech.Exp.2.Klasse
LVF-Team

Beiträge: 7.699
Registriert seit: Mar 2006

LV 2016-18 prof.
1995
DE

01108
Deutschland
mehrere Signale in ein Graph/1-wire Temperaturmessung
' schrieb:Hallo, Lucki,
da muss ich dir aber teilweise widersprechen. Schau doch mal unten rechts in sein BD, da hat er doch deine Aufteilung versucht zu verwirklichen.

Ja gut, ich nehme das "nicht einmal andeutungsweise verwirklicht" zurück. Es ist aber klar, daß so nur ein einziger Plot dargestellt werden kann. Mehrere Plots setzen ein Array von Signalverläufen (bestehend hier nur aus je einem einzigen Datenpunkt mit Zeitstempel) voraus.

Patrik hatte ursprünglich eine klare Vorgabe gemacht: Jeder Messwert besteht aus den Datenwerten von allen Kanälen. Es gibt ein Array von Clustern, wobei jeder dieser Cluster (neben etwas anderem) einen Datenpunkt eines Kanal enthält.

Jetzt auf einmal wird ein VI aufgetischt, in dem es ein solches Objekt gar nicht gibt. Es gibt nur das einfache Cluster, und es ist nicht durchzublicken, wie die Datenerfassung jetzt funktioniert. Vielleicht Kanal 0,1,2...7,0,1...7,0...
Alle Beiträge dieses Benutzers finden
Diese Nachricht in einer Antwort zitieren to top
29.08.2007, 16:23
Beitrag #8

jg Offline
CLA & CLED
LVF-Team

Beiträge: 15.864
Registriert seit: Jun 2005

20xx / 8.x
1999
EN

Franken...
Deutschland
mehrere Signale in ein Graph/1-wire Temperaturmessung
' schrieb:Patrik hatte ursprünglich eine klare Vorgabe gemacht: Jeder Messwert besteht aus den Datenwerten von allen Kanälen. Es gibt ein Array von Clustern, wobei jeder dieser Cluster (neben etwas anderem) einen Datenpunkt eines Kanal enthält.
Das ist gerade der Punkt, wo ich eben auch nicht 100-pro durchblicke. Hab ja auch schon rückgefragt (s. Beitrag #4, bisher keine Antwort). Meiner Meinung nach hat er mehrere Sensoren, Sensor-ID steht in Teil 2 von seinem Cluster, und er will mehrere Kurven (s. #1) (pro Sensor eine, nehm ich mal an) innerhalb eines Graphen darstellen. Wäre ja auch kein größeres Problem, aber ohne klare Angaben gibt es auch keine klaren Antworten.

Also Patrick, stell das mal bitte deutlich heraus, bevor Lucki und ich uns hier noch anfangen, zu streiten FightLol.

MfG, Jens

Wer die erhabene Weisheit der Mathematik tadelt, nährt sich von Verwirrung. (Leonardo da Vinci)

!! BITTE !! stellt mir keine Fragen über PM, dafür ist das Forum da - andere haben vielleicht auch Interesse an der Antwort!

Einführende Links zu LabVIEW, s. GerdWs Signatur.
Alle Beiträge dieses Benutzers finden
Diese Nachricht in einer Antwort zitieren to top
29.08.2007, 21:23 (Dieser Beitrag wurde zuletzt bearbeitet: 22.12.2007 22:06 von jg.)
Beitrag #9

Lucki Offline
Tech.Exp.2.Klasse
LVF-Team

Beiträge: 7.699
Registriert seit: Mar 2006

LV 2016-18 prof.
1995
DE

01108
Deutschland
mehrere Signale in ein Graph/1-wire Temperaturmessung
Hier mal ein lauffähiges Programm zum Herumspielen

(VI LV 8.2)


Angehängte Datei(en)
Sonstige .vi  Umformung.vi (Größe: 28,31 KB / Downloads: 308)
Alle Beiträge dieses Benutzers finden
Diese Nachricht in einer Antwort zitieren to top
29.08.2007, 22:33
Beitrag #10

Patrick523 Offline
LVF-Neueinsteiger


Beiträge: 4
Registriert seit: Aug 2007

8.5
2007
kA

40667
Deutschland
mehrere Signale in ein Graph/1-wire Temperaturmessung
Hi allerseits,

es tut mir Leid wenn ich mich nicht klar ausgedrückt habe und es zu Missverständnissen gekommen ist! Meine Beschreibung des Problems war wirklich recht mangelhaft.

(Danke schonmal für das letzte VI, aber ich habe hier gerade kein LabVIEW, deswegen kann ich mir das erst morgen früh anschauen, soviel vorweg)

Nochmal ein paar Angaben:

ja das Array besteht aus einem Cluster aus dem Temperaturwert und der ID, die ist in 8 Hex Werte aufgeteilt. Ich hab auch gestern Abend schon zwei Sub-VIs geschrieben die mir diesen Wert in ein U64 umwandeln (zum einfacheren vergleichen) und vor dem einlesen der Werte ein Array anlegen, wo alle am Bus befindlichen IDs eingetragen werden (im Blockdiagramm links unter "1-wire Bus IDs").

Die einfachste Methode wäre ja evtl. das Array irgendwie so umzubiegen, dass LabVIEW das direkt versteht und ein Diagramm draus macht. Aber da ich nicht weiss ob das möglich ist hatte ich dann gedacht, ne Abfrage mittels des ID Arrays zu machen, a la wenn ID #1 kommt schreibe den aktuellen Wert in Graph #1 etc. (Sowas müsste ja theoretisch mit dem Index des ID Arrays gehen) Dabei hatte ich auch schon an eine Case Struktur gedacht, aber kann man das Variabel gestalten in Hinblick auf die Anzahl der Sensoren? Also muss man vorher die Anzahl der Sensoren kennen? Und wie genau man das jetzt nem Graphen zuordnet ist mir auch nicht klar. Ich nehme mal an man muss dann ein neues Array oder Cluster anlegen?

Achso und die Reihenfolge der Abfrage ist mE immer gleich, es gibt nur ne kurze Pause zwischen dem letzten Sensor und dann wieder dem ersten.

Viele Grüße

Patrick
Alle Beiträge dieses Benutzers finden
Diese Nachricht in einer Antwort zitieren to top
30
Antwort schreiben 


Möglicherweise verwandte Themen...
Themen Verfasser Antworten Views Letzter Beitrag
  XY Graph mehrere Plots Hubert R. 2 5.003 03.11.2022 08:45
Letzter Beitrag: Hubert R.
  mehrere Graphen im XY Graph seuk 4 8.066 10.01.2019 13:06
Letzter Beitrag: seuk
  Mehrere Plots in XY-Graph über einen Eigenschaftsknoten anzeigen tsa 2 7.821 22.01.2016 14:09
Letzter Beitrag: Lucki
  mehrere Plots in einem XY Graph darstellen tom181 14 31.174 29.08.2015 08:06
Letzter Beitrag: Lucki
  Dynamische Signale in Chart wie DBL-Signale Toklu 14 13.489 06.11.2014 15:39
Letzter Beitrag: Toklu
Question Mehrere Signale darstellen (EKG) XiGua89 32 30.608 30.06.2014 16:51
Letzter Beitrag: dauz

Gehe zu: