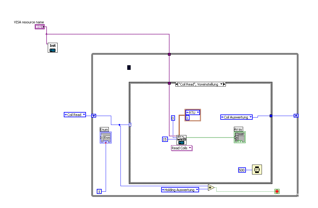
Case Struktur |
Wenn dein Problem oder deine Frage geklärt worden ist, markiere den Beitrag als "Lösung",
indem du auf den "Lösung" Button rechts unter dem entsprechenden Beitrag klickst. Vielen Dank!
| 30
|
|
|
| Nachrichten in diesem Thema |
|
Case Struktur - flizzer82 - 30.09.2010, 10:04
Case Struktur - TSC - 30.09.2010, 10:14
Case Struktur - flizzer82 - 30.09.2010, 10:21
Case Struktur - TSC - 30.09.2010, 10:32
Case Struktur - flizzer82 - 30.09.2010, 12:02
Case Struktur - TSC - 30.09.2010, 12:10
Case Struktur - stromflo - 07.10.2010 07:53
Case Struktur - GerdW - 07.10.2010, 08:01
Case Struktur - Martin Heller - 07.10.2010, 08:09
Case Struktur - stromflo - 07.10.2010, 08:13
Case Struktur - GerdW - 07.10.2010, 08:15
Case Struktur - stromflo - 07.10.2010, 08:22
Case Struktur - GerdW - 07.10.2010, 08:24
Case Struktur - stromflo - 07.10.2010, 08:27
Case Struktur - GerdW - 07.10.2010, 08:28
Case Struktur - stromflo - 07.10.2010, 08:33
Case Struktur - Martin Heller - 07.10.2010, 10:53
|
| Möglicherweise verwandte Themen... | |||||
| Themen | Verfasser | Antworten | Views | Letzter Beitrag | |
| Case-Struktur: Angegebener Case nicht vorhanden | braendy | 10 | 9.576 |
02.02.2021 15:05 Letzter Beitrag: Lucki |
|
| Case Struktur 2 Schleifendurchläufe verzögert True setzen aber sofort auf False | bachatero18 | 4 | 7.200 |
07.11.2020 14:08 Letzter Beitrag: Martin.Henz |
|
| CAN Nachrichten in Array verarbeiten und aus Case Struktur weiterverarbeiten | Tomate27 | 4 | 6.024 |
17.07.2020 13:30 Letzter Beitrag: Tomate27 |
|
| Steuerung, Case-Struktur | pixie_2 | 4 | 5.636 |
16.04.2020 14:30 Letzter Beitrag: GerdW |
|
| Event Case Ignoriert Tastendruck wenn in Gegenwart eines anderen "Leeren" Event Case | Ksanto | 8 | 10.519 |
23.10.2017 09:08 Letzter Beitrag: Ksanto |
|
| Case-Struktur führt True und False aus (Ereignisschleife) | HIMI | 11 | 11.745 |
24.08.2017 13:04 Letzter Beitrag: HIMI |
|






