INFO: Dieses Forum nutzt Cookies...
Cookies sind für den Betrieb des Forums unverzichtbar. Mit der Nutzung des Forums erklärst Du dich damit einverstanden, dass wir Cookies verwenden.

Es wird in jedem Fall ein Cookie gesetzt um diesen Hinweis nicht mehr zu erhalten. Desweiteren setzen wir Google Adsense und Google Analytics ein.


Antwort schreiben 

zeichen eines xy-graphen



Wenn dein Problem oder deine Frage geklärt worden ist, markiere den Beitrag als "Lösung",
indem du auf den "Lösung" Button rechts unter dem entsprechenden Beitrag klickst. Vielen Dank!

14.02.2006, 11:15
Beitrag #11

dreton Offline
LVF-Grünschnabel
*


Beiträge: 33
Registriert seit: Nov 2005



kA



zeichen eines xy-graphen
Hallo,

hab es nun mal so gemacht wie im Blockdiagramm klappt leider nicht.
Meine X-werte sind vom Typ "double" und die Y-werte "waveform" liegt es daran? Aus dem build Array vor dem XY-Plot kommt bei mir zumindest ein Cluster aus 1 Element raus das sollte ja so nicht sein oder?
Alle Beiträge dieses Benutzers finden
Diese Nachricht in einer Antwort zitieren to top
Anzeige
14.02.2006, 11:24
Beitrag #12

dreton Offline
LVF-Grünschnabel
*


Beiträge: 33
Registriert seit: Nov 2005



kA



zeichen eines xy-graphen
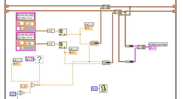
Hier mein problem. Nicht wundern hab nur nen teil rauskopiert.


So nun versteh ich gar nix mehr Cry
Hab nun alle möglichen Arten von Plots ausprobiert ging keiner. Dann hab ich einfach mal den XY-Plot aus den Beispiel von LabVIEW rauskopiert und in meinem Beispiel eingefügt und da gehts. Was mach ich denn falsch das sind doch die selben XY-Plots oder? Nun ja also hab ich mal ne Messung gestartet und nun aber immernoch das Problem das ich jetzt zwar 2 Graphen erhalte also richtigen Y-Werte aber der X-Wert sich im Plot nicht ändert (bleibt bei Null) sollte aber von -0.25 bis +0.25 laufen was er ja eigentlich auch macht nur im Plot nicht anzeigt.
Wer kann mir dazu (speziell warum der Plot aus dem Beispiel funktioniert aber meine eigenen nicht) was sagen? Achso und eventuell nochmal zu dieser Fehlermeldung: "Schwerer interner Fehler "undo.cpp" , Zeile 3019"
:roll:


Angehängte Datei(en)
Sonstige .vi  Problem.vi (Größe: 42,43 KB / Downloads: 309)
Alle Beiträge dieses Benutzers finden
Diese Nachricht in einer Antwort zitieren to top
14.02.2006, 19:01
Beitrag #13

ahlers01 Offline
LVF-Gelegenheitsschreiber
**


Beiträge: 143
Registriert seit: Feb 2005

7.1-2011
1993
DE_EN

38116
Deutschland
zeichen eines xy-graphen
[quote=dreton]Hier mein problem. Nicht wundern hab nur nen teil rauskopiert.


So nun versteh ich gar nix mehr


Angehängte Datei(en) Thumbnail(s)
       
Alle Beiträge dieses Benutzers finden
Diese Nachricht in einer Antwort zitieren to top
15.02.2006, 22:29
Beitrag #14

dreton Offline
LVF-Grünschnabel
*


Beiträge: 33
Registriert seit: Nov 2005



kA



zeichen eines xy-graphen
Hallo Ahlers,

vielen Dank für den Tip. Hab das Problem mit acquire waveform jetzt verstanden und es ersetzt. Jetzt funktioniert es...
Alle Beiträge dieses Benutzers finden
Diese Nachricht in einer Antwort zitieren to top
Antwort schreiben 


Möglicherweise verwandte Themen...
Themen Verfasser Antworten Views Letzter Beitrag
  Unterteilungswerte eines Graphen 83DM 1 4.104 15.03.2017 17:03
Letzter Beitrag: 83DM
  Identisches Abbild eines Graphen erstellen mez15 2 4.904 13.03.2017 16:33
Letzter Beitrag: mez15
  Darstellen eines definierten Bereiches in einem XY-Graphen in einer laufenden Messung Poepsken 7 10.761 23.03.2016 15:49
Letzter Beitrag: Lucki
  Variables Festlegen der Zeitachse eines Graphen DoktorDER 5 10.068 25.11.2011 18:36
Letzter Beitrag: GerdW
  Darstellung eines XY-Graphen chip777 3 15.845 10.05.2011 19:56
Letzter Beitrag: jg
  Ermittlung der Plotanzahl eines Graphen GT123 2 5.018 03.12.2010 12:47
Letzter Beitrag: Kasi

Gehe zu: