INFO: Dieses Forum nutzt Cookies...
Cookies sind für den Betrieb des Forums unverzichtbar. Mit der Nutzung des Forums erklärst Du dich damit einverstanden, dass wir Cookies verwenden.

Es wird in jedem Fall ein Cookie gesetzt um diesen Hinweis nicht mehr zu erhalten. Desweiteren setzen wir Google Adsense und Google Analytics ein.


Antwort schreiben 

Mittelwertskurve nach Trigger aufnehmen



Wenn dein Problem oder deine Frage geklärt worden ist, markiere den Beitrag als "Lösung",
indem du auf den "Lösung" Button rechts unter dem entsprechenden Beitrag klickst. Vielen Dank!

12.04.2010, 16:24
Beitrag #1

hubsi Offline
LVF-Grünschnabel
*


Beiträge: 12
Registriert seit: Sep 2008

2009
2008
de

82281
Deutschland
Mittelwertskurve nach Trigger aufnehmen
Hallo zusammen,

ich bräuchte etwas Hilfe. Ich weis nicht wirklich wie ich andie Sache rangehen soll. Bin kein Lab View Spezialist.

Zum Problem:

Ich lese mit LabVIEW 2009 ein Testo 526 aus. Damit wird das Druckprofil eines Patienten aufgenommen, der an einem Ventil atmet. Dieses Druckprofil würde ich nun gerne über die gesamte Dauer mitteln und online darstellen. Ich möchte sehen wie sich diese Mittelwertskurve von Atemzug zu Atemzug ändert.

Soll heißen:
Mein Triggerwert liegt bei 1mbar, d.h. sobald der Patient anzieht soll mir LabVIEW in Abständen von 250 ms ca 40 Werte (also 10s) aufnehmen und in einem Diagramm darstellen. Beim nächsten Atemzug sollen wieder 40 Werte aufgenommen werden und im Diagramm soll dann der Mittelwert aus beiden Atemzügen dargestellt werden.

Einen Trigger und Atemzugszähler hab ich schon hingekriegt.

Ich brächte also einen Denkanstoss wie ich LabVIEW dazu bringe mit Beginn des Triggers alle 250 ms Werte zu speichern und daraus immer den Mittelwert aller Messungen darzustellen.

Ich bin dankbar für jeden Tipp. Muss wohl mit Arrays funktionieren, aber ich hab keine Ahnung wie ich anfangen soll, dafür reicht mein LabVIEW Wissen nicht aus.

Anbei noch ein Screenshot des aktuellen Programms.

Gruße Martin


   
Alle Beiträge dieses Benutzers finden
Diese Nachricht in einer Antwort zitieren to top
Anzeige
12.04.2010, 17:55
Beitrag #2

Y-P Offline
☻ᴥᴥᴥ☻ᴥᴥᴥ☻
LVF-Team

Beiträge: 12.612
Registriert seit: Feb 2006

Developer Suite Core -> LabVIEW 2015 Prof.
2006
EN

71083
Deutschland
Mittelwertskurve nach Trigger aufnehmen
Ich weiß jetzt nicht was Deine Express-VIs und anderen SubVIs machen, aber wenn Du nur alle 250 ms was einlesen musst, dann kannst Du das problemlos auch per Softwaretiming machen, d.h. sobald Dein Wert > 1mbar ist, springst Du in eine For-Schleife mit 40 Durchläufen und einer Verzögerung von 250 ms. Und in jedem Durchlauf liest Du dann einen Wert ein.

Offtopic: Wenn Du LabVIEW 2009 hast, dann schreib' das doch bitte auch in Dein Profil. Also bitte: Profil_ergaenzen.

Gruß Markus

--------------------------------------------------------------------------
Bitte stellt mir keine Fragen über PM, dafür ist das Forum da - andere haben vielleicht auch Interesse an der Antwort !!
--------------------------------------------------------------------------
Alle Beiträge dieses Benutzers finden
Diese Nachricht in einer Antwort zitieren to top
12.04.2010, 19:09
Beitrag #3

hubsi Offline
LVF-Grünschnabel
*


Beiträge: 12
Registriert seit: Sep 2008

2009
2008
de

82281
Deutschland
Mittelwertskurve nach Trigger aufnehmen
Hallo Markus,

danke für deine Antwort. Profildaten wurden aktualisiert Big Grin

Das mit der FOR Schleife hab ich vorhin auch noch probiert. Aber wie krieg ich das hin, dass dann diese Werte über die FOR Schleife in ein Array laufen und dort immer der Mittelwert gebildet wird. Ich bin mir nicht im Klarem wie ich es anstellen soll, dass er mit jedem neuen Atemzug die Werte des vorherigen aufsummiert und den Mittelwert bildet.

Ich hab mir vorgestellt, dass er die 40 Werte mit der FOR Schleife ausliest und in ein Array schreibt. In der nächsten Runde muss er ja die neuen Werte dazu addieren und durch 2 Teilen und aus dem Array soll er dann auch ständig einen Graphen anzeigen.

Aber wie programmier ich das? Ich weis nicht wie ich ein entsprechendes Array erzeuge und es dann darstelle.


Zur info noch zu meinen Express VI´s:

Ich erzeuge ingesamt 3 XY Graphen. Die x-Achse ist immer die Zeit. Ein Y-Wert ist das Drucksignal. Das wird einmal über die Ln-Funktion in Fluss umgerechnet und dieses Zur Volumenkurve aufintegriert.

Das Ding mit Trigger Gate und Statistik ist aus den LabVIEW Beispielen. Das zählt schlichtweg die Atemzüge.

Die Sub Vi´s sind direkt von Testo und wurden nicht verändert. Sie messen das Drucksignal über einen COM Port. Letztlich brauch ich nur den Wert abgreifen, der aus dem testo meas. kommt.


Aber wie gesagt weis ich nicht was ich am besten machen sollte um mein Problem zu lösen. Sequenzstruktur oder FOR Schleife oder While in While Schleife, oder Case.....



Vielen Dank für jede Hilfe

Gruß Martin
Alle Beiträge dieses Benutzers finden
Diese Nachricht in einer Antwort zitieren to top
13.04.2010, 06:40
Beitrag #4

Y-P Offline
☻ᴥᴥᴥ☻ᴥᴥᴥ☻
LVF-Team

Beiträge: 12.612
Registriert seit: Feb 2006

Developer Suite Core -> LabVIEW 2015 Prof.
2006
EN

71083
Deutschland
Mittelwertskurve nach Trigger aufnehmen
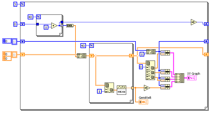
Hier ein Bsp. (falls Du so gemeint hast):

Sonstige .vi  Mittelwert.vi (Größe: 13,18 KB / Downloads: 282)

Lv09_img2
   

Gruß Markus

--------------------------------------------------------------------------
Bitte stellt mir keine Fragen über PM, dafür ist das Forum da - andere haben vielleicht auch Interesse an der Antwort !!
--------------------------------------------------------------------------
Alle Beiträge dieses Benutzers finden
Diese Nachricht in einer Antwort zitieren to top
13.04.2010, 10:18
Beitrag #5

hubsi Offline
LVF-Grünschnabel
*


Beiträge: 12
Registriert seit: Sep 2008

2009
2008
de

82281
Deutschland
Mittelwertskurve nach Trigger aufnehmen
Hallo Markus,

danke für deine Antwort. Hab mich mittlerweile auch bissl mehr hier umgeschaut bezüglich Mittelwert und mehrere Vi´s gefunden, habs aber noch nicht so hingekriegt wie ich meine.

Ich glaub ich hab mich nicht ganz genau ausgedrückt. Meine das etwas anders.

Das Drucksignal ist im Idealfall eine Art Glockenkurve. Um das zu kontrollieren, möchte ich jeden Atemzug in eine Zeile eines Arrays abspeichern. Um die Glockenkurve darzustellen sollten 40 Werte genügen. In die nächste Zeile des Arrays soll dann beim nächsten Atemzug wieder 40 Werte gespeichert werden.

Somit speichere ich für jeden Atemzug eine ganze Glockenkurve und möchte dann zusätzlich jeweils die Glockenkurve haben, die im Mittel entsteht. Also nicht einen gesamten Mittelwert über 0-39, 40-79 Werte usw. sondern einen Mittelwert einer Zeile bzw Spalte des Arrays.

Ich denke der Weg sollte sein ein n-dimensionales Array zu erzeugen, wobei n die Atemzugsanzahl ist oder? Und irgendwie brauch ich wahrs ein zweites Array in den ich immer den Mittelwert der Zeile bzw.Spalte des n-dimensionalen Arrays reinschiebe.

Aber wie mach ich das? :-)

Vielen Dank
Grüße Martin
Alle Beiträge dieses Benutzers finden
Diese Nachricht in einer Antwort zitieren to top
13.04.2010, 16:02
Beitrag #6

Y-P Offline
☻ᴥᴥᴥ☻ᴥᴥᴥ☻
LVF-Team

Beiträge: 12.612
Registriert seit: Feb 2006

Developer Suite Core -> LabVIEW 2015 Prof.
2006
EN

71083
Deutschland
Mittelwertskurve nach Trigger aufnehmen
Dann musst Du halt ein 2D-Array nehmen und jeweils eine Zeile anfügen und jeweils die 1., 2., 3.,....., 40. Spalte addieren und durch die Zeilenanzahl teilen.

Gruß Markus

--------------------------------------------------------------------------
Bitte stellt mir keine Fragen über PM, dafür ist das Forum da - andere haben vielleicht auch Interesse an der Antwort !!
--------------------------------------------------------------------------
Alle Beiträge dieses Benutzers finden
Diese Nachricht in einer Antwort zitieren to top
Anzeige
13.04.2010, 16:49
Beitrag #7

hubsi Offline
LVF-Grünschnabel
*


Beiträge: 12
Registriert seit: Sep 2008

2009
2008
de

82281
Deutschland
Mittelwertskurve nach Trigger aufnehmen
So hatte ich mir das auch vorgestellt, aber bis jetzt hab ich es nicht hinbekommen. Hab heute den ganzen Tag unzählige Array Verschachtelungen versucht. Hab auch ein Beispiel für Spaltenweiser Mittelwert hier im Forum gefunden, aber irgendwie bin ich zu blöd die Arrays wirklich zu kapieren.

Ich häng nochmal ein Bild dran von dem was ich jetzt zum Schluss probiert hab mit dem Zeilen an ein Array hängen ...ist wahrs total falsch weil funktionieren tut es nicht :-)

Ich hab in der gezeigten Case-Struktur 2 Eingänge. Mein Signal vom Drucksensor (orange) und vom Triggerzähler (blau). Ich dachte eigentlich es ist nicht sonderlich kompliziert ein 2D Array daraus zu erstellen und jedesmal wenn der Triggerzähler eins hochgeht eine neue Zeile angefangen wird. Und zusätzlich steht überall der gleiche Wert drin.

   

Gruß Martin

p.s:
Ich würde ja gerne mein VI hochladen, aber ohne Testo Gerät kann es keiner von euch ausführen denke ich.
Alle Beiträge dieses Benutzers finden
Diese Nachricht in einer Antwort zitieren to top
13.04.2010, 17:35
Beitrag #8

Y-P Offline
☻ᴥᴥᴥ☻ᴥᴥᴥ☻
LVF-Team

Beiträge: 12.612
Registriert seit: Feb 2006

Developer Suite Core -> LabVIEW 2015 Prof.
2006
EN

71083
Deutschland
Mittelwertskurve nach Trigger aufnehmen
Hier ein Bsp. für 3 Durchläufe. Den Mittelwert habe ich Dir um 1 erhöht (+1), damit Du ihn im Graph siehst (blaue Linie).

Sonstige .vi  Mittelwert_neu.vi (Größe: 17,08 KB / Downloads: 268)

Lv09_img2
   

Gruß Markus

--------------------------------------------------------------------------
Bitte stellt mir keine Fragen über PM, dafür ist das Forum da - andere haben vielleicht auch Interesse an der Antwort !!
--------------------------------------------------------------------------
Alle Beiträge dieses Benutzers finden
Diese Nachricht in einer Antwort zitieren to top
14.04.2010, 08:59
Beitrag #9

hubsi Offline
LVF-Grünschnabel
*


Beiträge: 12
Registriert seit: Sep 2008

2009
2008
de

82281
Deutschland
Mittelwertskurve nach Trigger aufnehmen
Hi Markus,

vielen Dank. Find ich echt cool, dass es Leute gibt die sich die Zeit nehmen anderen zu helfen. Dieses Vi scheint ja schon fast das zu machen was ich möchte. Mir ist noch nicht ganz klar wie ich das jetzt in meine Case Struktur einbastle. Hab aber im Moment keine Zeit mehr...mussauch ab und zu andere Sachen machen :-)

Meld mich aber sobald ichs geschafft hab oder ich noch weitere Fragen hab.

Danke

MFG Martin
Alle Beiträge dieses Benutzers finden
Diese Nachricht in einer Antwort zitieren to top
20.04.2010, 13:22 (Dieser Beitrag wurde zuletzt bearbeitet: 20.04.2010 13:48 von yeah_xxl.)
Beitrag #10

yeah_xxl Offline
LVF-Neueinsteiger


Beiträge: 3
Registriert seit: Feb 2010

2009
2010
de

81539
Deutschland
Mittelwertskurve nach Trigger aufnehmen
' schrieb:Hier ein Bsp. für 3 Durchläufe. Den Mittelwert habe ich Dir um 1 erhöht (+1), damit Du ihn im Graph siehst (blaue Linie).
[attachment=54221:Mittelwert_neu.vi]
Lv09_img2
[attachment=54222:2010_04_13_183413.png]

Gruß Markus


Hallo Markus,

erstmal vielen Dank für deine Mühe. Kannst du mir vllt noch ganz kurz verraten wie dein VI genau funktioniert?
Wenn ich die Messdaten vom Testo-Druckmessgerät in das Array schreibe nach deiner Vorlage, dann sieht es z.b. immer so aus:

0,5 1,5 2,5 3,5 .....

also die Zeile hat zwar 40 Werte, aber diese bestehen lediglich aus dem ersten Wert und wird immer nur um 1 erhöht.

Was ich eigentlich möchte ist es, dass das Programm letztlich innerhalb von 10 Sekunden genau 40 Werte abtastet und sie mir nacheinander in eine Zeile schreibt.
Beim nächsten Atemzug soll das Array eine neue Zeile anlegen und wieder 40 Werte abtasten.

Ich habe dir ein BMP-Bild hochgeladen für das bessere Verständnis von dem was hubsi und ich möchten:

   

Dein VI sieht schon sehr gut aus, nur leider kann ich es noch nicht umsetzen.
Kannst du mir weiterhelfen?


Vielen Dank schonmal

Gruß
Alle Beiträge dieses Benutzers finden
Diese Nachricht in einer Antwort zitieren to top
Antwort schreiben 


Möglicherweise verwandte Themen...
Themen Verfasser Antworten Views Letzter Beitrag
  String-Werte in Tabelle aufnehmen Frosch 13 15.658 02.02.2010 16:48
Letzter Beitrag: Lucki
  Daten mit Datum und Zeit aufnehmen Ray D. Light 9 9.769 22.05.2009 15:06
Letzter Beitrag: Ray D. Light
  Inkrementalgeberschritte über Zeit aufnehmen? harga 4 5.792 12.09.2006 14:27
Letzter Beitrag: harga

Gehe zu: