INFO: Dieses Forum nutzt Cookies...
Cookies sind für den Betrieb des Forums unverzichtbar. Mit der Nutzung des Forums erklärst Du dich damit einverstanden, dass wir Cookies verwenden.

Es wird in jedem Fall ein Cookie gesetzt um diesen Hinweis nicht mehr zu erhalten. Desweiteren setzen wir Google Adsense und Google Analytics ein.


Antwort schreiben 

Gray Code in Binär - SSI Encoder



Wenn dein Problem oder deine Frage geklärt worden ist, markiere den Beitrag als "Lösung",
indem du auf den "Lösung" Button rechts unter dem entsprechenden Beitrag klickst. Vielen Dank!

17.12.2014, 13:44
Beitrag #1

Nullstrom Offline
LVF-Grünschnabel
*


Beiträge: 48
Registriert seit: Apr 2012

LV2014
2011
DE

78166
Deutschland
Gray Code in Binär - SSI Encoder
Hallo zusammen,

dacht ich frag mal in die Runde ob jemand von euch schon einmal eine SSI Encoder Antwort im Gray Format umgerechnet hat. Und zwar bekomme ich von einem Encoder folgende Antwort:

12 Bit Multiturn (4096)
15 Bit Singleturn (32786)

Diese Werte sind allerdings "gray codiert". Nun müsste ich die Werte in Binär bzw. in ein dezimalformat umrechnen. Derzeit liegen sie als Binärarray vor. Hat mir der ein oder andere ein Tip???

Vielen Dank
Alle Beiträge dieses Benutzers finden
Diese Nachricht in einer Antwort zitieren to top
Anzeige
17.12.2014, 16:18
Beitrag #2

Hubert R. Offline
LVF-Gelegenheitsschreiber
**


Beiträge: 197
Registriert seit: Jul 2011

2019 64bit
2011
DE


Deutschland
RE: Gray Code in Binär - SSI Encoder
Hallo,
schau mal hier.
Converting Gray Codes to Their Corresponding Standard Binary Numbers
https://decibel.ni.com/content/docs/DOC-13286
Alle Beiträge dieses Benutzers finden
Diese Nachricht in einer Antwort zitieren to top
18.12.2014, 08:11 (Dieser Beitrag wurde zuletzt bearbeitet: 18.12.2014 10:12 von Nullstrom.)
Beitrag #3

Nullstrom Offline
LVF-Grünschnabel
*


Beiträge: 48
Registriert seit: Apr 2012

LV2014
2011
DE

78166
Deutschland
RE: Gray Code in Binär - SSI Encoder
Guten Morgen,

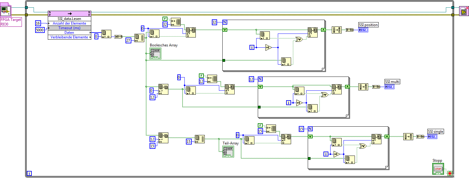
hab ihn einem amerikanischen Forum eine passende Lösung gefunden, welche ich auch umgesetzt hab. Funktioniert einwandfrei (siehe Anhang)

Viele Grüße und Danke

EDIT: Lösung ignorieren... siehe unten Wink


Angehängte Datei(en) Thumbnail(s)
   
Alle Beiträge dieses Benutzers finden
Diese Nachricht in einer Antwort zitieren to top
18.12.2014, 08:23 (Dieser Beitrag wurde zuletzt bearbeitet: 18.12.2014 08:24 von GerdW.)
Beitrag #4

GerdW Offline
______________
LVF-Team

Beiträge: 17.528
Registriert seit: May 2009

LV2019 (LV2021)
1995
DE_EN

10×××
Deutschland
RE: Gray Code in Binär - SSI Encoder
Hallo Nullstrom,

kannst du die Quelle auch angeben?

- Wieso rechnest du einmal die komplette SSI-Angabe von 27bit und dann jeweils noch einmal die 12bit und 15bit-Anteile? zumindest der 12bit-Anteil sollte identisch ausfallen…
- Wieso nimmst du erst ein 15bit-Arraysubset und formst dieses dann noch einmal in ein 15bittiges Array um? Rube-Goldberg lässt grüßen!
- Im Link oben gab es auch Implementierungen, die ohne boolsches Array auskommen und deutlich effizienter sind…
- IndexArray benötigt keine Null am Indexeingang…
- Deine Lösung wäre hier auch als VI interessant, am besten reduziert auf die Kernfunktion "Graycode to Binary" (d.h. ohne deine FPGA-Aufrufe drumherum)…

Alle Beiträge dieses Benutzers finden
Diese Nachricht in einer Antwort zitieren to top
18.12.2014, 09:42
Beitrag #5

Nullstrom Offline
LVF-Grünschnabel
*


Beiträge: 48
Registriert seit: Apr 2012

LV2014
2011
DE

78166
Deutschland
RE: Gray Code in Binär - SSI Encoder
Ich hab gerade gemerkt, das ich totaler Müll programmiert hab - bzw. einen Denkfehler hatte.

Hab jetzt erst einmal die Quelle wieder suchen müssen. Die Idee bzw. das VI hatte ich aus folgendem Link:
http://forums.ni.com/t5/Motion-Control-a...d-p/406509

Nun zu meinem Denkfehler:

Der Encoder gibt mir (in meinem Falle) 30 Bit aus. Diese setzen sich wie folgt zusammen:

- 3 Fehlerbits
- 15 Bit Single
- 12 Bit Multi

wie man sehen kann, hatte ich erst die einteilung vorgenommen und dann den jeweiligen Bereich von Gray zu Binär umgewandelt -> was absoluter schwachsinn ist. Der Fehler äußerte sich indem mein Single Wert von 0...32768,32767...0 gezählt hat. War also nicht sofort ersichtlich.

nachdem ich jetzt noch einmal eine Nacht drüber gepennt hab, kam mir folgende Idee:

Ich werf erstmal meine 3 Fehlerbits weg. Anschließend übersetzte ich die 27 Positionsbits von Gray ins Binäre und dort teile ich dann in Single und Multi -> siehe da, es funktioniert Smile

PS: Falls ich irgend ein Urheberrecht verletze bzgl. des Links oben, sagt mir bescheid Wink


Angehängte Datei(en) Thumbnail(s)
   

14.0 .vi  gray_to_binary.vi (Größe: 10,46 KB / Downloads: 245)
Alle Beiträge dieses Benutzers finden
Diese Nachricht in einer Antwort zitieren to top
18.12.2014, 10:20
Beitrag #6

GerdW Offline
______________
LVF-Team

Beiträge: 17.528
Registriert seit: May 2009

LV2019 (LV2021)
1995
DE_EN

10×××
Deutschland
RE: Gray Code in Binär - SSI Encoder
Hallo Nullstrom,

gleich noch ein Profil_ergaenzen hinterher, wenn du inzwischen auf LV2014 umgestiegen bist!

Alle Beiträge dieses Benutzers finden
Diese Nachricht in einer Antwort zitieren to top
Anzeige
18.12.2014, 10:26
Beitrag #7

Nullstrom Offline
LVF-Grünschnabel
*


Beiträge: 48
Registriert seit: Apr 2012

LV2014
2011
DE

78166
Deutschland
RE: Gray Code in Binär - SSI Encoder
Erledigt Smile

Die Updates kommen schneller ins Haus geflattert als ich es hier nachtragen kann Big Grin
Alle Beiträge dieses Benutzers finden
Diese Nachricht in einer Antwort zitieren to top
18.12.2014, 10:36 (Dieser Beitrag wurde zuletzt bearbeitet: 18.12.2014 10:38 von GerdW.)
Beitrag #8

GerdW Offline
______________
LVF-Team

Beiträge: 17.528
Registriert seit: May 2009

LV2019 (LV2021)
1995
DE_EN

10×××
Deutschland
RE: Gray Code in Binär - SSI Encoder
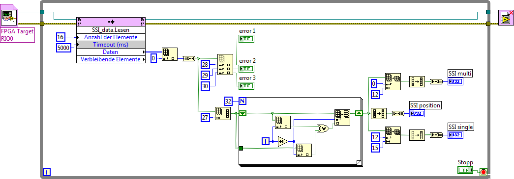
Hallo Nullstrom,

ich habe den Code aus deinem Link mal umgebaut, er sieht jetzt so aus:
   

Alle Beiträge dieses Benutzers finden
Diese Nachricht in einer Antwort zitieren to top
18.12.2014, 18:39
Beitrag #9

Lucki Offline
Tech.Exp.2.Klasse
LVF-Team

Beiträge: 7.699
Registriert seit: Mar 2006

LV 2016-18 prof.
1995
DE

01108
Deutschland
RE: Gray Code in Binär - SSI Encoder
Das könnte man noch etwas vereinfachen:
   
Alle Beiträge dieses Benutzers finden
Diese Nachricht in einer Antwort zitieren to top
18.12.2014, 19:03 (Dieser Beitrag wurde zuletzt bearbeitet: 18.12.2014 19:04 von jg.)
Beitrag #10

jg Offline
CLA & CLED
LVF-Team

Beiträge: 15.864
Registriert seit: Jun 2005

20xx / 8.x
1999
EN

Franken...
Deutschland
RE: Gray Code in Binär - SSI Encoder
Habt ihr die Anhänge aus dem Link in Beitrag #2 gesehen? Nix umwandeln nach Array of Boolean, gleich die Logik in U32...

Gruß, Jens

Wer die erhabene Weisheit der Mathematik tadelt, nährt sich von Verwirrung. (Leonardo da Vinci)

!! BITTE !! stellt mir keine Fragen über PM, dafür ist das Forum da - andere haben vielleicht auch Interesse an der Antwort!

Einführende Links zu LabVIEW, s. GerdWs Signatur.
Alle Beiträge dieses Benutzers finden
Diese Nachricht in einer Antwort zitieren to top
30
Antwort schreiben 


Möglicherweise verwandte Themen...
Themen Verfasser Antworten Views Letzter Beitrag
  Binär-String deserialisieren Lessy2205 8 9.846 26.10.2019 15:02
Letzter Beitrag: hansi9990
  Dezimalzahl in Binär darstellen Natalie1984 3 4.875 01.07.2019 19:08
Letzter Beitrag: Natalie1984
  Encoder werte nach bestimmte steps in Array speichern ziarehmann 4 6.130 09.07.2017 23:33
Letzter Beitrag: Trinitatis
  myRIO und quad encoder lazaii 1 4.093 26.05.2014 09:45
Letzter Beitrag: GerdW
  Int > binär >cluster BCG 10 10.998 14.03.2014 13:26
Letzter Beitrag: rolfk
  16 bit binär String mit 0 Danyang 3 5.411 24.04.2013 12:32
Letzter Beitrag: Danyang

Gehe zu: