INFO: Dieses Forum nutzt Cookies...
Cookies sind für den Betrieb des Forums unverzichtbar. Mit der Nutzung des Forums erklärst Du dich damit einverstanden, dass wir Cookies verwenden.

Es wird in jedem Fall ein Cookie gesetzt um diesen Hinweis nicht mehr zu erhalten. Desweiteren setzen wir Google Adsense und Google Analytics ein.


Antwort schreiben 

Position des Frontpanels festlegen



Wenn dein Problem oder deine Frage geklärt worden ist, markiere den Beitrag als "Lösung",
indem du auf den "Lösung" Button rechts unter dem entsprechenden Beitrag klickst. Vielen Dank!

28.04.2009, 14:03
Beitrag #1

B033el Offline
LVF-Gelegenheitsschreiber
**


Beiträge: 105
Registriert seit: Mar 2009

2016
2009
DE

66***
Deutschland
Position des Frontpanels festlegen
Hiho

Ich hab wieder mal eine Frage.

Ich habe in Programm geschrieben. Im frontpanel habe ich meine Bedienoberflache angeordet so wie ich sie brauche.
sie passt genau auf den bildschirm. jetzt habe ich das problem, dass wenn ich mein oberfläche nicht vor dem start immer per hand so platziere dass alles auf dem bildschirm ist. teile (bedienelemente etc) nicht erreichbar sind.

Gibt es eine möglichkeit, festzulegen welcher bereich des frontpanels nach dem start des programms auf dem bildschirm angezeigt wird ??

mfG Michael
Alle Beiträge dieses Benutzers finden
Diese Nachricht in einer Antwort zitieren to top
Anzeige
28.04.2009, 15:05
Beitrag #2

Achim Offline
*****
*****


Beiträge: 4.226
Registriert seit: Nov 2005

20xx
2000
EN

978xx
Deutschland
Position des Frontpanels festlegen
So zum Bleistift:
   

"Is there some mightier sage, of whom we have yet to learn?"

"Opportunity is missed by most people because it is dressed in overalls and looks like work." (Thomas Edison)
Alle Beiträge dieses Benutzers finden
Diese Nachricht in einer Antwort zitieren to top
28.04.2009, 15:47 (Dieser Beitrag wurde zuletzt bearbeitet: 28.04.2009 16:08 von B033el.)
Beitrag #3

B033el Offline
LVF-Gelegenheitsschreiber
**


Beiträge: 105
Registriert seit: Mar 2009

2016
2009
DE

66***
Deutschland
Position des Frontpanels festlegen
kannst du mir auch das VI zu dem bild hochladen ? ^^

es geht !!!Smile vielen danke hat so funktioniert ... jetzt hab ich mal den stress weniger ^^
Alle Beiträge dieses Benutzers finden
Diese Nachricht in einer Antwort zitieren to top
28.04.2009, 16:51
Beitrag #4

Y-P Offline
☻ᴥᴥᴥ☻ᴥᴥᴥ☻
LVF-Team

Beiträge: 12.612
Registriert seit: Feb 2006

Developer Suite Core -> LabVIEW 2015 Prof.
2006
EN

71083
Deutschland
Position des Frontpanels festlegen
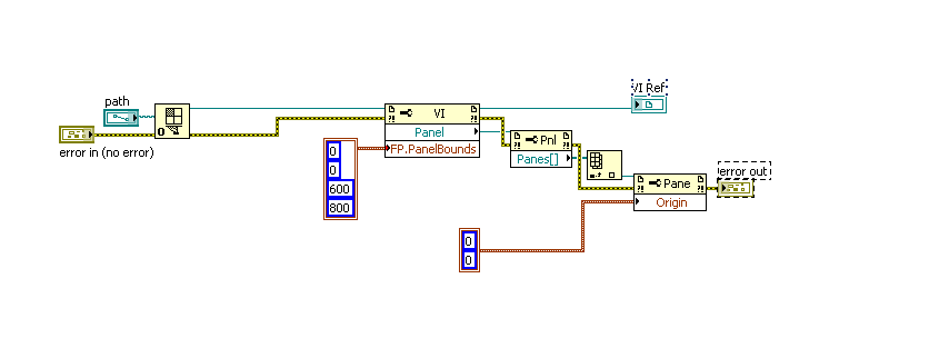
Oder so.

Gruß Markus

--------------------------------------------------------------------------
Bitte stellt mir keine Fragen über PM, dafür ist das Forum da - andere haben vielleicht auch Interesse an der Antwort !!
--------------------------------------------------------------------------
Alle Beiträge dieses Benutzers finden
Diese Nachricht in einer Antwort zitieren to top
29.04.2009, 13:28
Beitrag #5

Medrigo Offline
LVF-Grünschnabel
*


Beiträge: 11
Registriert seit: Apr 2009

8.5
-
de

75334
Deutschland
Position des Frontpanels festlegen
Also es kann sein, dass ich mich irre aber bei mir funktioniert es irgendwie.

Richte den Bildschirm so ein, wie du ihn brauchst, und dann gehe auf
Bearbeiten - Markierte Werte als Standard
und danach ganz normal speichern.
Jetzt ist quasi die Position gespeichert.
Alle Beiträge dieses Benutzers finden
Diese Nachricht in einer Antwort zitieren to top
Antwort schreiben 


Möglicherweise verwandte Themen...
Themen Verfasser Antworten Views Letzter Beitrag
  Fenster Position Ratio 19 20.874 14.06.2019 11:36
Letzter Beitrag: th13
  Frontpanel verkleinern -> Position und Größe nach Start jan91 4 9.058 18.08.2015 14:19
Letzter Beitrag: Trinitatis
  Frontpanel Position nach Speichern ahebauer 2 6.952 24.03.2014 14:42
Letzter Beitrag: ahebauer
  Smartphone-Position+Kompass Iphone/Android in LV übertragen ITScotty 1 5.826 07.03.2014 22:18
Letzter Beitrag: ITScotty
  zweiter Cursor wechselt bei Tastendruck auch einmal die Position bienee 0 5.093 21.09.2011 08:08
Letzter Beitrag: bienee
  Position von Fenster ermitteln HaDa 3 7.499 14.07.2011 13:30
Letzter Beitrag: jg

Gehe zu: