Hallo Hansi,
Zitat:wieso im VI Abströmrohr der eingegebene String nicht in das Array geschrieben wird? Das Array ist immer leer leider.
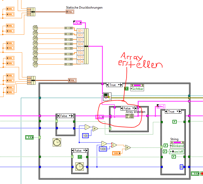
Hast du mal mit einem Breakpoint/Sonde geprüft, ob diese BuildArray-Funktion überhaupt aufgerufen wird?
Ansonsten sieht man da "default if unwired"-Tunnel, durch die das Array verdrahtet ist: wird da evtl. ein leeres Array geschrieben?
Andere Möglichkeit: Bei den ganzen Terminals fehlen die Labels! Vielleicht ist LabVIEW deshalb verwirrt und weiß nicht, welche Daten wo hingehören???

(Im ganzen Bild ist nur ein einziges Terminal
mit Label zu sehen: ist das deine Vorstellung von gut dokumentiertem Code?)