INFO: Dieses Forum nutzt Cookies...
Cookies sind für den Betrieb des Forums unverzichtbar. Mit der Nutzung des Forums erklärst Du dich damit einverstanden, dass wir Cookies verwenden.

Es wird in jedem Fall ein Cookie gesetzt um diesen Hinweis nicht mehr zu erhalten. Desweiteren setzen wir Google Adsense und Google Analytics ein.


Antwort schreiben 

Signaldarstellung aus 16bit Hex String



Wenn dein Problem oder deine Frage geklärt worden ist, markiere den Beitrag als "Lösung",
indem du auf den "Lösung" Button rechts unter dem entsprechenden Beitrag klickst. Vielen Dank!

11.01.2010, 17:47
Beitrag #1

BobbyNapalm Offline
LVF-Neueinsteiger


Beiträge: 5
Registriert seit: Jan 2010

8.20
2010
de

52064
Deutschland
Signaldarstellung aus 16bit Hex String
Hallo LabVIEWForum,

ich bin erst seit wenigen Tagen mit LabVIEW zugange und habe jetzt nach ewiger Suche in der LabVIEW Oberfläche keine Lösung zu meinem Problem gefunden.

Hier meine Ausgangssituation:
Ich empfange von meinem Spektrumanalysator über GPIB einen Hexstring aus 1000 Zeichen, den ich mir einfach als String anzeigen lassen kann (2C2C393D4342353C433C2B35...). Zwei Zeichen entsprechen einem Messwert von meiner 500 Pixel Anzeige des SA.

Wie kann ich den String in brauchbare Messwerte umwandeln? Und mit welchen Signalgraphen kann ich mir das Signal anzeigen lassen?

Wie man einen Array aus numerischen Werten in einer Tabelle speichert habe ich schon herausgefunden. Also wäre es auch praktisch, wenn die Messwerte nachher in einem Array vorliegen.

mfg
Bobby
Alle Beiträge dieses Benutzers finden
Diese Nachricht in einer Antwort zitieren to top
Anzeige
11.01.2010, 18:26
Beitrag #2

BobbyNapalm Offline
LVF-Neueinsteiger


Beiträge: 5
Registriert seit: Jan 2010

8.20
2010
de

52064
Deutschland
Signaldarstellung aus 16bit Hex String
Gibt es in diesem Forum keinen Editierknopf?
Ich meine natürlich einen 8bit String.
Alle Beiträge dieses Benutzers finden
Diese Nachricht in einer Antwort zitieren to top
11.01.2010, 19:27
Beitrag #3

cnongs Offline
LVF-Grünschnabel
*


Beiträge: 46
Registriert seit: Oct 2008

6i 7.1 8.2 9.0 10.0
2006
kA

06126
Deutschland
Signaldarstellung aus 16bit Hex String
Hallo Bobby,

mit dem folgenden VI kannst du aus einem Datenstring 24-Bit Zahlen zurück umwandeln. Erzeugt dein System 16 od. 32 Bit Zahlen musst du es anpassen.

Grüße cnongs


LabVIEW Version 8.0


Angehängte Datei(en) Thumbnail(s)
   

Sonstige .vi  24_Bit_Zahl_aus_Datenstring.vi (Größe: 10,75 KB / Downloads: 295)
Alle Beiträge dieses Benutzers finden
Diese Nachricht in einer Antwort zitieren to top
11.01.2010, 21:48
Beitrag #4

schrotti Offline
LVF-Freak
****


Beiträge: 842
Registriert seit: Feb 2008

2009 - 2011
2006
kA

70180
Deutschland
Signaldarstellung aus 16bit Hex String
@cnongs: Dein Beispiel ist Evil:)Du hast pro Zahl drei Arrayoperationen mit Speicherallokation. Versuche immer ein Array von Anfang an genau so groß zu gestalten, damit du es nicht mehr ändern mußt, es aber gleichzeitig nicht zu groß ist. In deinem Fall ist das Array gegeben, aber es besteht keine Notwendigkeit, es pro Schleifendurchlauf dreimal zu verkleinern. Mein Beispiel unten ist um den Faktor 600 schneller, da ich einfach die Größe des Array nicht ändere.

snip09    
Lv82_img
Sonstige .vi  24_Bit_Zahl_aus_Datenstring_2.vi (Größe: 9,05 KB / Downloads: 320)

Gruß Julius
Empfehlungen: expressionflow, LavaG , mooregoodideas, OpenG, JKI Blog
Tipp
Alle Beiträge dieses Benutzers finden
Diese Nachricht in einer Antwort zitieren to top
12.01.2010, 00:04 (Dieser Beitrag wurde zuletzt bearbeitet: 12.01.2010 00:06 von Lucki.)
Beitrag #5

Lucki Offline
Tech.Exp.2.Klasse
LVF-Team

Beiträge: 7.699
Registriert seit: Mar 2006

LV 2016-18 prof.
1995
DE

01108
Deutschland
Signaldarstellung aus 16bit Hex String
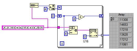
Wie kommt ihr denn hier auf 24 oder 32bit? Die Frage trägt doch den Titel: "Signaldarstellung aus 16bit Hex String". Das entsprechende Stringformat ist 0000..FFFF, und die Konvertierung könnte z.B so aussehen:
   
Alle Beiträge dieses Benutzers finden
Diese Nachricht in einer Antwort zitieren to top
12.01.2010, 00:14
Beitrag #6

cnongs Offline
LVF-Grünschnabel
*


Beiträge: 46
Registriert seit: Oct 2008

6i 7.1 8.2 9.0 10.0
2006
kA

06126
Deutschland
Signaldarstellung aus 16bit Hex String
Ja stimmt Schrotti, deine Variante ist 600 mal besser und Lucki's bestimmt die ultimative coolWink
Alle Beiträge dieses Benutzers finden
Diese Nachricht in einer Antwort zitieren to top
Anzeige
12.01.2010, 04:07
Beitrag #7

BobbyNapalm Offline
LVF-Neueinsteiger


Beiträge: 5
Registriert seit: Jan 2010

8.20
2010
de

52064
Deutschland
Signaldarstellung aus 16bit Hex String
Das sieht alles auf jeden Fall sehr gut aus und wird mir sicher weiterhelfen. Ich werde morgen mal all eure Vorschläge nachvollziehen.

Eine Sache ist mir allerdings bei cnongs Lösung aufgefallen, wo ich Probleme hatte.
Und zwar bei der ersten Umwandlung vom Hexstring in bytes. So habe ich auch angefangen und ich glaube bei mir kam dann zwar ein array raus, allerdings mit den ASCII-Werten der Hexzeichen. Aus 0-9 wurde 30-39 und aus A-F wurde 65-70.
Ich habe zu Hause leider kein LabVIEW und kann erst morgen in das VI gucken und kann nicht sagen, ob der Teil danach diese Sache korrigiert.

Danke schonmal und bis morgen.
Alle Beiträge dieses Benutzers finden
Diese Nachricht in einer Antwort zitieren to top
12.01.2010, 11:11
Beitrag #8

Lucki Offline
Tech.Exp.2.Klasse
LVF-Team

Beiträge: 7.699
Registriert seit: Mar 2006

LV 2016-18 prof.
1995
DE

01108
Deutschland
Signaldarstellung aus 16bit Hex String
Mir fällt da noch eine einfachere Lösung mittels 2maliger Typumformung ein:
Mit der ersten Typumformung werden je 4 Zeichen zu einer U32-Zahl umgeformt. Das wird mit einer zweiten Umformung wieder rückgängig gemacht. Das Ergebnis sind wieder die gleichen Zeichen, allerdings gegliedet als Array zu je 4 Zeichen. Dieses Array läßt sich dann mit der Funktion Hexstring nach Zahl mit einem Rutsch konvertieren.
   
Alle Beiträge dieses Benutzers finden
Diese Nachricht in einer Antwort zitieren to top
12.01.2010, 13:30
Beitrag #9

BobbyNapalm Offline
LVF-Neueinsteiger


Beiträge: 5
Registriert seit: Jan 2010

8.20
2010
de

52064
Deutschland
Signaldarstellung aus 16bit Hex String
Luckis erste Lösung hat sehr gut funktioniert. Vielen Danke an alle.
Ich habe meine derzeitige Version angehängt. Vielleicht werde ich die Berechnung der Schleifendurchläufe noch durch einen festen Wert ersetzen, da meine Stringlänge eigentlich auch konstant ist.
   
Alle Beiträge dieses Benutzers finden
Diese Nachricht in einer Antwort zitieren to top
12.01.2010, 18:20
Beitrag #10

schrotti Offline
LVF-Freak
****


Beiträge: 842
Registriert seit: Feb 2008

2009 - 2011
2006
kA

70180
Deutschland
Signaldarstellung aus 16bit Hex String
' schrieb:Wie kommt ihr denn hier auf 24 oder 32bit?
Die Frage hat mich gar nicht interessiert. Ein Offtopicwäre angebracht gewesen.

Gruß Julius
Empfehlungen: expressionflow, LavaG , mooregoodideas, OpenG, JKI Blog
Tipp
Alle Beiträge dieses Benutzers finden
Diese Nachricht in einer Antwort zitieren to top
30
Antwort schreiben 


Möglicherweise verwandte Themen...
Themen Verfasser Antworten Views Letzter Beitrag
  Rampen Vektor als einzelnen 16bit Wert ausgeben Tom Thimson 2 5.043 12.03.2019 15:20
Letzter Beitrag: Wedgewood
  Signaldarstellung FFT xAchse im Intervall von -x bis +x Print10 27 21.315 25.06.2018 10:39
Letzter Beitrag: GerdW
  Signaldarstellung Farben Kauzig 11 12.063 03.09.2015 07:34
Letzter Beitrag: GerdW
  Signaldarstellung, Sample-Anzahl, Verständnisproblem Herby01 3 5.803 14.06.2015 20:40
Letzter Beitrag: Herby01
  Signaldarstellung mehrere variabler Plots tobi45f 8 9.179 24.02.2015 14:48
Letzter Beitrag: Lucki
  Signaldarstellung in X-Richtung über den gesamten Graphen Flipflop 5 6.675 06.06.2014 13:19
Letzter Beitrag: Andora

Gehe zu: