INFO: Dieses Forum nutzt Cookies...
Cookies sind für den Betrieb des Forums unverzichtbar. Mit der Nutzung des Forums erklärst Du dich damit einverstanden, dass wir Cookies verwenden.

Es wird in jedem Fall ein Cookie gesetzt um diesen Hinweis nicht mehr zu erhalten. Desweiteren setzen wir Google Adsense und Google Analytics ein.


Antwort schreiben 

Tabelle erstellen und Signal darstellen



Wenn dein Problem oder deine Frage geklärt worden ist, markiere den Beitrag als "Lösung",
indem du auf den "Lösung" Button rechts unter dem entsprechenden Beitrag klickst. Vielen Dank!

23.11.2011, 17:13 (Dieser Beitrag wurde zuletzt bearbeitet: 23.11.2011 17:13 von flummi.)
Beitrag #1

flummi Offline
LVF-Grünschnabel
*


Beiträge: 13
Registriert seit: Jan 2010

8.6
-
de

12345
Deutschland
Tabelle erstellen und Signal darstellen
Hallo!

Ich lade eine Datei ein und rechne dann mit den einzelen Spalten. Das funktioniert soweit ganz gut! Aber für die Optik würde ich daraus jetzt gern 1 zusammenhängende Tabelle machen und diese dann als Plots im Diagramm anzeigen lassen.

Steh grad irgendwie auf dem Schlauch und komme nicht weiter. Könnt ihr mir bitte helfen?

Tschüssi


Angehängte Datei(en)
8.6 .vi  Probe.vi (Größe: 15,52 KB / Downloads: 320)
Alle Beiträge dieses Benutzers finden
Diese Nachricht in einer Antwort zitieren to top
Anzeige
24.11.2011, 11:19
Beitrag #2

flummi Offline
LVF-Grünschnabel
*


Beiträge: 13
Registriert seit: Jan 2010

8.6
-
de

12345
Deutschland
RE: Tabelle erstellen und Signal darstellen
Mmh schade... noch keine Antwort!
Wäre es vielleicht möglich die einzelnen Spalten in eine Datei auszulese und die dann einfach wieder einzulesen?
Alle Beiträge dieses Benutzers finden
Diese Nachricht in einer Antwort zitieren to top
24.11.2011, 11:48 (Dieser Beitrag wurde zuletzt bearbeitet: 24.11.2011 11:48 von GerdW.)
Beitrag #3

GerdW Offline
______________
LVF-Team

Beiträge: 17.529
Registriert seit: May 2009

LV2019 (LV2021)
1995
DE_EN

10×××
Deutschland
RE: Tabelle erstellen und Signal darstellen
Hallo flummi,

Zitat:daraus jetzt gern 1 zusammenhängende Tabelle machen
Woraus willst du eine Tabelle machen? Deine Datei besteht doch schon aus einem 2D-Array, welches man einfach in eine Tabelle umwandeln kann?!

Zitat:und diese dann als Plots im Diagramm anzeigen lassen.
Ein Tabelle plotten? Eine Tabelle hat den Datentyp 2D-Array of Strings, da wirst du niemals etwas plotten...

Zitat:Wäre es vielleicht möglich die einzelnen Spalten in eine Datei auszulese und die dann einfach wieder einzulesen?
??? Häh??? Auslesen? Einlesen? Spalten? Du liest doch schon die ganze Datei und arbeitest mit den Spalten! Was willst du hier denn noch ändern?

Schlussfolgerung:
Problem nochmal analysieren und mit klaren Worten beschreiben!

Alle Beiträge dieses Benutzers finden
Diese Nachricht in einer Antwort zitieren to top
24.11.2011, 11:59
Beitrag #4

jg Offline
CLA & CLED
LVF-Team

Beiträge: 15.864
Registriert seit: Jun 2005

20xx / 8.x
1999
EN

Franken...
Deutschland
RE: Tabelle erstellen und Signal darstellen
(24.11.2011 11:19 )flummi schrieb:  Mmh schade... noch keine Antwort!
Wäre es vielleicht möglich die einzelnen Spalten in eine Datei auszulese und die dann einfach wieder einzulesen?
Offtopic2
Nicht drängeln! Rulez Nachhaken darfst du erst nach 24 h, wenn du bisher keine Antwort bekommen hast.

Gruß, Jens

P.S.: Kannst du auch eine txt-Datei bereitstellen, die du einliest. Ist immer doof, Code ohne "echte" Daten zu analysieren.

Wer die erhabene Weisheit der Mathematik tadelt, nährt sich von Verwirrung. (Leonardo da Vinci)

!! BITTE !! stellt mir keine Fragen über PM, dafür ist das Forum da - andere haben vielleicht auch Interesse an der Antwort!

Einführende Links zu LabVIEW, s. GerdWs Signatur.
Alle Beiträge dieses Benutzers finden
Diese Nachricht in einer Antwort zitieren to top
24.11.2011, 12:08 (Dieser Beitrag wurde zuletzt bearbeitet: 24.11.2011 12:12 von GerdW.)
Beitrag #5

GerdW Offline
______________
LVF-Team

Beiträge: 17.529
Registriert seit: May 2009

LV2019 (LV2021)
1995
DE_EN

10×××
Deutschland
RE: Tabelle erstellen und Signal darstellen
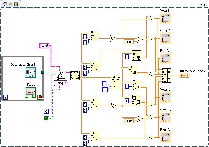
Hallo flummi,

wenn du statt ArraySubset einfach IndexArray verwendet hättest, würdest du dich bei der Problemlösung als auch bei der Problembeschreibung hier wesentlich leichter tun:
   

Und wenn man Operationen zusammenfasst, kommt das dabei raus:
   

Alle Beiträge dieses Benutzers finden
Diese Nachricht in einer Antwort zitieren to top
24.11.2011, 12:12
Beitrag #6

flummi Offline
LVF-Grünschnabel
*


Beiträge: 13
Registriert seit: Jan 2010

8.6
-
de

12345
Deutschland
RE: Tabelle erstellen und Signal darstellen
Sorry, sollte eigentlich kein Drängeln sein. Hatte nur die Idee dass das mit der Datei so gehen könnte und wollte fragen ob das schon die Lösung ist. Also die einzelnen 2D-Arrays in eine (immer gleiche) Datei zu exportieren, um dann dort alle Spalten (F li, Fre, Weg li, Weg re, v li, v re) in einer Datei zu haben und diese dann als Tabellenkalkulation auslesen zu können!

Wie bekomme ich denn die 6 unterschiedlichen 2D-Array´s in eine Tabelle?

Vielen Dank
Alle Beiträge dieses Benutzers finden
Diese Nachricht in einer Antwort zitieren to top
Anzeige
24.11.2011, 12:15
Beitrag #7

GerdW Offline
______________
LVF-Team

Beiträge: 17.529
Registriert seit: May 2009

LV2019 (LV2021)
1995
DE_EN

10×××
Deutschland
RE: Tabelle erstellen und Signal darstellen
Hallo flummi,

Beitrag #5 lesen und überlegen, ob du überhaupt 2D-Arrays brauchst - von denen du eh nur eine Spalte haben willst...

Alle Beiträge dieses Benutzers finden
Diese Nachricht in einer Antwort zitieren to top
24.11.2011, 12:30 (Dieser Beitrag wurde zuletzt bearbeitet: 24.11.2011 12:32 von flummi.)
Beitrag #8

flummi Offline
LVF-Grünschnabel
*


Beiträge: 13
Registriert seit: Jan 2010

8.6
-
de

12345
Deutschland
RE: Tabelle erstellen und Signal darstellen
@GerdW:Mit "Array erstellen" hatte ich es auch schon probiert. Aber da wird dann nicht die gesamte Datei angezeigt, sondern nur vereinzelte Spalten/ Zeilen! Liegt das an den ArraySubset? Wo ist denn der Unterschied zu den IndexArray und wie und wo kann ich das ändern?
Ich brauche die 2D-Array´s nicht. War nur zur Veranschaulichung, was eigentlich in der Tabelle stehen sollte.
Alle Beiträge dieses Benutzers finden
Diese Nachricht in einer Antwort zitieren to top
24.11.2011, 12:34 (Dieser Beitrag wurde zuletzt bearbeitet: 24.11.2011 12:39 von GerdW.)
Beitrag #9

GerdW Offline
______________
LVF-Team

Beiträge: 17.529
Registriert seit: May 2009

LV2019 (LV2021)
1995
DE_EN

10×××
Deutschland
RE: Tabelle erstellen und Signal darstellen
Hallo flummi,

Zitat:wie und wo kann ich das ändern?
Bilder anschauen und nachprogrammieren Smile (Du willst doch was lernen dabei, oder?)

Zitat:Wo ist denn der Unterschied zu den IndexArray
Das siehst du doch an den gelieferten Datentypen...
ArraySubset liefert dir immer den Originaldatentyp (hier: 2D-Array), während IndexArray "untergeordnete" Datentypen (skalar oder 1D-Array) liefert. Ansonsten: Kontexthilfe an und lesen!

Alle Beiträge dieses Benutzers finden
Diese Nachricht in einer Antwort zitieren to top
24.11.2011, 13:04
Beitrag #10

flummi Offline
LVF-Grünschnabel
*


Beiträge: 13
Registriert seit: Jan 2010

8.6
-
de

12345
Deutschland
RE: Tabelle erstellen und Signal darstellen
DANKE!!! Jetzt hab ichs... war gar nicht schwer ;-)
Alle Beiträge dieses Benutzers finden
Diese Nachricht in einer Antwort zitieren to top
Antwort schreiben 


Möglicherweise verwandte Themen...
Themen Verfasser Antworten Views Letzter Beitrag
  Messwerte als Tabelle und grafisch darstellen Manfred 20 28.675 11.01.2021 17:18
Letzter Beitrag: Manfred
  Integriertes Signal darstellen stephan480 4 5.698 08.06.2018 16:41
Letzter Beitrag: BNT
  Signal von Beschleunigungssensor Darstellen Urmelds 5 6.020 22.11.2017 13:06
Letzter Beitrag: Urmelds
  Erfasstes Signal mit simulierten Signal vergleichen funktioniert nicht wegen Datenty Felifa 14 13.211 21.04.2017 07:46
Letzter Beitrag: Felifa
  Graph erstellen: 12 Detektoren, von jedem ein Signal auf y-Achse Vanessa206 5 9.337 22.04.2016 08:40
Letzter Beitrag: Vanessa206
  Kontinuierliches Signal aus Array erstellen ? privacy 8 8.686 25.05.2015 12:50
Letzter Beitrag: privacy

Gehe zu: