INFO: Dieses Forum nutzt Cookies...
Cookies sind für den Betrieb des Forums unverzichtbar. Mit der Nutzung des Forums erklärst Du dich damit einverstanden, dass wir Cookies verwenden.

Es wird in jedem Fall ein Cookie gesetzt um diesen Hinweis nicht mehr zu erhalten. Desweiteren setzen wir Google Adsense und Google Analytics ein.


Antwort schreiben 

VIA Histogramm Werte auslesen



Wenn dein Problem oder deine Frage geklärt worden ist, markiere den Beitrag als "Lösung",
indem du auf den "Lösung" Button rechts unter dem entsprechenden Beitrag klickst. Vielen Dank!

04.04.2012, 14:51
Beitrag #1

Motecpam Offline
LVF-Grünschnabel
*


Beiträge: 10
Registriert seit: Feb 2012

11SP1
2011
DE

65589
Deutschland
VIA Histogramm Werte auslesen
Hallo zusammen,

ich stehe ich aktuell vor einem Problem, welches ich leider aktuell nicht lösen kann.

Vermutlich liegt dies noch an der mangelhaften Erfahrung mit Labview Vision.

Zur Verständnis:

Ich bekomme ein Bild mit 2 schwarzen Balken, über dieses lege ich ein Histogramm, welches mir die Schwarz,Grau und Weißwerte anzeigt.

Durch das erfassen dieser Werte soll die Software bestimmen, ob das Bild scharf eingestellt ist (je schärfer das Bild, desto weniger Grauwerte), daher brauche ich diese Werte (Berechnung erfolgt über die Pixelangaben).

Da ich mich noch nicht so gut mit dem Auswerten der Bilder auskenne, hänge ich aktuell an dieser Stelle fest.

Ich habe alles soweit in den Vision Assistant reingeklickt und funktioniert auch, also mir wird ein Histogramm angezeigt.

Nun wäre es gut, wenn ich die Werte irgendwie auslesen kann bzw in eine Datei speichern.

Dies kann ich im Vision Assistant -> Punkt Histogramm per Hand erledigen, geht dies auch automatisch?

Wobei das speichern nicht mal wichtig wäre, ich muss nur an die Werte kommen und diese als Verhältniss in eine Rechnung mitnehmen.

Kann mir da jemand helfen?

Fals es etwas umständlich formuliert ist, kann ich es gerne nochmal besser beschreiben.

Im Anhang sind ein paar Screenshots der VI.
Sobald es in dem Vision Assistant läuft, würde ich dieses eh per Hand erstellen, damit ich die Übung dafür habe.

Schönen Gruß
motecpam


Angehängte Datei(en) Thumbnail(s)
           
Alle Beiträge dieses Benutzers finden
Diese Nachricht in einer Antwort zitieren to top
Anzeige
04.04.2012, 15:08 (Dieser Beitrag wurde zuletzt bearbeitet: 04.04.2012 15:09 von b.p.)
Beitrag #2

b.p Offline
LVF-Gelegenheitsschreiber
**


Beiträge: 197
Registriert seit: Oct 2010

2009-14
-
DE_EN


Sonstige
RE: VIA Histogramm Werte auslesen
Im LV-Code sehe ich schon, dass du das Histogramm als U32 - Array (Histogram1) bekommst (das wird zwar im Vision Assistant vi als Graph ausgegeben, aber das ist nur das Anzeigeelement). Du kannst damit ganz normal rechnen, alsso das sind schon deine Werte - die kannst du potentiell in eine Excel-Datei speichern lassen, in dem du "Write to Spreadsheet.vi" verwendest. Dem ganzen musst du noch einen Filepfad hinzufügen, und fertig ist deine Datei.

Aber sonst: Einfach in eine Forschleife, und rechnen :-)

Gruß,
Birgit

Wir nehmen für so was auch manchmal ein Line-Profil. Also 1 Zeile aus Bild auslesen, und Steilheit der Flanken anschauen...
Alle Beiträge dieses Benutzers finden
Diese Nachricht in einer Antwort zitieren to top
04.04.2012, 15:47 (Dieser Beitrag wurde zuletzt bearbeitet: 04.04.2012 15:54 von Motecpam.)
Beitrag #3

Motecpam Offline
LVF-Grünschnabel
*


Beiträge: 10
Registriert seit: Feb 2012

11SP1
2011
DE

65589
Deutschland
RE: VIA Histogramm Werte auslesen
Erstmal vielen Dank für die schnelle Antwort.

Leider finde ich "Write to Spreadsheet.vi" nicht.

Wo finde ich dieses?

Eigentlich wäre es mit der Forschleife besser, da ich somit nicht noch extra die Werte noch einmal einlesen muss.

EDIT:

Ich müsste z.b. vom Histogramm die Werte aus den Zeilen 25-50 zusammen addieren mit den Werten aus den Zeilen 180-210 und das alles zusammen geteilt durch die Zeilen 50-180.

(25-50) + (180-210)
------------------------
(50-180)


Schönen Gruß
motecpam


Angehängte Datei(en) Thumbnail(s)
   
Alle Beiträge dieses Benutzers finden
Diese Nachricht in einer Antwort zitieren to top
04.04.2012, 16:12
Beitrag #4

NWOmason Offline
Simultator
*****


Beiträge: 1.078
Registriert seit: Dec 2010

2012.SP1
2008
EN

93047
Deutschland
RE: VIA Histogramm Werte auslesen
(04.04.2012 15:47 )Motecpam schrieb:  Wo finde ich dieses?

Auf dem BD unter FileI/O

Beste Grüße,
NWO

9 von 10 Stimmen in meinem Kopf sagen: Ich bin nicht verrückt,
die andere summt die Melodie von Tetris
.

NI schrieb:To use the abort button is like using a tree to stop a car!

(20.01.2012 11:02 )NWOmason schrieb:  Getting Started with NI LabVIEW Student Training
http://zone.ni.com/devzone/cda/tut/p/id/7466

Introduction to NI LabVIEW - Learn LabVIEW Basics
http://www.ni.com/gettingstarted/labviewbasics/

Top 5 der Empfehlungen für LabVIEW-Einsteiger
http://www.ni.com/newsletter/51735/de/
Alle Beiträge dieses Benutzers finden
Diese Nachricht in einer Antwort zitieren to top
04.04.2012, 18:03
Beitrag #5

b.p Offline
LVF-Gelegenheitsschreiber
**


Beiträge: 197
Registriert seit: Oct 2010

2009-14
-
DE_EN


Sonstige
RE: VIA Histogramm Werte auslesen
Dann brauchst du in der Regel gar keine For-Schleife - es gibt die Funktionen Teil-Arrray und Summe aus Array...
Gruß,
Birgit
Alle Beiträge dieses Benutzers finden
Diese Nachricht in einer Antwort zitieren to top
05.04.2012, 09:28
Beitrag #6

Motecpam Offline
LVF-Grünschnabel
*


Beiträge: 10
Registriert seit: Feb 2012

11SP1
2011
DE

65589
Deutschland
RE: VIA Histogramm Werte auslesen
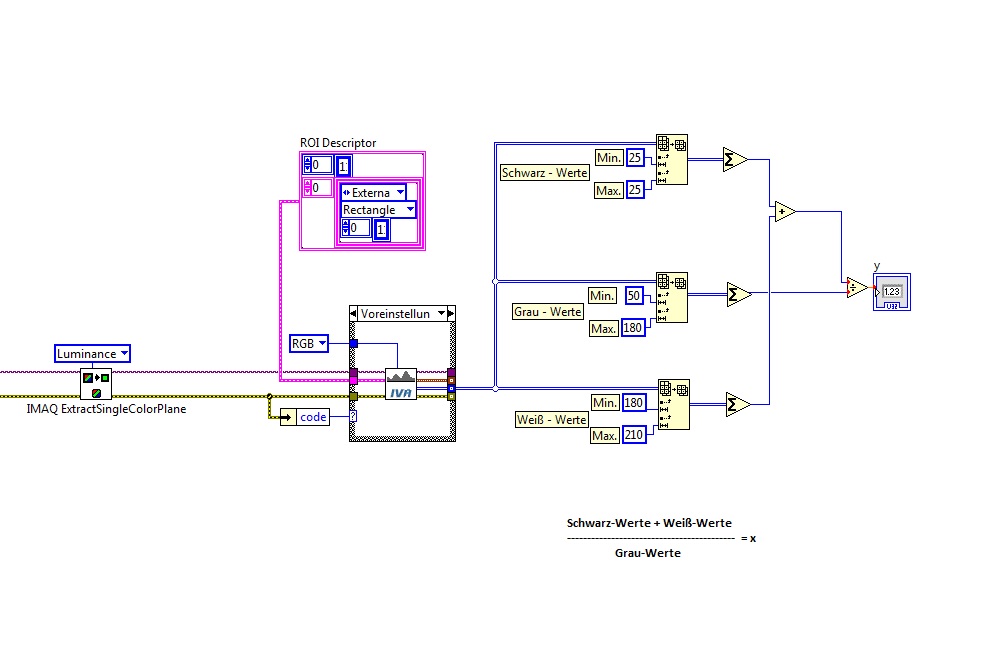
Okay, dankeschön euch beiden.

Leider habe ich hier irgendwie noch einen Fehler drin.

Was habe ich da falsch gemacht?

Schwarz soll nur von 25-50 die Werte auslesen + addieren
Grau soll nur von 50-180 die Werte auslesen + addieren
Weiß soll nur von 180-210 die Werte auslesen + addieren

Alles im Bezug auf die Pixel und mit dem Bereich vom Histogramm.

Ich brauche scheinbar noch einiges an Übung mit dem Umgang von Vision + Auswertung.
Die ganzen E-Test Aufgaben, gingen alles ohne Probleme, hänge nun nur an der Auswertung von dem Bild.

Danke im Voraus

Gruß
motecpam


Angehängte Datei(en) Thumbnail(s)
   
Alle Beiträge dieses Benutzers finden
Diese Nachricht in einer Antwort zitieren to top
Anzeige
05.04.2012, 09:49
Beitrag #7

jg Offline
CLA & CLED
LVF-Team

Beiträge: 15.864
Registriert seit: Jun 2005

20xx / 8.x
1999
EN

Franken...
Deutschland
RE: VIA Histogramm Werte auslesen
Rtmfx Hilfe zur Funktion durchlesen (Strg-H)!
Dir ist hoffentlich klar, dass du folgende Subarrays ausschneidest: von Index (0,0) bis Index (24,24), von Index (0,0) bis Index (49,179) und beim dritten von Index (0,0) bis Index (179,209).

Willst du das?

Gruß, Jens

Wer die erhabene Weisheit der Mathematik tadelt, nährt sich von Verwirrung. (Leonardo da Vinci)

!! BITTE !! stellt mir keine Fragen über PM, dafür ist das Forum da - andere haben vielleicht auch Interesse an der Antwort!

Einführende Links zu LabVIEW, s. GerdWs Signatur.
Alle Beiträge dieses Benutzers finden
Diese Nachricht in einer Antwort zitieren to top
05.04.2012, 10:07 (Dieser Beitrag wurde zuletzt bearbeitet: 05.04.2012 10:08 von Motecpam.)
Beitrag #8

Motecpam Offline
LVF-Grünschnabel
*


Beiträge: 10
Registriert seit: Feb 2012

11SP1
2011
DE

65589
Deutschland
RE: VIA Histogramm Werte auslesen
Hilfe habe ich durchgelesen.

Jedoch nicht ganz verstanden.

Also gebe ich an Index 0->24 und Index 51->180 ausschneiden, dadurch erhalte ich den Index von 25-->50 am Ausgang als Array?

Oder verstehe ich das nun falsch?
Alle Beiträge dieses Benutzers finden
Diese Nachricht in einer Antwort zitieren to top
05.04.2012, 10:19
Beitrag #9

jg Offline
CLA & CLED
LVF-Team

Beiträge: 15.864
Registriert seit: Jun 2005

20xx / 8.x
1999
EN

Franken...
Deutschland
RE: VIA Histogramm Werte auslesen
Ausschneiden von Zeile 50 bis Zeile 180 sieht so aus:
   
Gruß, Jens

Wer die erhabene Weisheit der Mathematik tadelt, nährt sich von Verwirrung. (Leonardo da Vinci)

!! BITTE !! stellt mir keine Fragen über PM, dafür ist das Forum da - andere haben vielleicht auch Interesse an der Antwort!

Einführende Links zu LabVIEW, s. GerdWs Signatur.
Alle Beiträge dieses Benutzers finden
Diese Nachricht in einer Antwort zitieren to top
05.04.2012, 10:26 (Dieser Beitrag wurde zuletzt bearbeitet: 05.04.2012 10:34 von Motecpam.)
Beitrag #10

Motecpam Offline
LVF-Grünschnabel
*


Beiträge: 10
Registriert seit: Feb 2012

11SP1
2011
DE

65589
Deutschland
RE: VIA Histogramm Werte auslesen
nun habe ich es verstanden mit dem ausschneiden und wie es mit dem Array-Teilen funktioniert.

Vielen Dank dafür.

Bleibt nur noch offen, wie ich nun die ganzen Zahlen im Array zusammen addieren kann und mit der Formel verrechnen kann.

Stimmt der Rest von unten oder habe ich mit dem addieren ein Fehler gemacht?


Angehängte Datei(en) Thumbnail(s)
   
Alle Beiträge dieses Benutzers finden
Diese Nachricht in einer Antwort zitieren to top
30
Antwort schreiben 


Möglicherweise verwandte Themen...
Themen Verfasser Antworten Views Letzter Beitrag
  Histogramm von Kamerabild Victoria 2 6.792 27.05.2015 11:36
Letzter Beitrag: Victoria
  Unterschiedliche Histogramm Ansicht Sam789 2 4.876 06.02.2013 15:00
Letzter Beitrag: Sam789
  Histogramm & Threshold von einem Bild ialocin82 8 10.688 29.10.2010 11:49
Letzter Beitrag: unicorn
  Array werte aus ROI auslesen Josip 2 4.945 03.06.2010 10:20
Letzter Beitrag: Josip
  Histogramm-Graph mit anderem Histogramm-Graph vergleichen gregor.petz 29 28.775 07.05.2010 09:26
Letzter Beitrag: gregor.petz
  Werte von Kamera in Unterprogramm einlesen und im Hauptprogramm auslesen und weiterverarbeiten Emmi 2 4.698 30.04.2009 09:38
Letzter Beitrag: LilLooo

Gehe zu: