INFO: Dieses Forum nutzt Cookies...
Cookies sind für den Betrieb des Forums unverzichtbar. Mit der Nutzung des Forums erklärst Du dich damit einverstanden, dass wir Cookies verwenden.

Es wird in jedem Fall ein Cookie gesetzt um diesen Hinweis nicht mehr zu erhalten. Desweiteren setzen wir Google Adsense und Google Analytics ein.


Antwort schreiben 

Signalverlaufsgraph



Wenn dein Problem oder deine Frage geklärt worden ist, markiere den Beitrag als "Lösung",
indem du auf den "Lösung" Button rechts unter dem entsprechenden Beitrag klickst. Vielen Dank!

28.08.2014, 13:38
Beitrag #1

Marcy Offline
LVF-Grünschnabel
*


Beiträge: 24
Registriert seit: Apr 2014

2011-SP1
2014
DE


Deutschland
Signalverlaufsgraph
Hallo Zusammen,
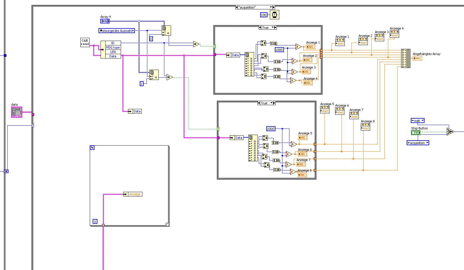
ich hätte eine Frage und zwar, Ich bin gerade ein Programm zu entwikeln um Daten von einem CAN Bus zu visualisieren. Alllerdings bin ich gegen ein problem konfrontiert: ich hab ein Array von Cluster mit 4 elemente und will im dritten element den wert von 'Anzeige' auf dem Blockdiagramm schreiben. so dass den Wert von Anzeige 1 auf dem Blockdiagramm dem wert von Anzeige(1,2,3...8) auf dem Frontpanel entspricht . Ist das überhaupt möglich? . Ich hab es mit Eigenschaftsknoten probiert aber dann sind alle element vom Array von Cluster auf dem Frontapanel mit der selben Werten gefüllt . Das will aber nicht ich will jedes element (ANZEIGE) mit dem entsprechenden wert aus dem Blockdiagramm ausfüllen.
Um eine baldige Antwort würde ich mich freuen
Marcy


Angehängte Datei(en) Thumbnail(s)
       
Alle Beiträge dieses Benutzers finden
Diese Nachricht in einer Antwort zitieren to top
Anzeige
28.08.2014, 13:42
Beitrag #2

GerdW Offline
______________
LVF-Team

Beiträge: 17.538
Registriert seit: May 2009

LV2019 (LV2021)
1995
DE_EN

10×××
Deutschland
RE: Signalverlaufsgraph
Hallo Marcy,

Zitat: Ich hab es mit Eigenschaftsknoten probiert aber dann sind alle element vom Array von Cluster auf dem Frontapanel mit der selben Werten gefüllt .
Wo hast du das probiert? Im Bild ist es nicht zu sehen. Und wenn das Ergebnis nicht korrekt war, musst du wohl was falsch gemacht haben…

Dein BD-Bild passt nicht zum FP-Bild. Wo sind die ganzen "Anzeige x"-Elemente versteckt?

Ansonsten: Ohne VI keine weitere Hilfe…

Alle Beiträge dieses Benutzers finden
Diese Nachricht in einer Antwort zitieren to top
28.08.2014, 14:17
Beitrag #3

Marcy Offline
LVF-Grünschnabel
*


Beiträge: 24
Registriert seit: Apr 2014

2011-SP1
2014
DE


Deutschland
RE: Signalverlaufsgraph
Hallo Gerdes,
hier habe ich das probiert, es ist deutlich zu sehen dass die werte nur auf Anzeige 1 obwohl ich im dem Fall für die 2 werten eine anzeige haben will.
Die ganzen "Anzeige x "auf dem Blockdiagramm sind in Data vorhanden. Data ist ein Array von Cluster




(28.08.2014 13:42 )GerdW schrieb:  Hallo Marcy,

Zitat: Ich hab es mit Eigenschaftsknoten probiert aber dann sind alle element vom Array von Cluster auf dem Frontapanel mit der selben Werten gefüllt .
Wo hast du das probiert? Im Bild ist es nicht zu sehen. Und wenn das Ergebnis nicht korrekt war, musst du wohl was falsch gemacht haben…

Dein BD-Bild passt nicht zum FP-Bild. Wo sind die ganzen "Anzeige x"-Elemente versteckt?

Ansonsten: Ohne VI keine weitere Hilfe…


Angehängte Datei(en) Thumbnail(s)
       
Alle Beiträge dieses Benutzers finden
Diese Nachricht in einer Antwort zitieren to top
28.08.2014, 14:31 (Dieser Beitrag wurde zuletzt bearbeitet: 28.08.2014 14:31 von GerdW.)
Beitrag #4

GerdW Offline
______________
LVF-Team

Beiträge: 17.538
Registriert seit: May 2009

LV2019 (LV2021)
1995
DE_EN

10×××
Deutschland
RE: Signalverlaufsgraph
Hallo Marcy,

Zitat:es ist deutlich zu sehen dass die werte nur auf Anzeige 1 obwohl ich im dem Fall für die 2 werten eine anzeige haben will.
???
Alle deine "Anzeige x" zeigen irgendwas an. Und im BD ist nirgends zu sehen, wie/wo du Daten in das "data"-Array schreibst.

Wozu die ganzen "Wert"-PropertyNodes?
Ein VI hast du immer noch nicht bereitgestellt!

P.S.:
Zitat:Hallo Gerdes,
Bitte meinen Namen ordentlich abtippen/kopieren…

Alle Beiträge dieses Benutzers finden
Diese Nachricht in einer Antwort zitieren to top
28.08.2014, 14:54
Beitrag #5

Marcy Offline
LVF-Grünschnabel
*


Beiträge: 24
Registriert seit: Apr 2014

2011-SP1
2014
DE


Deutschland
RE: Signalverlaufsgraph
Hallo Gerdes,
alle meine Anzeigen auf dem FP zeigen irgendwas an, genau das ist mein Problem. Ich will die verschiedenen Anzeigen in das element 'DIGITAL ANZEIGE' vom Array von Cluster schreiben. Aber ich weiss nicht ob es mit einer Referenz möglich ist oder mit Eigentschaftknoten .



(28.08.2014 14:31 )GerdW schrieb:  Hallo Marcy,

Zitat:es ist deutlich zu sehen dass die werte nur auf Anzeige 1 obwohl ich im dem Fall für die 2 werten eine anzeige haben will.
???
Alle deine "Anzeige x" zeigen irgendwas an. Und im BD ist nirgends zu sehen, wie/wo du Daten in das "data"-Array schreibst.

Wozu die ganzen "Wert"-PropertyNodes?
Ein VI hast du immer noch nicht bereitgestellt!

P.S.:
Zitat:Hallo Gerdes,
Bitte meinen Namen ordentlich abtippen/kopieren…


Angehängte Datei(en) Thumbnail(s)
   
Alle Beiträge dieses Benutzers finden
Diese Nachricht in einer Antwort zitieren to top
28.08.2014, 15:01
Beitrag #6

GerdW Offline
______________
LVF-Team

Beiträge: 17.538
Registriert seit: May 2009

LV2019 (LV2021)
1995
DE_EN

10×××
Deutschland
RE: Signalverlaufsgraph
Hallo Marcy,

zum dritten Mal: ohne VI keine ordentliche Hilfe…

zum zweiten Mal: ich heiße nicht Gerdes!

Alle Beiträge dieses Benutzers finden
Diese Nachricht in einer Antwort zitieren to top
Anzeige
28.08.2014, 15:34
Beitrag #7

Marcy Offline
LVF-Grünschnabel
*


Beiträge: 24
Registriert seit: Apr 2014

2011-SP1
2014
DE


Deutschland
RE: Signalverlaufsgraph
Hallo GerdW,
Sorry für deinen Namen!
Anbei mein Vi
(28.08.2014 15:01 )GerdW schrieb:  Hallo Marcy,

zum dritten Mal: ohne VI keine ordentliche Hilfe…

zum zweiten Mal: ich heiße nicht Gerdes!


Angehängte Datei(en)
10.0 .vi  meinVi.vi (Größe: 122,12 KB / Downloads: 246)
Alle Beiträge dieses Benutzers finden
Diese Nachricht in einer Antwort zitieren to top
28.08.2014, 15:43
Beitrag #8

GerdW Offline
______________
LVF-Team

Beiträge: 17.538
Registriert seit: May 2009

LV2019 (LV2021)
1995
DE_EN

10×××
Deutschland
RE: Signalverlaufsgraph
Hallo Marcy,

wenn du mit LV2013 arbeitest, solltest du dein Profil ergänzen!

Siehe Anhang. Dein Data-Cluster-Array sollte aber auch 8 Elemente enthalten, wenn du 8 Werte eintragen willst!

Ansonsten: THINK DATAFLOW!


Angehängte Datei(en)
11.0 .vi  meinVi.vi (Größe: 88,04 KB / Downloads: 243)

Alle Beiträge dieses Benutzers finden
Diese Nachricht in einer Antwort zitieren to top
28.08.2014, 16:44
Beitrag #9

Marcy Offline
LVF-Grünschnabel
*


Beiträge: 24
Registriert seit: Apr 2014

2011-SP1
2014
DE


Deutschland
RE: Signalverlaufsgraph
Hallo GerdW,
Danke schön für deine Hilfe und für die Verbesserung meines Programmes Smile
Aber wieso kann ich jetz nur noch 4 elemente vom Array auf dem FP Sad ? . Wenn ich versuch das 5te element zu bedienen das geht nicht

(28.08.2014 15:43 )GerdW schrieb:  Hallo Marcy,

wenn du mit LV2013 arbeitest, solltest du dein Profil ergänzen!

Siehe Anhang. Dein Data-Cluster-Array sollte aber auch 8 Elemente enthalten, wenn du 8 Werte eintragen willst!

Ansonsten: THINK DATAFLOW!
Alle Beiträge dieses Benutzers finden
Diese Nachricht in einer Antwort zitieren to top
28.08.2014, 19:31 (Dieser Beitrag wurde zuletzt bearbeitet: 28.08.2014 19:33 von GerdW.)
Beitrag #10

GerdW Offline
______________
LVF-Team

Beiträge: 17.538
Registriert seit: May 2009

LV2019 (LV2021)
1995
DE_EN

10×××
Deutschland
RE: Signalverlaufsgraph
Hallo Marcy,

Zitat:Aber wieso kann ich jetz nur noch 4 elemente vom Array auf dem FP?
Weil du das so programmiert hast!
Du hast da eine Abfrage drin, welche CAN-Botschaft du empfangen hast. Dann wertest du sie aus und gibst die 4 Signale pro Botschaft aus. Deshalb bekommst du mit jeder empfangenen Botschaft genau 4 Werte im Array…

Zitat:Wenn ich versuch das 5te element zu bedienen das geht nicht
Das "Array" ist ein Indicator, wo dein VI Werte anzeigt. Einen Indicator kann der User nicht "bedienen"…

Diese Probleme kann man alle umgehen. Man muss nur seine Programmstruktur ordentlich gestalten. Etwas Planung vor dem Programmieren hat noch nie geschadet, ein PAP auch nicht…

Alle Beiträge dieses Benutzers finden
Diese Nachricht in einer Antwort zitieren to top
Antwort schreiben 


Möglicherweise verwandte Themen...
Themen Verfasser Antworten Views Letzter Beitrag
  X-Achse im Signalverlaufsgraph JK87 1 3.677 12.12.2019 09:42
Letzter Beitrag: GerdW
  Nur eine Leitung in digitalem Signalverlaufsgraph darstellen? dulfried 10 8.819 21.09.2017 06:29
Letzter Beitrag: RMR
  Signalverlaufsgraph zoomen Striggi 3 5.689 24.09.2009 08:34
Letzter Beitrag: Striggi
  Signalverlaufsgraph Mitch 32 29.397 11.12.2007 14:28
Letzter Beitrag: jg
  Signalverlaufsgraph - Neu- bzw. Umskalierung der Y-Achse Toni 1 4.973 12.10.2006 19:11
Letzter Beitrag: jg

Gehe zu: