INFO: Dieses Forum nutzt Cookies...
Cookies sind für den Betrieb des Forums unverzichtbar. Mit der Nutzung des Forums erklärst Du dich damit einverstanden, dass wir Cookies verwenden.

Es wird in jedem Fall ein Cookie gesetzt um diesen Hinweis nicht mehr zu erhalten. Desweiteren setzen wir Google Adsense und Google Analytics ein.


Antwort schreiben 

Tabellen-Inhalte graphisch anzeigen!



Wenn dein Problem oder deine Frage geklärt worden ist, markiere den Beitrag als "Lösung",
indem du auf den "Lösung" Button rechts unter dem entsprechenden Beitrag klickst. Vielen Dank!

08.07.2010, 09:01 (Dieser Beitrag wurde zuletzt bearbeitet: 08.07.2010 09:07 von jclstefan.)
Beitrag #1

jclstefan Offline
LVF-Gelegenheitsschreiber
**


Beiträge: 51
Registriert seit: Apr 2010

2011/2010/2009/8.5
2010
DE

85xxx
Deutschland
Tabellen-Inhalte graphisch anzeigen!
Hallo,
wie kann ich aus einer Tabelle (siehe Anhang), die Inhalte als ein Graph anzeigen?
Ich hab das hier gemacht (siehe Anhang 2) aber des ist falsch...
Die Tabelle beinhaltet Spannung, Strom und Zeit, Sowie Laden und Entladen...
bei Laden ist Spannung wichtig und wird in den Koordinatensystem nach unten, also in den negativen Bereich dargestellt.
Entladen hingegen in den positiven Bereich mit Strom. Das ganze soll ungefäht so aussehen (siehe Anhang 3)....

Weiteres soll ein Punkt oder Markierung zeigen was grad das Programm behandelt. Z.B. Entlade --> 50A (in Anhang3 dargestellt)..
vielen Dank...

Sorry bei Bild 2 ist der eine Baustein unbekannt..... ich hab ein Bild noch eingefügt.... soll erklären was er tut.....


Angehängte Datei(en) Thumbnail(s)
               

"To be or not to be that is the question." - Any programmer knows the answer: 0x2B or (not 0x2B) is 0xFF.
Alle Beiträge dieses Benutzers finden
Diese Nachricht in einer Antwort zitieren to top
Anzeige
08.07.2010, 09:57
Beitrag #2

Achimedes Offline
LVF-Freak
****


Beiträge: 544
Registriert seit: Aug 2005

2011
2001
DE

72461
Deutschland
Tabellen-Inhalte graphisch anzeigen!
Mir fällt auf das deine Zeit die ja auf der X-Achse liegen soll an deinen Bündelelementen jaweils an einem anderen anschluss ist.
Die Xachse ist immer der odere Anschluss.

Wenn du die Kurven hintereinander Darstellen willst dann kannst du
-die Arrays erst aneinander hängen und dann bündeln. dann hast nur noch eine Kurve
-deine Zeit(X-Achse) anpassen (erster Zeitwert der 2ten kurve = letzter Zeitwert der ersten kurve). dann hast du meherere Kurven die hintereinander sind.

Wer Rechtschreibfehler findet .... darf sie behalten.
Alle Beiträge dieses Benutzers finden
Diese Nachricht in einer Antwort zitieren to top
08.07.2010, 10:06
Beitrag #3

SeBa Offline
LVF-Guru
*****


Beiträge: 2.025
Registriert seit: Oct 2008

09SP1 & 10 FDS
2008
DE

65xxx
Deutschland
Tabellen-Inhalte graphisch anzeigen!
So als Idee...

Hab dir dein Diagramm mal abgemalt.

Lv09_img2
Sonstige .vi  XYGraph_Merge2_and_RunningDot.vi (Größe: 16,78 KB / Downloads: 296)


       


Gruß SeBa

Dieser Beitrag soll weder nützlich, informativ noch lesbar sein.

Er erhebt lediglich den Anspruch dort wo er ungenau ist, wenigstens eindeutig ungenau zu sein.
In Fällen größerer Abweichungen ist es immer der Leser, der sich geirrt hat.

Rette einen Baum!
Diesen Beitrag nur ausdrucken, wenn unbedingt nötig!
Alle Beiträge dieses Benutzers finden
Diese Nachricht in einer Antwort zitieren to top
08.07.2010, 10:25
Beitrag #4

jclstefan Offline
LVF-Gelegenheitsschreiber
**


Beiträge: 51
Registriert seit: Apr 2010

2011/2010/2009/8.5
2010
DE

85xxx
Deutschland
Tabellen-Inhalte graphisch anzeigen!
@Achimedes
Sorry ich versteh nicht ganz was du meinst...


@SeBa
ja so hab ichs mir vorgestellt....... es bleibt nur noch, dass man die Zeichnung flexibel macht.....

"To be or not to be that is the question." - Any programmer knows the answer: 0x2B or (not 0x2B) is 0xFF.
Alle Beiträge dieses Benutzers finden
Diese Nachricht in einer Antwort zitieren to top
08.07.2010, 10:42
Beitrag #5

SeBa Offline
LVF-Guru
*****


Beiträge: 2.025
Registriert seit: Oct 2008

09SP1 & 10 FDS
2008
DE

65xxx
Deutschland
Tabellen-Inhalte graphisch anzeigen!
' schrieb:ja so hab ichs mir vorgestellt....... es bleibt nur noch, dass man die Zeichnung flexibel macht.....

ja, und das ist jetzt dein Job.

Wink

Dieser Beitrag soll weder nützlich, informativ noch lesbar sein.

Er erhebt lediglich den Anspruch dort wo er ungenau ist, wenigstens eindeutig ungenau zu sein.
In Fällen größerer Abweichungen ist es immer der Leser, der sich geirrt hat.

Rette einen Baum!
Diesen Beitrag nur ausdrucken, wenn unbedingt nötig!
Alle Beiträge dieses Benutzers finden
Diese Nachricht in einer Antwort zitieren to top
08.07.2010, 11:49
Beitrag #6

jclstefan Offline
LVF-Gelegenheitsschreiber
**


Beiträge: 51
Registriert seit: Apr 2010

2011/2010/2009/8.5
2010
DE

85xxx
Deutschland
Tabellen-Inhalte graphisch anzeigen!
Naja war zwar meine Hauptfrage... aber ich versuchs weiter.... trotzdem danke....

"To be or not to be that is the question." - Any programmer knows the answer: 0x2B or (not 0x2B) is 0xFF.
Alle Beiträge dieses Benutzers finden
Diese Nachricht in einer Antwort zitieren to top
Anzeige
08.07.2010, 11:55
Beitrag #7

Achimedes Offline
LVF-Freak
****


Beiträge: 544
Registriert seit: Aug 2005

2011
2001
DE

72461
Deutschland
Tabellen-Inhalte graphisch anzeigen!
' schrieb:@Achimedes
Sorry ich versteh nicht ganz was du meinst...

An dem Elemen an dem deine zwei orangenen lienien ankommen (Bündeln) gehört oben die daten der X-Achse hin.

Dreh einfach die anschlüsse deinens unteren Bündelelements. Damit hast du dann Die Selben X-Werte für die Spannung und Strom.

Grüße
Achimedes

Wer Rechtschreibfehler findet .... darf sie behalten.
Alle Beiträge dieses Benutzers finden
Diese Nachricht in einer Antwort zitieren to top
08.07.2010, 12:03
Beitrag #8

Achimedes Offline
LVF-Freak
****


Beiträge: 544
Registriert seit: Aug 2005

2011
2001
DE

72461
Deutschland
Tabellen-Inhalte graphisch anzeigen!
so zB
   
snip09

Wer Rechtschreibfehler findet .... darf sie behalten.
Alle Beiträge dieses Benutzers finden
Diese Nachricht in einer Antwort zitieren to top
08.07.2010, 12:47 (Dieser Beitrag wurde zuletzt bearbeitet: 08.07.2010 12:51 von jclstefan.)
Beitrag #9

jclstefan Offline
LVF-Gelegenheitsschreiber
**


Beiträge: 51
Registriert seit: Apr 2010

2011/2010/2009/8.5
2010
DE

85xxx
Deutschland
Tabellen-Inhalte graphisch anzeigen!
Achso des meinst du... =)
Danke...

ich bekomm aber trotzdem sowas raus (Bild).... ich möchte aber dass es Rechtecksignale werden...


.........
OK.... hat sich erledigt.... Es ist nur eine Einstellungssache....


Angehängte Datei(en) Thumbnail(s)
   

"To be or not to be that is the question." - Any programmer knows the answer: 0x2B or (not 0x2B) is 0xFF.
Alle Beiträge dieses Benutzers finden
Diese Nachricht in einer Antwort zitieren to top
08.07.2010, 14:20 (Dieser Beitrag wurde zuletzt bearbeitet: 08.07.2010 14:21 von jclstefan.)
Beitrag #10

jclstefan Offline
LVF-Gelegenheitsschreiber
**


Beiträge: 51
Registriert seit: Apr 2010

2011/2010/2009/8.5
2010
DE

85xxx
Deutschland
Tabellen-Inhalte graphisch anzeigen!
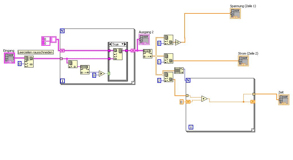
Ich schaffs einfach nicht... weiss nicht wo mein Denkfehler liegt....
Hab ich soweit Programmiert aber macht nicht das was ich brauch.... (Bild).....

Kurze Beschreibung:
1. Tabelle lesen
2. Ist es Entladen oder Laden?
3. Entladen dann nur Strom und Zeit
4. Laden ---> Spannung und Zeit
5. In ein Diagramm zeichnen (Siehe oben Bild 3)


Angehängte Datei(en) Thumbnail(s)
   

"To be or not to be that is the question." - Any programmer knows the answer: 0x2B or (not 0x2B) is 0xFF.
Alle Beiträge dieses Benutzers finden
Diese Nachricht in einer Antwort zitieren to top
Antwort schreiben 


Möglicherweise verwandte Themen...
Themen Verfasser Antworten Views Letzter Beitrag
  Frontpanel Inhalte Laden Minako 16 21.119 16.04.2024 15:03
Letzter Beitrag: GerdW
  Spaltenbreite Tabellen-Anzeigeelement Tobi Wan Kenobi 2 6.301 16.11.2016 07:25
Letzter Beitrag: Tobi Wan Kenobi
  Gitterfarbe von Tabellen anpassen Trinitatis 1 3.954 31.05.2016 12:56
Letzter Beitrag: Trinitatis
  .log Datei in Labview einlesen und graphisch darstellen CHD 12 12.113 22.03.2015 19:59
Letzter Beitrag: Lucki
  Inhalte im Blockdiagramm verschwunden LabviewRoland 2 4.841 28.10.2013 08:38
Letzter Beitrag: Lucki
  Word Protokoll (Tabellen) Fehler in Zuweisung akoKE 7 9.500 08.03.2013 11:38
Letzter Beitrag: akoKE

Gehe zu: