INFO: Dieses Forum nutzt Cookies...
Cookies sind für den Betrieb des Forums unverzichtbar. Mit der Nutzung des Forums erklärst Du dich damit einverstanden, dass wir Cookies verwenden.

Es wird in jedem Fall ein Cookie gesetzt um diesen Hinweis nicht mehr zu erhalten. Desweiteren setzen wir Google Adsense und Google Analytics ein.


Antwort schreiben 

Integration



Wenn dein Problem oder deine Frage geklärt worden ist, markiere den Beitrag als "Lösung",
indem du auf den "Lösung" Button rechts unter dem entsprechenden Beitrag klickst. Vielen Dank!

24.10.2011, 20:23
Beitrag #1

nini0803 Offline
LVF-Grünschnabel
*


Beiträge: 20
Registriert seit: Oct 2011

8.6
2011
DE



Integration
Hallo,

ich habe eine Frage zu der Möglichkeit mit Labview numerisch integrieren zu können. Ich hab mir die Beispiel-VI´s angeguckt, aber er die bringen mich leider nicht so richtig weiter.

Ich muss folgendes Integral lösen: Integral von tt0 und ti von (F-mg)dt=mvto.

Wie muss ich das aufbauen und was muss ich dann entsprechend wo eintragen?

Danke schonmal
Alle Beiträge dieses Benutzers finden
Diese Nachricht in einer Antwort zitieren to top
Anzeige
25.10.2011, 09:08
Beitrag #2

GerdW Offline
______________
LVF-Team

Beiträge: 17.536
Registriert seit: May 2009

LV2019 (LV2021)
1995
DE_EN

10×××
Deutschland
RE: Integration
Hallo nini,

kannst du die Formel nochmal ordentlich setzen und als Bild einbinden? Die von dir genannten Größen "tto" und "ti" tauchen nicht in der Formel auf...

Außerdem könntest du dann auch das Integralzeichen mit hineinpacken.

Alle Beiträge dieses Benutzers finden
Diese Nachricht in einer Antwort zitieren to top
25.10.2011, 09:18
Beitrag #3

dimitri84 Offline
Astronaut
*****


Beiträge: 1.496
Registriert seit: Aug 2009

2020 Developer Suite
2009
DE_EN

53562
Deutschland
RE: Integration
Hallo Mini,

numerische Integration arbeitet mit mit Messreihen. D.h. du hast entweder eine Messreihe oder du baust dir deine eigene Messreihe aus der Formel (von t_t0 bis t_i ). Allein mit Formel und dem VI zum integrieren funktioniert's nicht.



Gruß

„Sag nicht alles, was du weißt, aber wisse immer, was du sagst.“ (Matthias Claudius)
Webseite des Benutzers besuchen Alle Beiträge dieses Benutzers finden
Diese Nachricht in einer Antwort zitieren to top
25.10.2011, 10:03
Beitrag #4

nini0803 Offline
LVF-Grünschnabel
*


Beiträge: 20
Registriert seit: Oct 2011

8.6
2011
DE



RE: Integration
Hallo,

vielen Dank dass Ihr euch meiner Frage annehmt. Ich hab das entsprechende Integral, mit den entsprechenden Kurven, die ich anhand einer .txt erhalte, mal als Bild angehängt!


Angehängte Datei(en) Thumbnail(s)
   
Alle Beiträge dieses Benutzers finden
Diese Nachricht in einer Antwort zitieren to top
25.10.2011, 10:32 (Dieser Beitrag wurde zuletzt bearbeitet: 25.10.2011 10:41 von dimitri84.)
Beitrag #5

dimitri84 Offline
Astronaut
*****


Beiträge: 1.496
Registriert seit: Aug 2009

2020 Developer Suite
2009
DE_EN

53562
Deutschland
RE: Integration
Hallo Mini,

kann es sein, dass das eine Praktikumsaufgabe an deiner Hochschule ist, bei der du die Sprunghöhe eines Probanden aus dem Signal einer Kraftmessplatte ausrechnen musst? Und solltet ihr das nicht selbst machen?

Zeig mal dein VI (samt txt) - wo ist das Problem genau?


Wenn ihr ein bisschen glänzen wollt, könnt ihr noch einen Minialgorithmus implementieren, der die Integrationsgrenzen (Beginn der Absprungphase & Verlassen der KMP) eigenständig findet.

„Sag nicht alles, was du weißt, aber wisse immer, was du sagst.“ (Matthias Claudius)
Webseite des Benutzers besuchen Alle Beiträge dieses Benutzers finden
Diese Nachricht in einer Antwort zitieren to top
25.10.2011, 10:45
Beitrag #6

nini0803 Offline
LVF-Grünschnabel
*


Beiträge: 20
Registriert seit: Oct 2011

8.6
2011
DE



RE: Integration
Njein... also es hat schon etwas mit ner Aufgabe an meiner Hochschule zutun, aber nicht im Zuge eines Praktikums!
Es gibt halt verschiedene Möglichkeiten das zu berechnen. Die Möglichkeit die Sprunghöhe nach der Zeit zu berechnen, war leicht, aber mit dem Integral komme ich nicht klar (also nach dem Impulsverfahren)...

Das mit dem Minialgorithmus hört sich gut an...


Angehängte Datei(en)
8.6 .vi  xxx.vi (Größe: 17,7 KB / Downloads: 330)

0.0 .txt  xxx.txt (Größe: 102,15 KB / Downloads: 321)
Alle Beiträge dieses Benutzers finden
Diese Nachricht in einer Antwort zitieren to top
Anzeige
25.10.2011, 10:50
Beitrag #7

dimitri84 Offline
Astronaut
*****


Beiträge: 1.496
Registriert seit: Aug 2009

2020 Developer Suite
2009
DE_EN

53562
Deutschland
RE: Integration
Hallo Mini,

dann tüftel noch ein bisschen weiter - ich schau's mir heut nach Feierabend an, vielleicht biste dann ja auch shcon fertig.


Gruß

„Sag nicht alles, was du weißt, aber wisse immer, was du sagst.“ (Matthias Claudius)
Webseite des Benutzers besuchen Alle Beiträge dieses Benutzers finden
Diese Nachricht in einer Antwort zitieren to top
25.10.2011, 10:56
Beitrag #8

nini0803 Offline
LVF-Grünschnabel
*


Beiträge: 20
Registriert seit: Oct 2011

8.6
2011
DE



RE: Integration
Ich hab schon rumgebastelt, aber ich komme ja irgendwie nicht weiter... sonst hätte ich ja hier nicht gefragt! Hab es schon so versucht, wie in den Bsp.-VI´s aber irgendwie kommt da bei mir kein vernünftiger Wert raus!
Alle Beiträge dieses Benutzers finden
Diese Nachricht in einer Antwort zitieren to top
25.10.2011, 11:02
Beitrag #9

dimitri84 Offline
Astronaut
*****


Beiträge: 1.496
Registriert seit: Aug 2009

2020 Developer Suite
2009
DE_EN

53562
Deutschland
RE: Integration
Ich sehe das Integrations VI garnicht. Mathematik -> Integration -> numerische Integration

Dort schließt du dann das 1d-Array vom Kraftverlauf an und dein dt ist ja 0,001 - dann spuckt das VI hinten das Ergebnis aus. Fertig.


Kann jetzt kein Bild machen - heut abend ...

„Sag nicht alles, was du weißt, aber wisse immer, was du sagst.“ (Matthias Claudius)
Webseite des Benutzers besuchen Alle Beiträge dieses Benutzers finden
Diese Nachricht in einer Antwort zitieren to top
25.10.2011, 22:14
Beitrag #10

dimitri84 Offline
Astronaut
*****


Beiträge: 1.496
Registriert seit: Aug 2009

2020 Developer Suite
2009
DE_EN

53562
Deutschland
RE: Integration
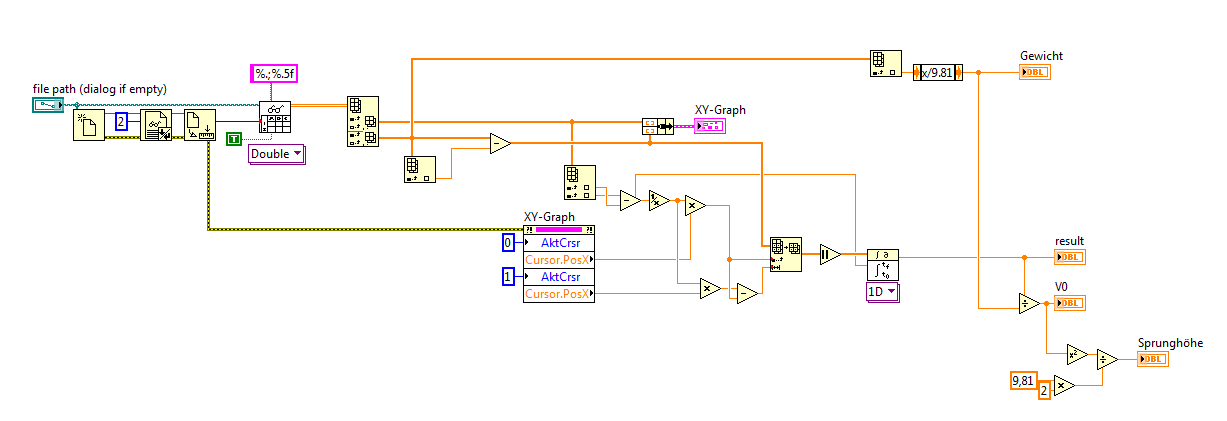
Proband war:
- ca. 71 kg schwer
- Absprunggeschwindigkeit ca 3,5 m/s
- Sprunghöhe 63 cm (!)

Helf mir nochmal auf die Sprünge ... welcher Teil geht nochmal in die Berechnung mit ein - Absprungphase minus Gewichtskraft?

   


Gruß Dimitri

„Sag nicht alles, was du weißt, aber wisse immer, was du sagst.“ (Matthias Claudius)
Webseite des Benutzers besuchen Alle Beiträge dieses Benutzers finden
Diese Nachricht in einer Antwort zitieren to top
Antwort schreiben 


Möglicherweise verwandte Themen...
Themen Verfasser Antworten Views Letzter Beitrag
  Numerische Integration INTLV 3 4.990 05.07.2013 06:38
Letzter Beitrag: INTLV
  Numerische Integration (nicht äquidistant) Error -20049 jeannyLab 11 11.248 15.07.2012 18:17
Letzter Beitrag: jeannyLab
  Numerische Integration silver 12 19.618 22.06.2009 14:21
Letzter Beitrag: jg
  Integration im Formelknoten DrHoas 3 7.071 18.02.2009 09:25
Letzter Beitrag: DrHoas
  Problem mit Integration Benjamin84 1 4.164 16.08.2008 09:01
Letzter Beitrag: jg
  Integration eines Flowsignals UofUa 2 5.059 12.02.2008 17:21
Letzter Beitrag: UofUa

Gehe zu: