13.03.2008, 10:05
(Dieser Beitrag wurde zuletzt bearbeitet: 13.03.2008 10:20 von jg.)
Beitrag #2
|
jg
CLA & CLED
Beiträge: 15.864
Registriert seit: Jun 2005
20xx / 8.x
1999
EN
Franken...
Deutschland
|
Erstellen eines Großen Array (ohne Autoindizierung)
Also, eigentlich kein Problem:
Du musst das Array vor der For-Schleife erstellen (denn die Größe weisst du ja / Funktion "Initialize Array"). Und dann per Schieberegister in die Schleife übergeben. Und innerhalb der Schleife per Replace-Array-Subset bei Bedarf diesen einen Wert ersetzen. Das ersetzen sollte auch in LV sehr schnell gehen.
MfG, Jens
P.S.: :verschoben1:
EDIT: Hier ein Bsp.:
Untitled8.2.vi (Größe: 13,76 KB / Downloads: 280)
Wer die erhabene Weisheit der Mathematik tadelt, nährt sich von Verwirrung. (Leonardo da Vinci)
!! BITTE !! stellt mir keine Fragen über PM, dafür ist das Forum da - andere haben vielleicht auch Interesse an der Antwort!
Einführende Links zu LabVIEW, s. GerdWs Signatur.
|
|
|
|
|
13.03.2008, 10:25
Beitrag #3
|
Dominik_P84
LVF-Grünschnabel

Beiträge: 12
Registriert seit: Mar 2008
8.2 (7.0)
2008
de
76131
Deutschland
|
Erstellen eines Großen Array (ohne Autoindizierung)
Hallo Jens
erstmal vielen Danke für die schlelle Antwort. leider ist das genau das was ich mache (Schieberegister - indizierung von ausen) - und wie schon gesagt, das dauert ewig. (ich denke weil das die schleife jede ausführung den rießigen Array öffnen muss)
Hast du noch eine andere Idee (Bitte)
Dominik
|
|
|
|
13.03.2008, 10:33
(Dieser Beitrag wurde zuletzt bearbeitet: 13.03.2008 10:34 von VDB.)
Beitrag #4
|
|
|
|
|
|
13.03.2008, 10:34
Beitrag #5
|
jg
CLA & CLED
Beiträge: 15.864
Registriert seit: Jun 2005
20xx / 8.x
1999
EN
Franken...
Deutschland
|
Erstellen eines Großen Array (ohne Autoindizierung)
Kann ich nicht bestätigen, hatte nach ca. 5 Sekunden schon locker über 10 Mio. Durchläufe (s. Bsp-VI).
Vielleicht braucht das Erstellen der Daten, die du einfügen willst, solange? Das "Replace-Array-Subset" ist eigentlich die schnellste Methode, einen Wert in einem bestehendem Array zu ersetzen.
Und so viel ist 1,25 Mio Datenwerte auch nicht.
Oder schreibst du innerhalb deiner Schleife dauernd was ins Frontpanel? Das kostet auch Zeit.
Ansonsten: VI's oder Screenshots hochladen.
MfG, Jens
Wer die erhabene Weisheit der Mathematik tadelt, nährt sich von Verwirrung. (Leonardo da Vinci)
!! BITTE !! stellt mir keine Fragen über PM, dafür ist das Forum da - andere haben vielleicht auch Interesse an der Antwort!
Einführende Links zu LabVIEW, s. GerdWs Signatur.
|
|
|
|
|
13.03.2008, 12:57
Beitrag #6
|
Dominik_P84
LVF-Grünschnabel

Beiträge: 12
Registriert seit: Mar 2008
8.2 (7.0)
2008
de
76131
Deutschland
|
Erstellen eines Großen Array (ohne Autoindizierung)
Hallo Jens
Musste eine Zeitlang weg
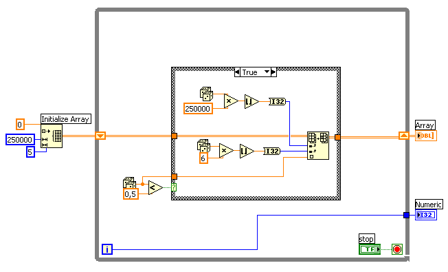
hier ist der programmteil um den es geht. (wie schon gesagt, der array ist riesig) - das ganze programm möchte ich gerade niemanden antun (ist etwas unübersichtlich)
Dominik
|
|
|
|
|
13.03.2008, 12:59
Beitrag #7
|
Dominik_P84
LVF-Grünschnabel

Beiträge: 12
Registriert seit: Mar 2008
8.2 (7.0)
2008
de
76131
Deutschland
|
Erstellen eines Großen Array (ohne Autoindizierung)
' schrieb:Tschuldigung- irgendetwas ha gerade mit dem hochladen nicht funktioniert
|
|
|
|
|
13.03.2008, 13:08
Beitrag #8
|
|
|
|
|
|
13.03.2008, 13:17
Beitrag #9
|
|
|
|
|
|
13.03.2008, 14:56
|
Dominik_P84
LVF-Grünschnabel

Beiträge: 12
Registriert seit: Mar 2008
8.2 (7.0)
2008
de
76131
Deutschland
|
Erstellen eines Großen Array (ohne Autoindizierung)
ja, siehst du richtig- und die größe ist 250000 auf 5. die Stings in jedem feld haben im allg 7 zeichen (also 250000*5*7=8,75 MB)
dsag ja, etwas größer (was unter anderem auch ein grund ist warum ich es mit LabVIEW machen will - Excel schafft soviele Zeilen nicht)
Danke
Dominik
|
|
|
|
| |