INFO: Dieses Forum nutzt Cookies...
Cookies sind für den Betrieb des Forums unverzichtbar. Mit der Nutzung des Forums erklärst Du dich damit einverstanden, dass wir Cookies verwenden.

Es wird in jedem Fall ein Cookie gesetzt um diesen Hinweis nicht mehr zu erhalten. Desweiteren setzen wir Google Adsense und Google Analytics ein.


Antwort schreiben 

Zeitstempel für XY Graph falsch umgewandelt?



Wenn dein Problem oder deine Frage geklärt worden ist, markiere den Beitrag als "Lösung",
indem du auf den "Lösung" Button rechts unter dem entsprechenden Beitrag klickst. Vielen Dank!

23.07.2009, 09:55
Beitrag #1

Robi Offline
LVF-Grünschnabel
*


Beiträge: 37
Registriert seit: Feb 2009

8,6
2008
de

5204
Oesterreich
Zeitstempel für XY Graph falsch umgewandelt?
Hallo Leute,

habe wieder mal ein LV Problem

Und zwar lese ich aus einem .txt file verschiedene Werte aus die ich anschließend auf einem Graph anzeige

Zu meinem Problem:
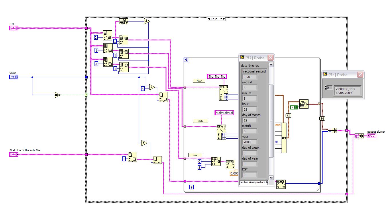
in dem txt File ist jeweils auch ein Zeitstemple für die Werte dabei!
Diesen muss ich für den Graphen umwandeln so wie auf dem Bild.
Jetzt kommt es aber vor das dieser Baustein 1 Stunde dazu zählt aber nur bei manchen .txt Files? Wie kann sowas sein?
Die Minuten und alles stimmen aber?!?!?

(Links wird jetzt der LETZTE wert der Zeitstempel angezeigt und rechts der ERSTE! aber dazwischen liegen nur 5 min also nicht davon täuschen lassen)

Hoffe ihr könnt mir helfen


Angehängte Datei(en) Thumbnail(s)
   
Alle Beiträge dieses Benutzers finden
Diese Nachricht in einer Antwort zitieren to top
Anzeige
23.07.2009, 11:03
Beitrag #2

Lucki Offline
Tech.Exp.2.Klasse
LVF-Team

Beiträge: 7.699
Registriert seit: Mar 2006

LV 2016-18 prof.
1995
DE

01108
Deutschland
Zeitstempel für XY Graph falsch umgewandelt?
Die Stunde ist die Differenz zwischen Weltzeit und Lokalzeit, probiere doch mal an den entsprechenden Boolschen Eingängen und an den Formatstrings herum. Irgendwann funktioniert es.
Aber davon abgesehen: Die Umwandlung von Datei-Text-Zeit in LabVIEW-Zeitstempel hast Du gigantisch umständlich gelöst. Poste doch mal eine Zeile der Datei, bei der eine Zeitangabe mit dabei ist.
Alle Beiträge dieses Benutzers finden
Diese Nachricht in einer Antwort zitieren to top
23.07.2009, 11:26
Beitrag #3

Robi Offline
LVF-Grünschnabel
*


Beiträge: 37
Registriert seit: Feb 2009

8,6
2008
de

5204
Oesterreich
Zeitstempel für XY Graph falsch umgewandelt?
Danke erstmal für die Antwort!

Aber so ganz verstehen tu ichs nicht???

Wieso Differenz?


Hier mal ein Teil aus so einem txt File

WA10120_V1_1.rob
2009/03/02,21:16:56,539,3900773,11,1036,0,8,255,0,2,0,3,0,4,7
2009/03/02,21:16:56,672,3900899,11,1036,0,8,2,0,0,0,0,0,0,0
2009/03/02,21:16:56,832,3901048,11,1036,0,8,3,0,0,0,0,0,0,0
2009/03/02,21:16:56,941,3901182,11,1036,0,8,4,0,0,0,0,0,0,0
2009/03/02,21:16:57,112,3901315,11,106,0,8,111,12,13,14,15,16,17,18
2009/03/02,21:16:57,222,3901464,11,106,0,8,111,12,13,14,15,16,17,18
2009/03/02,21:16:57,357,3901597,11,1037,0,8,5,100,80,0,90,0,5,0
2009/03/02,21:16:57,513,3901746,11,107,0,8,8,9,10,0,0,0,0,0
2009/03/02,21:16:57,672,3901882,11,1037,0,8,0,0,0,0,0,0,0,0


Das Problem ist ich hab das Prog nicht geschrieben...
Alle Beiträge dieses Benutzers finden
Diese Nachricht in einer Antwort zitieren to top
23.07.2009, 13:08
Beitrag #4

jg Offline
CLA & CLED
LVF-Team

Beiträge: 15.864
Registriert seit: Jun 2005

20xx / 8.x
1999
EN

Franken...
Deutschland
Zeitstempel für XY Graph falsch umgewandelt?
' schrieb:Und zwar lese ich aus einem .txt file verschiedene Werte aus die ich anschließend auf einem Graph anzeige

Zu meinem Problem:
in dem txt File ist jeweils auch ein Zeitstemple für die Werte dabei!
Diesen muss ich für den Graphen umwandeln so wie auf dem Bild.
Jetzt kommt es aber vor das dieser Baustein 1 Stunde dazu zählt aber nur bei manchen .txt Files? Wie kann sowas sein?
:hmm:Das möchte ich sehr bezweifeln. Steht da nicht schon was anderes im txt-File drin? Eigentlich sieht das so richtig aus, vor allem mit dem Anschluß UTC=False.
Ansonsten VI und entsprechende Files posten, bei dem das auftritt.

' schrieb:Aber davon abgesehen: Die Umwandlung von Datei-Text-Zeit in LabVIEW-Zeitstempel hast Du gigantisch umständlich gelöst. Poste doch mal eine Zeile der Datei, bei der eine Zeitangabe mit dabei ist.
Kürzer, z.B. so:
   

Gruß, Jens

Wer die erhabene Weisheit der Mathematik tadelt, nährt sich von Verwirrung. (Leonardo da Vinci)

!! BITTE !! stellt mir keine Fragen über PM, dafür ist das Forum da - andere haben vielleicht auch Interesse an der Antwort!

Einführende Links zu LabVIEW, s. GerdWs Signatur.
Alle Beiträge dieses Benutzers finden
Diese Nachricht in einer Antwort zitieren to top
24.07.2009, 07:21
Beitrag #5

Robi Offline
LVF-Grünschnabel
*


Beiträge: 37
Registriert seit: Feb 2009

8,6
2008
de

5204
Oesterreich
Zeitstempel für XY Graph falsch umgewandelt?
Hallo

Danke Jens für den Screenshot.
Ich habs jetzt genau so gelöst und es funktioniert!

Außerdem habe ich herausgefunden das mit meiner Lösung Sommer und Winterzeit berücksichtigt wird! D.h. ich habs einmal mit einem File probiert in dem ich das Datum geändert habe auf Jänner und siehe da es funktionierte! ....


Gruß Robert
Alle Beiträge dieses Benutzers finden
Diese Nachricht in einer Antwort zitieren to top
30
Antwort schreiben 


Möglicherweise verwandte Themen...
Themen Verfasser Antworten Views Letzter Beitrag
  Signalverlaufsdiagramm - Zeitachse falsch JanBurg 2 6.513 06.10.2017 11:12
Letzter Beitrag: JanBurg
  Zeitstempel stimmt nicht - Graph aus Daten in TDMS-File erstellen Aspen 2 6.115 06.09.2017 14:37
Letzter Beitrag: Aspen
  X-Y Graph Zeitstempel Hubert R. 1 3.985 08.03.2013 16:25
Letzter Beitrag: GerdW
  Signaldarstellung hakt, Schleife falsch? Nukular 1 4.173 27.05.2012 18:11
Letzter Beitrag: Kasi
  Messreihe mit Zeitstempel aus Tabelle im Graph anzeigen Jooschtl 2 5.810 22.06.2010 13:57
Letzter Beitrag: jg
  Express VI "Formel" rechnet falsch... v8.5 Lifebook 9 8.566 30.07.2009 15:35
Letzter Beitrag: KDanielF81

Gehe zu: