INFO: Dieses Forum nutzt Cookies...
Cookies sind für den Betrieb des Forums unverzichtbar. Mit der Nutzung des Forums erklärst Du dich damit einverstanden, dass wir Cookies verwenden.

Es wird in jedem Fall ein Cookie gesetzt um diesen Hinweis nicht mehr zu erhalten. Desweiteren setzen wir Google Adsense und Google Analytics ein.


Antwort schreiben 

Soundfile über Mikroeingang einlesen, bearbeiten und wieder ausgeben



Wenn dein Problem oder deine Frage geklärt worden ist, markiere den Beitrag als "Lösung",
indem du auf den "Lösung" Button rechts unter dem entsprechenden Beitrag klickst. Vielen Dank!

26.07.2012, 18:43
Beitrag #1

Cinnamon Offline
LVF-Grünschnabel
*


Beiträge: 11
Registriert seit: Jul 2012

LV 2010
2009
DE



Soundfile über Mikroeingang einlesen, bearbeiten und wieder ausgeben
Hallo

wie oben schon kurz beschrieben möchte ich eine Sounddatei über den Mikrofoneingang einlesen, dann bearbeiten (rauschen filtern, Stimmenlautstärke anheben etc.) und dann wieder über die Boxen ausgeben.
(Das alles soll live ablaufen.)
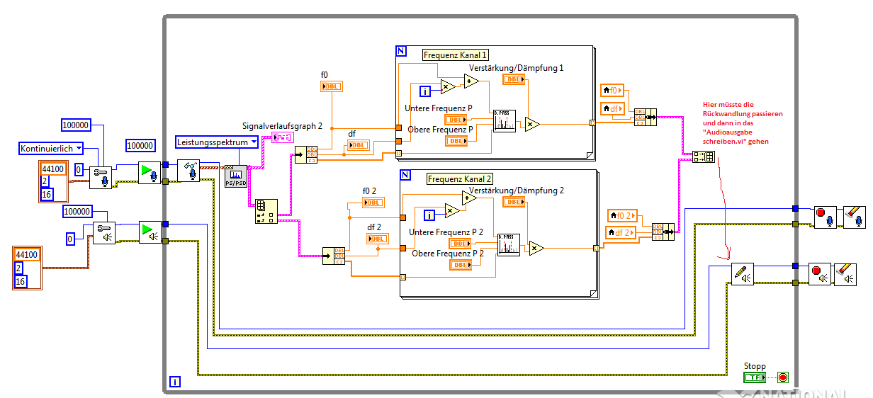
Nachdem ich mit den internen IIR- und FIR-Filtern nicht das gewünschte Ergebnis erreicht habe, habe ich mir selber Filter etc. geschrieben und so das Frequenzsignal, welches ich über "FFT-Leistungsspektrum und PSD" erhalten habe, bearbeitet. Das bearbeitete Signal sieht auch super aus, Problem ist jetzt nur, dass ich keine passende Invers FFT finde die mir mein Cluster wieder in ein Signalverlauf umwandelt sodass ich es über die Boxen ausgeben kann.

Hat hier jemand eine Idee wie das funktionieren könnte bzw weiß wo ich was dazu finde?
(habe in google sämtliche Suchbegriffe durchprobiert und die Forenposts gelesen aber nichts passendes gefunden)

Vielen Dank im vornherein für die Hilfe.

Mit freundlichen Grüßen

Mathias

anbei ein kleines Beispielbild.


Angehängte Datei(en) Thumbnail(s)
   
Alle Beiträge dieses Benutzers finden
Diese Nachricht in einer Antwort zitieren to top
Anzeige
27.07.2012, 06:38
Beitrag #2

Y-P Offline
☻ᴥᴥᴥ☻ᴥᴥᴥ☻
LVF-Team

Beiträge: 12.612
Registriert seit: Feb 2006

Developer Suite Core -> LabVIEW 2015 Prof.
2006
EN

71083
Deutschland
RE: Soundfile über Mikroeingang einlesen, bearbeiten und wieder ausgeben
Lad' mal Dein VI hoch. Das nachzuprogrammieren ist zu mühselig.

Gruß Markus

--------------------------------------------------------------------------
Bitte stellt mir keine Fragen über PM, dafür ist das Forum da - andere haben vielleicht auch Interesse an der Antwort !!
--------------------------------------------------------------------------
Alle Beiträge dieses Benutzers finden
Diese Nachricht in einer Antwort zitieren to top
29.07.2012, 11:54
Beitrag #3

Cinnamon Offline
LVF-Grünschnabel
*


Beiträge: 11
Registriert seit: Jul 2012

LV 2010
2009
DE



RE: Soundfile über Mikroeingang einlesen, bearbeiten und wieder ausgeben
Danke für die schnelle Antwort.
Sorry das es solange gedauert hat mit meiner Antwort aber war die letzten 2 Tage ziemlich im Stress.
Also hier jetzt das Programm.

Danke im vorraus.

Mathias


Angehängte Datei(en)
10.0 .vi  Beispiel1.vi (Größe: 31,02 KB / Downloads: 420)
Alle Beiträge dieses Benutzers finden
Diese Nachricht in einer Antwort zitieren to top
29.07.2012, 18:02
Beitrag #4

GerdW Offline
______________
LVF-Team

Beiträge: 17.538
Registriert seit: May 2009

LV2019 (LV2021)
1995
DE_EN

10×××
Deutschland
RE: Soundfile über Mikroeingang einlesen, bearbeiten und wieder ausgeben
Hallo Mathias,

Zitat:dass ich keine passende Invers FFT finde die mir mein Cluster wieder in ein Signalverlauf umwandelt
Es gibt eine "Inverse FFT" bei den Signalverarbeitungsfunktionen. Das Aufspalten des Clusters und Umwandeln in Wavefrom kannst du doch selbst erledigen...

Tipp:
- du kannst auf die lokalen Variablen von "f" und "df" verzichten, wenn du Drähte verwenden würdest
- du kannst auch auf diese Drähte verzichten, wenn du statt "Bundle" lieber "BundleByName" verwenden würdest und an den Clustereingang dort den Cluster (der ja schon die Werte von f und df enthält) anschließt und nur die neuen Y-Werte reinschreibst:
   

Alle Beiträge dieses Benutzers finden
Diese Nachricht in einer Antwort zitieren to top
29.07.2012, 19:42
Beitrag #5

Cinnamon Offline
LVF-Grünschnabel
*


Beiträge: 11
Registriert seit: Jul 2012

LV 2010
2009
DE



RE: Soundfile über Mikroeingang einlesen, bearbeiten und wieder ausgeben
Hallo Gerd

Mit der Inversen FFT hab ich es mittlerweile ausprobiert, aber zumindest so wie ich es probiert hab funktioniert es leider nicht :/

Ich verwende die Lokalen Variablen nur weil mein Orginal Programm größer ist und es damit dann sehr viel übersichtlicher wird Wink

Ah ok vielen dank Bundle by name sollt ich dann mal ausprobieren Wink

Danke für die Tipps und die schnelle Antwort
Alle Beiträge dieses Benutzers finden
Diese Nachricht in einer Antwort zitieren to top
29.07.2012, 20:23
Beitrag #6

GerdW Offline
______________
LVF-Team

Beiträge: 17.538
Registriert seit: May 2009

LV2019 (LV2021)
1995
DE_EN

10×××
Deutschland
RE: Soundfile über Mikroeingang einlesen, bearbeiten und wieder ausgeben
Hallo Mathias,

Zitat:Mit der Inversen FFT hab ich es mittlerweile ausprobiert, aber zumindest so wie ich es probiert hab funktioniert es leider nicht :/
Entweder VI oder mindestens Snippet anhängen würde bei der Fehlersuche helfen. Außerdem besser beschreiben, was genau nicht funktioniert...

Alle Beiträge dieses Benutzers finden
Diese Nachricht in einer Antwort zitieren to top
Anzeige
01.08.2012, 20:54
Beitrag #7

Cinnamon Offline
LVF-Grünschnabel
*


Beiträge: 11
Registriert seit: Jul 2012

LV 2010
2009
DE



RE: Soundfile über Mikroeingang einlesen, bearbeiten und wieder ausgeben
sorry das es wieder solang gedauert hat

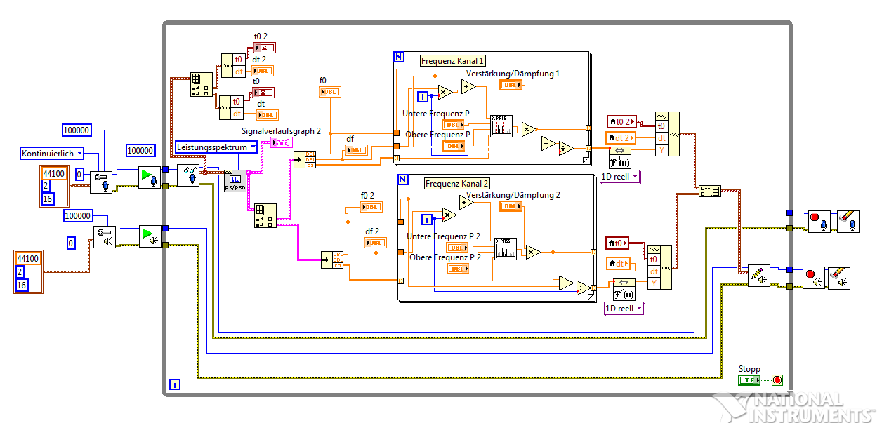
oh hab ich total vergessen also hier das Beispiel


Angehängte Datei(en) Thumbnail(s)
   

10.0 .vi  Beispiel1.vi (Größe: 35,03 KB / Downloads: 360)
Alle Beiträge dieses Benutzers finden
Diese Nachricht in einer Antwort zitieren to top
01.08.2012, 21:06
Beitrag #8

GerdW Offline
______________
LVF-Team

Beiträge: 17.538
Registriert seit: May 2009

LV2019 (LV2021)
1995
DE_EN

10×××
Deutschland
RE: Soundfile über Mikroeingang einlesen, bearbeiten und wieder ausgeben
Hallo cinnamon,

funktioniert es jetzt oder hast du immer noch Probleme mit dem VI?
Nimm doch mal endlich diese lokalen Variablen weg (bisher bewirken sie nur RaceConditions...) und ersetze sie durch Drähte!

Alle Beiträge dieses Benutzers finden
Diese Nachricht in einer Antwort zitieren to top
01.08.2012, 22:06
Beitrag #9

Cinnamon Offline
LVF-Grünschnabel
*


Beiträge: 11
Registriert seit: Jul 2012

LV 2010
2009
DE



RE: Soundfile über Mikroeingang einlesen, bearbeiten und wieder ausgeben
Erstmal Danke für die schnelle Antwort

Nein funktioniert leider immer noch nicht, aus der Inversen FFT kommen nur NaNs raus.

Mfg
Alle Beiträge dieses Benutzers finden
Diese Nachricht in einer Antwort zitieren to top
01.08.2012, 22:10
Beitrag #10

GerdW Offline
______________
LVF-Team

Beiträge: 17.538
Registriert seit: May 2009

LV2019 (LV2021)
1995
DE_EN

10×××
Deutschland
RE: Soundfile über Mikroeingang einlesen, bearbeiten und wieder ausgeben
Hallo Cinnamon,

die IFFT gibt auch eine Fehlernummer aus. Außerdem könnte man die Daten überprüfen, die man an die IFFT weiterleitet.

Kannst du zu beiden Punkten etwas erhellendes mitteilen?

Alle Beiträge dieses Benutzers finden
Diese Nachricht in einer Antwort zitieren to top
30
Antwort schreiben 


Möglicherweise verwandte Themen...
Themen Verfasser Antworten Views Letzter Beitrag
  Grafik in String einlesen und anschließend als Bild im Dokument ausgeben Newbiee2k19 12 16.356 13.03.2019 10:47
Letzter Beitrag: Newbiee2k19
  Sinus über Lautsprecher ausgeben und die Lautstärke ändern micha25 3 8.332 21.06.2013 08:16
Letzter Beitrag: Lucki
  Grafik einlesen- filtern- ausgeben wolf_hfp 8 11.453 01.07.2010 17:56
Letzter Beitrag: jg
  .avi File über VGA-Port bzw. zweites Display ausgeben erhasimo 0 4.271 24.03.2010 14:18
Letzter Beitrag: erhasimo
  Audiosignal über USB Soundkarte einlesen Damir17 11 17.771 31.01.2008 09:34
Letzter Beitrag: rolfk
  Impuls über Soundkarte ausgeben Tetriandoch 26 28.357 31.08.2007 12:12
Letzter Beitrag: Bratbaecker

Gehe zu: