
Hallo Tim,
Zitat:wie schaffe ich es die aktuellsten X-Y Werte (Volumenstrom Druck) im Array zu haben, also wie aktualisiere ich das ständig?
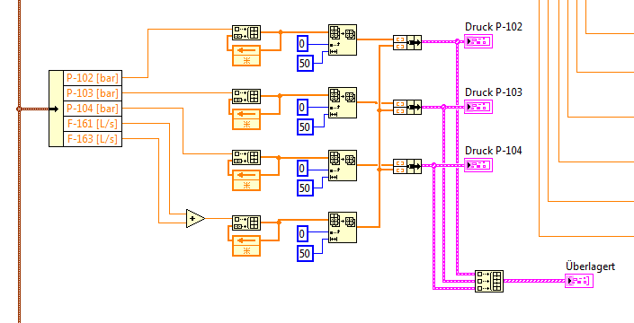
Zwei Möglichkeiten:
1. BuildArray mit dem neuen Wert am ersten Input, gefolgt von einem ArraySubset mit Länge=50
2. InitArray zum Erstellen eines Arrays mit 50 Werten, in der Schleife dann Rotate1DArray um eine Position nach hinten und ReplaceArraySubset, um den neuen Messwert in Index 0 einzutragen
Beide Varianten natürlich mit einem Schieberegister zum Speichern des Arrays…
Das ist Grundlagenwissen Array-Verwaltung und sollte nach den frei verfügbaren LabVIEW-Einsteigerkursen eigentlich "gewusst sein"…